ПЗ Орлов А.Д. 153 гр. (1221291), страница 5
Текст из файла (страница 5)
Сборка детали «Бандаж с колесом» рисунок 3.4.
Рисунок 3.4 – Бандаж с колесом
Создание детали «Ось КП» рисунок 3.5.
Рисунок 3.5 – Ось КП
Создание детали «ТЭД» рисунок 3.6.
Рисунок 3.6 – ТЭД
Создание детали «Подвеска» рисунок 3.7.
Рисунок 3.7 – Подвеска
Общий вид модели К МБ представлен на рисунке 3.8.
Рисунок 3.8 – Модель колесно-моторного блока тягового двигателя ЭД-118
3.4 Статический расчет подвески
Производится статический расчет в первом случае нагружения подвески. Первый случай, когда на КМБ и подвеску ТЭД действует только сила тяжести, вид нагрузки представлен на рисунке 3.9. Фиксированная геометрия устанавливается на нижнюю балочку, таким образом с эмитируется жесткая заделка с рамой тележки. Шарнирное крепление устанавливается на оси КП в месте крепления букс, для правильного восприятия нагрузок программой.
Рисунок 3.9 – Первый вид нагрузки
Результаты расчета представлены на рисунках в виде эпюр построенных в программе. На рисунке 3.10 изображена эпюра напряжений, на рисунке 3.11 эпюра перемещений. На эпюрах видно, что максимальное напряжение образуется в пружинах подвески равное 222,065 Н/мм2, а максимальное перемещение равно 3,516 мм.
Рисунок 3.10 – Эпюра напряжений под действием силы тяжести
Рисунок 3.11 – Эпюра перемещений под действием силы тяжести
Далее произведен статический расчет для второго случая нагружения КМБ. Второй случай, когда помимо силы тяжести действует момент на КП (момент действует в сторону подвески), вид нагрузки представлен на рисунке 3.12.
Рисунок 3.12 – Второй вид нагрузки
На рисунке 3.13 изображена эпюра напряжений, на рисунке 3.14 эпюра перемещений. На эпюрах видно, что максимальное напряжение образуется в пружинах подвески, равное 497,935 Н/мм2, а максимальное перемещение равно 7,884 мм.
Рисунок 3.13 – Эпюра напряжений под действием силы тяжести и момента
Рисунок 3.14 – Эпюра перемещений под действием силы тяжести и момента
Далее произведен повторный статический расчет для различных значений моментов на КП. Результаты сведены в таблицу 3.3.
Таблица 3.3 – Результаты статического расчета
| Момент направлен в сторону подвески | |||
| M1, Нмм | M2, Нмм | Напряжение, Н/мм2 | Перемещение, мм |
| 15640 | 2720 | 497,935 | 7,884 |
| 12512 | 2176 | 442,742 | 7,011 |
| 9384 | 1632 | 387,572 | 6,137 |
| 6256 | 1088 | 332,404 | 5,263 |
| 3128 | 544 | 277,239 | 4,39 |
По данным таблице 3.3 построен график (рисунок 3.15) зависимости напряжения от перемещения.
Далее произведен статический расчет для третьего случая нагружения КМБ. Третий случай, по аналогии со вторым, только момент направлен в другую сторону, так как расположение тяговых двигателей по отношению к направлению движения поезда на тележках различается (момент действует в обратную сторону), вид нагрузки представлен на рисунке 3.16.
Рисунок 3.15 – График зависимости напряжения от перемещения
Рисунок 3.16 – Третий вид нагрузки
На рисунке 3.17 изображена эпюра напряжений, на рисунке 3.18 эпюра перемещений. На эпюрах видно, что максимальное напряжение образуется в пружинах подвески, равное 53,806 Н/мм2, а максимальное перемещение равно 0,853 мм.
Рисунок 3.17 – Эпюра напряжений под действием силы тяжести и момента
Рисунок 3.18 – Эпюра перемещений под действием силы тяжести и момента
Далее произведен повторный статический расчет для различных значений моментов на КП. Результаты сведены в таблицу 3.4.
Таблица 3.4 – Результаты статического расчета
| Момент направлен от подвески | |||
| M1, Нмм | M2, Нмм | Напряжение, Н/мм2 | Перемещение, мм |
| 15640 | 2720 | 53,806 | 0,853 |
| 12512 | 2176 | 55,373 | 0,877 |
| 9384 | 1632 | 56,612 | 0,895 |
| 6256 | 1088 | 111,717 | 1,769 |
| 3128 | 544 | 166,884 | 2,642 |
По данным таблице 3.4 построен график (рисунок 3.19) зависимости напряжения от перемещения.
Рисунок 3.19 – График зависимости напряжения от перемещения
Четвертый случай в статическом анализе рассмотреть нельзя, так как влияние нагрузок от прохождения КП по рельсовым стыкам, невозможно задать в статике.
Из всех перечисленных случаев следует, что максимальное напряжение не превышает предел текучести, перемещение в пределах нормы. Следовательно, по результатам статического расчета можно сделать вывод, что нагрузки, действующие в статике, не являются опасными для подвески тягового двигателя.
3.5 Динамический расчет подвески
Динамический расчет выполняется по аналогии со статическим. Исследуется четыре случая нагружения КМБ. Различие в том, что в программе задается не статическое исследование, а линейная динамика. Фиксированная геометрия устанавливается на нижнюю балочку, таким образом эмитируется жесткая заделка с рамой тележки. Роликовое крепление устанавливается на торцах оси КП, для правильного восприятия нагрузок программой.
Исследуется первый случай, когда на КМБ действует только сила тяжести.
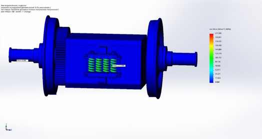
Рисунок 3.20 – Эпюра напряжений под действием силы тяжести
Рисунок 3.21 – Эпюра перемещений под действием силы тяжести
В результате на рисунке 3.20 получим эпюру напряжений, на рисунке 3.21 эпюру перемещений. На эпюрах видно, что максимальное напряжение образуется в пружинах подвески равное 211,506 Н/мм2, а максимальное перемещение равно 3,348 мм.
Рассмотрим второй случай нагружения КМБ (момент направлен от подвески). На рисунке 3.23 изображена эпюра напряжений, на рисунке 3.24 эпюра перемещений. На эпюрах видно, что максимальное напряжение образуется в пружинах подвески, равное 66,236 Н/мм2, а максимальное перемещение равно 1,055 мм.
Рисунок 3.23 – Эпюра напряжений под действием силы тяжести и момента
Рисунок 3.24 – Эпюра перемещений под действием силы тяжести и момента
Далее произведен повторный динамический расчет для различных значений моментов на КП. Результаты сведены в таблицу 3.5.
Таблица 3.5 – Результаты динамического расчета
| Момент направлен от подвески | |||
| M1, Нмм | M2, Нмм | Напряжение, Н/мм2 | Перемещение, мм |
| 15640 | 2720 | 66,236 | 1,055 |
| 12512 | 2176 | 68,091 | 1,085 |
| 9384 | 1632 | 69,589 | 1,108 |
| 6256 | 1088 | 103,909 | 1,655 |
| 3128 | 544 | 138,252 | 2,202 |
По данным таблице 3.5 построен график (рисунок 3.25) зависимости напряжения от перемещения.
Рисунок 3.25 – График зависимости напряжения от перемещения
Рассмотрим третий случай нагружения КМБ (момент действует в сторону подвески). На рисунке 3.26 изображена эпюра напряжений, на рисунке 3.27 эпюра перемещений. На эпюрах видно, что максимальное напряжение образуется в пружинах подвески, равное 489,248 Н/мм2, а максимальное перемещение равно 7,746 мм.
Рисунок 3.26 – Эпюра напряжений под действием силы тяжести и момента
Рисунок 3.27 – Эпюра перемещений под действием силы тяжести и момента
Далее произведен повторный динамический расчет для различных значений моментов на КП. Результаты сведены в таблицу 3.6.
Таблица 3.6 – Результаты динамического расчета
| Момент направлен от подвески | |||
| M1, Н | M2, Н | Напряжение, Н/мм2 | Перемещение, мм |
| 15640 | 2720 | 489,248 | 7,746 |
| 12512 | 2176 | 550,208 | 8,711 |
| 9384 | 1632 | 628,525 | 9,951 |
| 6256 | 1088 | 732,860 | 11,603 |
| 3128 | 544 | 878,626 | 13,911 |
По данным таблице 3.6 построен график (рисунок 3.28) зависимости напряжения от перемещения.
Рисунок 3.28 – График зависимости напряжения от перемещения















