Дипломная работа (1193007), страница 11
Текст из файла (страница 11)
1.2. Настоящие требования обязательны для исполнения всех директологов Your Profit.
1.3. Директолог выделяет 2 часа в неделю в своем рабочем графике, приходящийся на рекламную кампанию в “Яндексе” или в “Google”. Если заказано ведение рекламной кампании и в “Яндексе”, и в “Google”, то Работник выделяет 4 часа в неделю.
2. Порядок ведения рекламной кампании
2.1. Список работ, выполняемых по требованию заказчика, менеджера или директора:
-
обновление контактов и другой информации;
-
добавление до 50 ключевых слов. Добавление в рекламную кампанию свыше 50 ключевых слов в неделю оплачивается отдельно;
-
включение и отключение рекламных кампаний, групп объявлений, объявлений или ключевых слов;
-
массовые изменения текста объявлений;
-
изменение максимальных ставок;
-
консультации по возникающим вопросам.
2.2. Список работ, выполняемых в обязательном порядке:
-
обновление и/или контроль ставок. Проверка работы бид-менеджера (при наличии);
-
просмотр utm-меток в счетчике посещений. Отключение ключевых слов, которые имеют показатель отказов свыше 50% или среднее время на сайте меньше 10 секунд. Если есть настроенные цели посещения, которые означают заказ продукта и с заказчиком оговорена максимальная цена цели, то следует отключать ключевые слова, которые превышают эту цену по итогам месяца;
-
создание или корректировка 5 и более новых объявлений. Следуют корректировать заголовки и текст объявлений, которые имеют самый низкий CTR во всей кампании;
-
добавление минус-слов, если это требуется для повышения CTR, снижения цены клика или цели;
-
формирование отчета о результатах кампании системе Google Docs. Форма отчета представлена ниже:
| Поисковик | Потраченный бюджет, руб (с НДС) | Кликов | Ср. цена клика (с НДС) | Ср. время на сайте | Глубина просмотра | Выполнено целей | Ср. цена цели |
| Яндекс | |||||||
| |
| ИП Исаков С. А. // Your Profit ИНСТРУКЦИЯ №3 15.01.2015 Ведение рекламной кампании в социальных сетях | УТВЕРЖДАЮ Руководитель_______ /С.А. Исаков/ 15.01.2015 |
-
Общие положения
1.1. Настоящий документ устанавливает минимальные требования к рекламы в социальных сетях. Эти требования могут быть расширены в рабочем порядке распоряжением директора, менеджера или директора.
1.2. Настоящие требования обязательны для исполнения всех SMM-специалистов Your Profit.
1.3. SMM-специалист выделяет 2 часа в неделю в своем рабочем графике, приходящийся на одну социальную сеть. Если заказано ведение рекламы в нескольких социальных сетях, то SMM-специалист выделяет по 2 часа на каждую социальную сеть соответственно.
2. Порядок ведения рекламной кампании
2.1. Список работ, выполняемых по требованию заказчика, менеджера или директора:
-
обновление контактов и другой информации;
-
добавление до двух новых аудиторий или до 5 новых объявлений. Корректировки в рекламную кампанию свыше указанной нормы оплачиваются отдельно;
-
включение и отключение рекламных кампаний или отдельных объявлений;
-
изменение ставок;
-
консультации по возникающим вопросам.
2.2. Список работ, выполняемых в обязательном порядке:
-
тестирование аудиторий, форматов, баннеров, заголовков и текстов объявлений в указанной последовательности. После каждого теста следует отключать неэффективные варианты на основе среднего время на сайте (меньше 10 секунд), показателя отказов (больше 50%) и слишком высокой цены цели, если с заказчиком оговрена приемлемая цена цели.
-
обновление и/или контроль ставок. Проверка работы бид-менеджера (при наличии);
-
просмотр utm-меток в счетчике посещений. Отключение объявлений, которые имеют показатель отказов свыше 50% или среднее время на сайте меньше 10 секунд. Если есть настроенные цели посещения, которые означают заказ продукта и с заказчиком оговорена максимальная цена цели, то следует отключать объявления, которые превышают эту цену по итогам месяца;
-
формирование отчета о результатах кампании системе Google Docs. Форма отчета представлена ниже:
| Соц. сеть | Потраченный бюджет, руб (с НДС) | Кликов | Ср. цена клика (с НДС) | Ср. время на сайте | Глубина просмотра | Выполнено целей | Ср. цена цели |
| ВКонтакте | |||||||
| ОК | |||||||
| ... |
| ИП Исаков С. А. // Your Profit ИНСТРУКЦИЯ №3 15.01.2015 Инструкция по внешнему SEO | УТВЕРЖДАЮ Руководитель_______ /С.А. Исаков/ 15.01.2015 |
-
Общие положения
1.1. Настоящий документ устанавливает минимальные требования к работам по внешнему SEO. Эти требования могут быть расширены в рабочем порядке распоряжением заказчика, менеджера или директора.
1.2. Настоящие требования обязательны для исполнения всех SEO-специалистов Your Profit.
1.3. SEO-специалист выделяет 4 часа в неделю в своем рабочем графике работы на SEO-продвижением одного сайта.
2. Порядок ведения рекламной кампании
2.1. Список работ, выполняемых по требованию заказчика, менеджера или директора:
-
подготовка смет на расширения объема работ и прогнозы продвижения;
-
составление актов рекомендаций по изменению сайта на основе анализа поведения посетителей.
2.2. Список работ, выполняемых в обязательном порядке:
-
составление технического задания копирайтеру исходя из анализа отчета позиций по семантическому ядру. Техническое задание включает в себя описание следующих параметров:
-
ключевое слово, на продвижение которого нацелена статья;
-
тезисы статьи;
-
объем статьи;
-
уникальность статьи;
-
показатель воды в статье;
-
показатель тошноты в статье;
-
заспамленность статьи.
2.3. Субъективно оценить готовую статью на адекватность и приемлмость для размещения.
2.4. Составить техническое задание на графику дизайнеру. Техническое задание включает в себя описание следующих параметров:
-
уникальность картинки;
-
размеры картинки;
-
вес картинки.
2.5. Разместить статью соблюдая SEO-правила: использовать теги HTML-семантики, использовать мета-теги, не использовать инлайновые стили.
2.6. Разместить 1 ссылку на продвигаемый сайт на трастовом ресурсе схожей тематики.
2.7. Составлять отчет по форме, приложенной к этой инструкции.
ПРИЛОЖЕНИЕ Б
Блок-схемы процессов агентства «Профит»
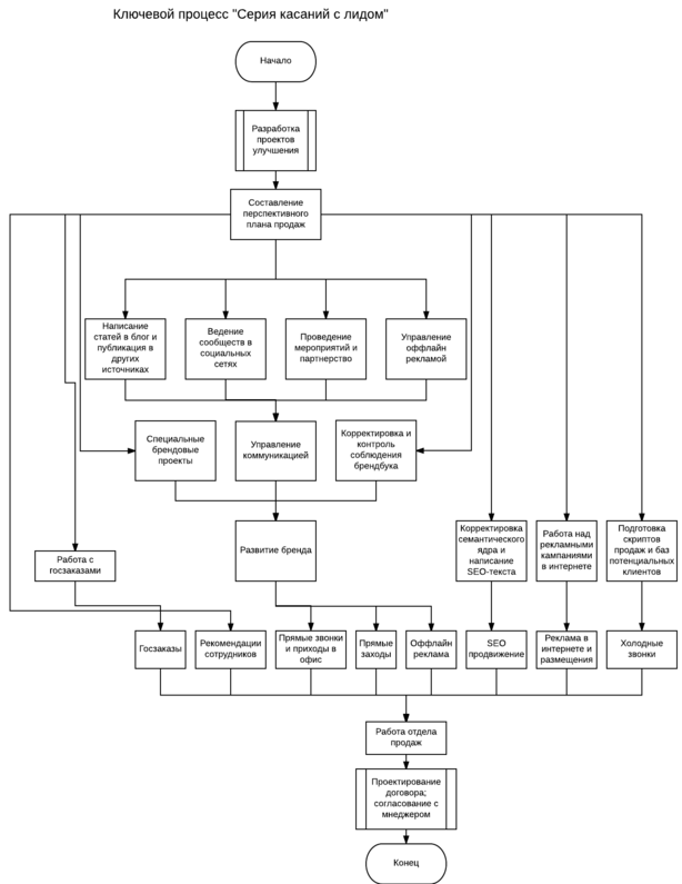
Рисунок Б1 – Блок-схема процесса «Серия касаний с лидом»
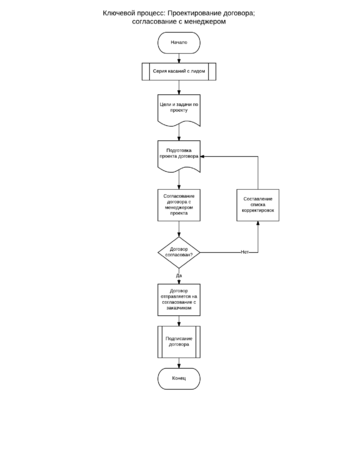
Рисунок Б 2 – Блок-схема процесса «Проектирование договора; согласование с менеджером»
Рисунок Б 3 – Блок-схема процесса «Подписание договора»
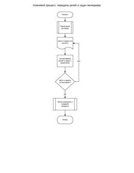
Рисунок Б 4 – Блок-схема процесса «Передача целей и задач менеджеру»
Рисунок Б 5 – Блок-схема процесса «Проектирование и создание продукта»
Рисунок Б 6 – Блок-схема процесса «Разработка проектов улучшения»
Рисунок Б 7 – Блок-схема процесса «Общее планирование»
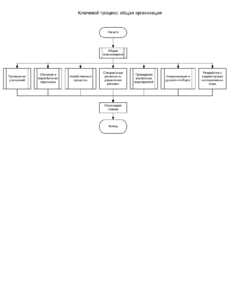
Рисунок Б 8 – Блок-схема процесса «Общая организация»
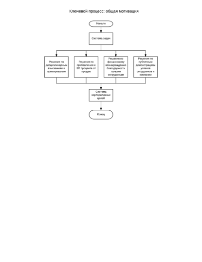
Рисунок Б 9 – Блок-схема процесса «Общая мотивация»
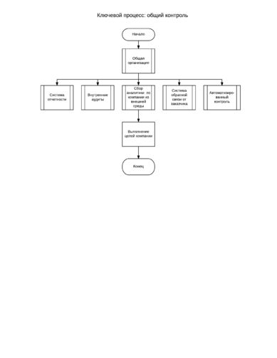
Рисунок Б 10 – Блок-схема процесса «Общий контроль»
Рисунок Б 11 – Блок-схема процесса «Общая координация»
ПРИЛОЖЕНИЕ В
Эскизы системы управления бизнес-процессами
Рисунок В 1 – Эскиз раздела BPM «База клиентов: клиенты»
Рисунок В 2 – Эскиз раздела BPM «База клиентов: предложения»
Рисунок В 3 – Эскиз раздела BPM «База клиентов: договоры»
Рисунок В4 – Эскиз раздела BPM «База клиентов: клиенты»
Рисунок В 5 – Эскиз раздела BPM «База клиентов: аналитика»















