Лабораторный практикум (1084409), страница 3
Текст из файла (страница 3)
Напряжение на исследуемую схему лабораторного стенда подаётся с генератора ГЗ-109 через аттенюатор 40 дБ, ослабляющий его выходное напряжение в 100 раз, и согласующую нагрузку 50 Ом. Величина выходного напряжения генератора определяется по его вольтметру.
Выходное напряжение исследуемой схемы лабораторного стенда измеряется вольтметром В3-41. Кроме того, частота, форма и величина измеряемых напряжений определяется с помощью осциллографа С1-93.
Методика проведения лабораторной работы
1. Ознакомиться с описанием лабораторного стенда.
2. Исследовать работу ОУ в режиме инвертирующего масштабного усилителя.
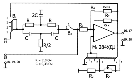
2.1. Отключить от ОУ двойной Т-образный мост, поставив переключатели В1 и В2 в положение «1», подключить к ОУ цепь ООС, поставив переключатель В4 в положение «150к» и соединить неинвертирующий вход ОУ с общим проводом, поставив переключатель В3 в положение «2».
Соединить выход «1» генератора Г3-109 через аттенюатор 40 дБ и нагрузку 50 Ом со входом исследуемого усилителя (гнёзда Гн 15, Гн 18 – общ.). К выходу исследуемого усилителя (гнёзда Гн 16, Гн 17, Гн 19 – общ., Гн 20 – общ.) подключить вольтметр переменного тока В3-41 и вход первого канала осциллографа С1-93.
После проверки схемы преподавателем включить питание лабораторного стенда и приборов соответствующими тумблерами «сеть».
2.2. Снять амплитудные характеристики масштабного усилителя Uвых = f(Uвх) в режиме холостого хода при двух значениях сопротивления R2 в цепи ООС ОУ: 150 кОм и 75 кОм.
Опыт проводить при частоте входного сигнала равной 1 кГц и изменении напряжения на входе усилителя от 10 до 100 мВ. Результаты записать в таблицу 1 бланка.
2.3. Снять амплитудно-частотную характеристику инвертирующего масштабного усилителя КU = f(f) при R2 = 150 кОм в диапазоне частот входного сигнала от 200 Гц до 15 кГц. Величину входного сигнала поддерживать равной 10 мВ. Убедиться, что Uвых ОУ, а, следовательно, и его коэффициент усиления КU не зависит от частоты входного сигнала. Записать вывод в таблицу 2 бланка и выключить лабораторный стенд тумблером «сеть».
3. Исследовать двойной Т-образный мост.
Установить переключатель В2 в положение «2», подключить вход моста (Гн 15, Гн 19 – общ.) к выходу генератора, выход моста (гнёзда Гн 14, Гн 18 – общ.) – к вольтметру переменного тока. Установить Uвх = 100 мВ и, плавно изменяя частоту входного сигнала от 200 Гц, по минимуму Uвых определить резонансную частоту fрез1 исследуемого двойного Т-образного моста.
Последовательно устанавливая значения частот сигнала:
fрез1 - 800 Гц; fрез1 - 300 Гц; fрез1 - 100 Гц; fрез1; fрез1 + 100 Гц; fрез1 + 300 Гц; fрез1 + 800 Гц;
снять амплитудно-частотную характеристику исследуемого моста.
Результаты записать в первую строку таблицы 3 бланка.
4. Исследовать работу ОУ в режиме инвертирующего избирательного усилителя.
Установить переключатель В1 в положение «2», дополнительно включить в цепь ООС двойной Т-образный мост. Подключить к выходу ОУ вольтметр переменного тока, установить Uвх = 10 мВ и включить лабораторный стенд. Плавно изменяя частоту входного сигнала от 200 Гц, по максимуму Uвых ОУ определить резонансную частоту избирательного усилителя fрез2.
Последовательно устанавливая значения частот сигнала:
fрез2 - 800 Гц; fрез2 - 300 Гц; fрез2 - 100 Гц; fрез2; fрез2 + 100 Гц; fрез2 + 300 Гц; fрез2 + 800 Гц;
снять амплитудно-частотную характеристику избирательного усилителя.
Результаты записать во вторую строку таблицы 3 бланка.
5. Исследовать работу ОУ в режиме автогенератора гармонических колебаний (см. рис. 5). (Установить сопротивление обратной связи R2 = 75 кОм).
5.1. Подключить к ОУ цепь положительной обратной связи (ПОС), установив переключатель В3 в положение «1». Потенциометр R4 установить в крайнее правое положение, соответствующее максимальному сопротивлению и, следовательно, минимальной глубине ПОС. Подключить к выходу автогенератора вход первого канала осциллографа, на вход второго канала подать сигнал с генератора Г3-109.
5.2. Плавно уменьшая величину сопротивления потенциометра R4, то есть увеличивая глубину ПОС, получить режим автогенерации, при котором на выходе автогенератора наблюдается напряжение синусоидальной формы.
Изменяя частоту выходного напряжения генератора Г3-109, с помощью осциллографа определить частоту выходного напряжения автогенератора. Зарисовать форму выходного напряжения автогенератора в указанном выше режиме при некотором увеличении глубины ПОС, в результате чего условия самовозбуждения будут выполняться не только на частоте fрез, что приведёт к искажению формы возникающих колебаний.
6. Выключить контрольно-измерительные приборы и лабораторный стенд, отключить приборы от стенда.
Порядок оформления отчёта.
-  
Постройте (на рис. 3 бланка) амплитудные характеристики масштабного усилителя для двух значений R2 (по таблице 1 бланка) в режиме холостого хода.
 -  
По построенным характеристикам определите KU и сравните с расчётными значениями KU = R2/R1. Определите Uвх max и Uвых max при работе усилителя в линейном режиме.
 -  
Постройте в единой системе координат (на рис. 4 бланка) амлитудно-частотые характеристики масштабного и избирательного усилителей. Определите полосу пропускания Δf избирательного усилителя.
 -  
Рассчитайте значение квазирезонансной частоты двойного Т-образного моста f0, сопоставьте её с экспериментально найденными значениями fрез избирательного усилителя и частотой fген синусоидального колебания автогенератора.
 
Литература
-  
Забродин Ю.С. Промышленная электроника. –М., Высшая школа, 1982, стр. 150, 156...157, 166...169.
 -  
Основы промышленной электроники. /Под ред. В.Г.Герасимова. –М., Высшая школа, 1986.
 
Контрольные вопросы
-  
Перечислите основные свойства ОУ, укажите различие между инвертирующим и неинвертирующим входами.
 -  
Укажите характер и назначение каждой из цепей обратной связи.
 -  
Почему колебания в рассматриваемом автогенераторе синусоидальны?
 
|   Студент  |    Группа  |    Выполнено  |  |||||
|   Курс  |    Сдано  |  ||||||
ЛАБОРАТОРНАЯ РАБОТА № 4
В3
Исследование операционного усилителяПринципиальная схема
ОПЫТ 1
Исследование масштабного усилителя
f=1кГц Таблица 1
|   Uвх, мВ  |    0  |    5  |    10  |    20  |    40  |    60  |    80  |    100  |    120  |  
|    Uвых, мВ  |  |||||||||
|    Uвых, мВ  |  
Uвх=10 мВ Таблица 2
|   f, Гц  |    2*102  |  ||||||
|   Uвых, мВ  |  
Т-образный мост: fрез 1=__________ Избирательный усилитель fрез 2=__________
ОПЫТ 2
Исследование избирательного усилителя
Uвх1=100 мВ (Т-образный мост), Uвх2=10 мВ (избирательный усилитель) Таблица 3
|   f, Гц  |    fрез - 800  |    fрез - 300  |    fрез - 100  |    fрез  |    fрез+100  |    fрез+300  |    fрез+800  |  
|   Uвых1, мВ  |  |||||||
|   Uвых2, мВ  |  
 
 
 
 ОПЫТ 3
 Исследование генератора
Частота выходного напряжения автогенератора fген=_______
Осциллограммы выходного напряжения
|   синусоидальные автоколебания  |    искажённая форма автоколебаний  |  |||
Рис. 2
Амплитудные характеристики
Uвых
|   Рассчитать  |  ||||||||||
|   R2, кОм  |    75  |    150  |  ||||||||
|   Ku хх  |  ||||||||||
0 20 40 60 80 100 Uвх, мВ
Построить частотные характеристики
 
 
|   
 Рис. 4  |  |||||||
f, Гц
Лабораторная работа № 6а. Исследование источников питания электронных устройств
Цель работы: изучение принципа работы и основных характеристик неуправляемых одно- и двухполупериодных выпрямителей.
Краткие теоретические сведения
Для питания большинства электронных устройств требуется постоянное напряжение, а первичным источником является промышленная сеть переменного напряжения частотой 50 Гц. В этих случаях прибегают к выпрямлению переменного напряжения с помощью устройств, называемых выпрямителями.
 На рис. 1 представлена функциональная схема однофазного источника пи
 тания. Основой его является выпрямитель В, выполненный на одном или нескольких диодах, соединенных по одно- или двухполупериодным схемам. Схема также включает трансформатор Тр, согласующий напряжение сети UС с напряжением U2 на входе выпрямителя; сглаживающий фильтр Ф для сглаживания пульсаций выпрямленного напряжения Ud; стабилизатор Ст, обеспечивающий поддержание требуемой величины постоянного напряжения UdН на нагрузочном устройстве RН в условиях изменения напряжения сети и тока в RН.
Работа выпрямителя характеризуется:
-  
средним значением выпрямленного напряжения Ud и тока Id (в нагрузке);
 -  
максимальным обратным напряжением Um ОБР;
 -  
коэффициентом пульсации P и частотой fn пульсаций выпрямленного напряжения;
 -  
внешней характеристикой выпрямителя Ud = F(Id).
 
Выпрямленное напряжение на выходе выпрямителя пульсирует. Его можно представить в виде суммы постоянной и переменной составляющих. Постоянную составляющую напряжения (тока) называют средним значением Ud(Id).
Существуют однополупериодная и двухполупериодная однофазные схемы выпрямления. Однополупериодная схема выпрямления показана на рис. 2а, а временные диаграммы тока iН и напряжения uН на нагрузочном устройстве RН – на рис. 2б.
 
 Рассмотрим работу схемы, считая диод Д идеальным; это означает, что его обратное сопротивление равно бесконечности, а прямое – нулю.
Ток iН в нагрузочном резисторе RН появляется только в те полупериоды напряжения u2, когда потенциал точки «a» вторичной обмотки трансформатора положителен по отношению к потенциалу точки «b», т.к. в этом режиме диод Д открыт. В этом случае напряжение на диоде практически равно нулю, а на нагрузочном резисторе uН = u2. В отрицательный полупериод u2 к диоду приложено обратное напряжение u2 ОБР, ток через него не протекает, а напряжение на нагрузочном резисторе равно нулю. Таким образом, при однополупериодном выпрямлении ток через нагрузочный резистор RН протекает только в течение одного полупериода напряжения u2 и имеет пульсирующий характер.
Наибольшее обратное напряжение на диоде равно амплитудному значению напряжения во вторичной обмотке трансформатора:















