333-Асинхронный двигатель (1083319)
Текст из файла
ЛАБОРАТОРНАЯ РАБОТА №7.
ИССЛЕДОВАНИЕ ТРЕХФАЗНОГО АСИНХРОННОГО ДВИГАТЕЛЯ С
КОРОТКОЗАМКНУТЫМ РОТОРОМ, ТОРМОЗЯЩИЙ МОМЕНТ НА ВАЛУ КОТОРОГО СОЗДАЕТ ГЕНЕРАТОР ПОСТОЯННОГО ТОКА.
Цель работы:
Целью лабораторной работы является ознакомление с конструкцией и назначением трехфазного асинхронного двигателя и генератора постоянного тока, овладение навыками работы с электрическими машинами.
Теоретическая часть:
Двигатель предназначен для преобразования электрической энергии в механическую с целью приведения в действие исполнительного механизма.
Генератор предназначен для преобразования механической энергии в электрическую с целью питания различных электрических устройств.
Любая электрическая машина (генератор, двигатель) имеет две основные части: неподвижный статор и вращающийся ротор, которые содержат магнитопровод и обмотки. В машинах постоянного тока ротор называется якорем (Я), а обмотка статора называется обмоткой возбуждения (ОВ).
При включении в трехфазную сеть обмоток статора трехфазного асинхронного двигателя (ТАД) токи статора создают вращающееся магнитное поле статора. Частота вращения этого поля
n1 = 60 * f1/р
где: f1 - частота сети; р - число пар полюсов обмоток статора.
Значения n1 образуют шкалу синхронных частот:
3000 мин-1 , 1500 мин-1 , 1000 мин-1 и т.д.
Магнитное поле статора пересекая витки обмотоки ротора, создает в них ЭДС индукции, а следовательно, в короткозамкнутых витках появляются токи ротора. Взаимодействие токов ротора с магнитным полем статора создает электромагнитные силы Ампера, действующие на витки ротора, а следовательно, появляется вращающий момент на валу ротора М, приводящий во вращение исполнительный механизм с частотой n2 . Величина n2 зависит от нагрузки (т.е. от тормозящего момента, создаваемого исполнительным механизмом). Отставание ротора от магнитного поля статора характеризуется скольжением:
S = ( (n1-n2)/n1 ) * 100%
Основной характеристикой двигателя является зависимость частоты вращения ротора от момента сопротивления на валу (от нагрузки), т.е. механическая характеристика. Рабочими характеристиками двигателя являются зависимости:
М = f1(Р2); I1 = f2(Р2); Соs 1 = f3(Р2);
= f4(Р2); n2=f5(Р2);
При построении рабочих характеристик используются соотношения:
Р2 = 0,104 * М * n2; = Р2/Р1 * 100 % ; cos 1 = P1/( 3 * U1 * I1);
где: Р2 - полезная механическая мощность на валу;
Р1 - мощность, потребляемая из сети;
I1 - ток, потребляемый двигателем из сети;
М - момент на валу;
Сos 1 - коэффициент мощности двигателя;
- КПД двигателя;
U1 - линейное напряжение сети.
Момент сопротивления (тормозящий момент) на валу двигателя создается генератором постоянного тока (ГПТ).
При питании ОВ генератора от постоянного источника возникает ток возбуждения IВ, создающий основное магнитное поле машины Ф.
Чаще всего используют два способа включения ОВ - к независимому источнику питания (независимое возбуждение) и параллельно цепи якоря генератора (параллельное возбуждение).
Вал якоря ГПТ, будучи соединенным с валом асинхронного двигателя, приводится им во вращение, в результате чего индуцируется в обмотках якоря ЭДС Е, а на выходе генератора появляется напряжение U, питающее нагрузку генератора (лампы накаливания), ток цепи якоря Iя взаимодействует с магнитным полем возбуждения Ф и создает тормозящий момент М:
М = СМ * Ф * IЯ;
где: СМ - конструктивный коэффициент машины.
Величина тормозящего момента зависит от величины нагрузки генератора (количества включенных ламп) и, следовательно, от IЯ и от тока возбуждения IВ, создающего магнитный поток Ф.
Основные характеристики генератора:
а) характеристика холостого хода: Е = f6(IВ);
б) внешняя характеристика: U = f7(I);
где: I - ток в нагрузке генератора.
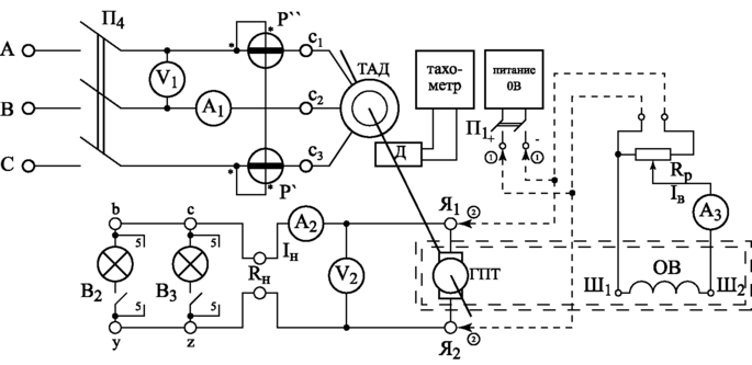
Порядок проведения работы:
-
Ознакомиться с конструкцией электрических машин, схемой исследования и измерительными приборами.
-
Собрать электрическую цепь согласно схеме на стенде. Установить пределы измерения приборов в соотвествии с паспортными данными машин.
-
Снять характеристику холостого хода ГПТ при независимом возбуждении ОВ и записать данные в таблицу 1.
УКАЗАНИЕ: а) следует помнить, что вследствие гистерезиса восходящая и нисхо- дящая ветви характеристики не совпадают, поэтому при проведе- нии эксперимента ток IВ следует сначала только увеличивать от 0 до 0,25 А, затем только уменьшать;
б) остаточная ЭДС в цепи якоря при токе IВ = 0 мала (~2-3%), поэто- му следует правильно устанавливать предел измерения вольтметра.
Таблица 1.
| Увеличение IВ | Уменьшение IВ | ||||||||||
| IВ, A | 0 | 0,25 | 0 | ||||||||
| E, B | |||||||||||
4. Снять внешнюю характеристику ГПТ при независимом и параллельном возбуждении. Данные записать в таблицу 2.
УКАЗАНИЕ: а) переключение генератора от независимого к параллельному воз буждению производить только при выключенном питании стенда;
б) в режиме холостого хода значение выходного напряжения уста новить равным номинальному.
Таблица 2.
| Независимое возбуждение | Параллельное возбуждение | |||||||||||
| I, A | ||||||||||||
| U, B | ||||||||||||
5. Исследовать 6 различных режимов работы асинхронного двигателя, меняя величину тормозящего момента на валу двигателя. В качестве электромагнитного тормоза использовать генератор постоянного тока с независимым возбуждением.
УКАЗАНИЯ: а) нагрузку регулировать начиная от режима холостого хода до номинального;
б) нагрузка двигателя регулируется путем изменения нагрузки ГПТ (т.е. тока якоря) при номинальном токе возбуждения (установить Iвн) Uн = 180 В;
в) величина тормозящего момента зависит от тока в нагрузке следующим образом:
М = СМ * Ф * IЯ = 0,78 * IЯ при IВН = const;
г) потребляемая мощность, измеряемая методом двух ваттметров равна Р1=Р'+Р'', при этом одно из измеренных значений может быть отрицательным.
6. Данные замеров занести в таблицу 3.
U... = Таблица 3.
| Измерено | Вычислено | ||||||||||
| № | I1, A | IЯ, A | P’, Вт | Р”, Вт | n-1, мин-1 | P1, Вт | cos 1 | М, Нм | Р2 , Вт | , % | S |
| 1 | |||||||||||
| 2 | |||||||||||
| 3 | |||||||||||
| 4 | |||||||||||
| 5 | |||||||||||
| 6 | |||||||||||
Оформление работы:
-
Сформулировать цель работы.
-
Изобразить схему исследования.
-
Записать паспортные данные машин.
-
Отразить проведение эксперимента.
5. Построить графики основных характеристик генератора, механической и рабо- чих характеристик асинхронного двигателя.
УКАЗАНИЯ: Графики следует строить в линейном масштабе, начиная от нулево- го значения измеренных величин.
Зачетные вопросы.
1. Каким выражением определяется скорость вращения магнитного поля асинхронного двигателя?
2. Как можно изменить скорость вращения магнитного поля статора асинхронного двигателя и скорость вращения ротора?
3. В каком соотношении находятся скорость вращения магнитного поля статора асинхронного двигателя и скорость вращения ротора?
4. Каким выражением определяется скорость скольжения асинхронного двигателя?
5. Каким выражением определяется скольжение асинхронного двигателя?
6. Что называется критическим скольжением асинхронного двигателя?
7. Как изменится величина критического скольжения асинхронного двигателя при введении в цепь ротора дополнительного сопротивления?
8. Зависит ли критическое скольжение от напряжения, подводимого к статору асинхронного двигателя?
9. Чему равно скольжение асинхронного двигателя при пуске?
10. Как изменится величина скольжения асинхронного двигателя при возрастании нагрузки?
11. Каким выражением определяется момент асинхронного двигателя?
12. Что называется механической характеристикой асинхронного двигателя?
13. Изобразите график механической характеристики двигателя.
14. В каких пределах изменяется скольжение двигателя при изменении скорости ротора от нуля до номинальной?
15. Какая часть механической характеристики асинхронного двигателя является рабочей?
16. Какая часть механической характеристики асинхронного двигателя является устойчивой, а какая неустойчивой?
17. Изобразите механическую характеристику асинхронного двигателя при номинальном напряжении и при пониженном напряжении.
18. Как изменится критический момент при введении в цепь ротора дополнительного сопротивления?
19. Как можно изменить направление вращения ротора асинхронного двигателя?
20. Как можно уменьшить величину пускового тока двигателя (с короткозамкнутым ротором, с фазным ротором)?
21. Как изменяется пусковой ток и пусковой момент асинхронного двигателя с короткозамкнутым ротором при уменьшении напряжения, подводимого к обмотке статора?
22. Как влияет введение добавочного сопротивления в цепь ротора двигателя с фазным ротором на величину пускового момента?
23. Изобразите естественную механическую характеристику двигателя с короткозамкнутым ротором и искусственные характеристики при изменении частоты (увеличении и уменьшении) и изменении числа пар полюсов обмотки статора (увеличении и уменьшении).
24. Изобразите естественную механическую характеристику двигателя с фазным ротором и искусственную, при введении в цепь ротора добавочного сопротивления.
25. Как влияет на скорость вращения двигателя введение добавочного сопротивления в цепь ротора двигателя с фазным ротором, если нагрузка двигателя остается неизменной?
26. Как изменяется
асинхронного двигателя при увеличения нагрузки двигателя от нуля до номинальной?
27. В каком режиме
асинхронного двигателя имеет наименьшее значение?
28. В каком режиме
имеет наибольшее значение?
Подготовка к зачёту.
Вопросы зачётных ответов приведены ниже. Для ответов на эти вопросы необходимо ознакомиться с краткими теоретическими сведениями настоящего описания, а также проработать по учебнику раздел, относящийся к регулировочной характеристике генератора постоянного тока: определение, условие её снятия, вид характеристики.
Характеристики
Тип файла документ
Документы такого типа открываются такими программами, как Microsoft Office Word на компьютерах Windows, Apple Pages на компьютерах Mac, Open Office - бесплатная альтернатива на различных платформах, в том числе Linux. Наиболее простым и современным решением будут Google документы, так как открываются онлайн без скачивания прямо в браузере на любой платформе. Существуют российские качественные аналоги, например от Яндекса.
Будьте внимательны на мобильных устройствах, так как там используются упрощённый функционал даже в официальном приложении от Microsoft, поэтому для просмотра скачивайте PDF-версию. А если нужно редактировать файл, то используйте оригинальный файл.
Файлы такого типа обычно разбиты на страницы, а текст может быть форматированным (жирный, курсив, выбор шрифта, таблицы и т.п.), а также в него можно добавлять изображения. Формат идеально подходит для рефератов, докладов и РПЗ курсовых проектов, которые необходимо распечатать. Кстати перед печатью также сохраняйте файл в PDF, так как принтер может начудить со шрифтами.














