Мультиплексоры (1) (1063804), страница 2
Текст из файла (страница 2)
.
Для наиболее рационального использования адресных входов на них следует подавать те переменные, от которых наиболее сильно зависит МНДФ функции. Например, если в МДНФ функции какая-либо переменная вообще не входит, то нет смысла использовать ее в качестве адресной переменной, т. к. соответствующий адресный вход не будет нести никакой логической нагрузки. Поэтому в качестве адресных переменных следует использовать те переменные, которые входят в МДНФ наибольшее число раз как с инверсией, так и без нее.
В нашем примере переменные в представлении МНДФ входят следующее количество раз:
X1: 1
X2: 2
X3: 1
X4: 2
В качестве адресных переменных предпочтительнее выбрать переменные X1, X2 и X3.
Полагаем А=Х1, В=Х2, С=Х3. Тогда на информационные входы
должны подаваться функции одной переменной X1:
.
Из анализа таблицы истинности функции
получим следующие значения сигналов на информационных входах мультиплексора:
D0=X4, D1=1, D2=0, D3=
, D4=1, D5=
, D6=1, D7=0
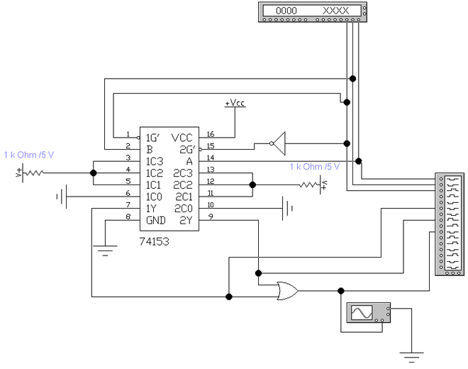
Исследование ИМС 533КП12 в качестве стробируемого коммутатора цифровых сигналов:
- на информационные входы мультиплексора подать комбинацию входных сигналов с тумблерного регистра (;
- на адресные входы A, B мультиплексора подать сигналы с выходов генератора слов.
Схема для исследования ИМС 533КП12 в качестве стробируемого коммутатора цифровых сигналов.
Временные диаграммы сигналов генератора.
Схема мультиплексора 8-1 на базе ИМС 533КП12. Следует помнить, что разрешение выхода осуществляется сигналом
, т. е. сигналом низкого уровня.
Таблица истинности и временная диаграмма мультиплексора 8-1 на базе ИМС 533КП12.
















