ЛР2. Исследование схем построения ЦАП и АЦП (1058392)
Текст из файла
МОСКОВСКИЙ ГОСУДАРСТВЕННЫЙ ТЕХНИЧЕСКИЙ
УНИВЕРСИТЕТ им. Н.Э.Баумана
С.Б. Спиридонов, А.В. Шигин
Лабораторная работа № 2
по курсу "Микропроцессоры в управляющих системах"
Моделирование работы ЦАП и АЦП.
Москва. 2012 г.
Аналого-цифровые и цифро-аналоговые преобразователи
Аналого-цифровые (АЦП) и цифро-аналоговые преобразователи (ЦАП) при меняются в информационно-измерительных системах, в технике связи, в цифровом телевидении, в бытовой технике и т.п.
1. ЦАП с весовыми резисторами
Цифро-аналоговые преобразователи используются для преобразования цифрового кода в аналоговый сигнал, например, для управления в автоматических системах исполнительными органами (электродвигателями, электромагнитами и т.п.).
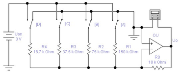
Наиболее простой ЦАП с весовыми резисторами (рис. 1) состоит из двух уз лов: резистивной схемы (матрицы) на резисторах R1...R4 и суммирующего усилителя (ОУ OU с резистором обратной связи Ro) Опорное напряжение Uon (3 В) подключается к резисторам матрицы переключателями D, С, В и А, управляемыми одноименными клавишами клавиатуры и имитирующими преобразуемый код. Выходное напряжение Uo измеряется мультиметром. Такой ЦАП относится к устройствам прямого преобразования.
Рис.1. ЦАП с весовыми резисторами
Если все переключатели замкнуты на "землю", как показано на рис. 1 то напряжение на входе и выходе ОУ равно 0 В. Предположим теперь, что переключатель А установлен в положение, соответствующее логической 1. Тогда на вход 01 через резистор R1 подается напряжение 3 В. Рассчитаем для этого случая коэффициент усиления напряжения по формуле: К = Ro/R1 = 10000/150000 = 0,066. Отсюда получаем, что выходное напряжение Uo = 0,066·3 = 0,2 В соответствует двоичной комбинации 0001 на входе ЦАП.
Подадим теперь на входы ЦАП двоичную комбинацию 0010: для этого установим переключатель В в положение, соответствующее логической единице, тем caмым подадим на ОУ через резистор R2 напряжение 3 В. Для коэффициента усиления в данном случае получаем К = Ro/R2 = 10000/75000 = 0,133. Умножив этот коэффициент усиления на величину входного напряжения, найдем, что выходное напряжение равно 0,4 В.
Таким образом, при переходе к каждому очередному двоичному числу, имитируемому ключами, выходное напряжение ЦАП увеличивается на 0,2 В. Это обеспечивается за счет увеличения Коэффициента усиления напряжения ОУ при подключении различных по сопротивлению резисторов. Если бы в схеме на рис. 11.1 мы подключили только один резистор R4 (с помощью переключателя D), то тем самым установили бы коэффициент усиления К = 10000/18700 = 0,535: при этом выходное напряжение ОУ составит около 1,6 В. Если все переключатели в схеме на рис. 1 установлены в положения, соответствующие логическим единицам, выходное напряжение ОУ равно Uon = 3 В, поскольку коэффициент передачи в этом случае становится равным 1.
Схема ЦАП на рис. 1 имеет два недостатка: во-первых, в ней сопротивления резисторов изменяются в широких пределах, во-вторых, точность преобразования невысока из-за влияния конечного сопротивления транзисторных ключей в открытом и закрытом состояниях.
Контрольные вопросы и задания
-
По какому закону выбираются сопротивления в ЦАП с весовыми резисторами?
-
Рассчитайте коэффициент усиления напряжения ОУ и выходное напряжение ЦАП в схеме на рис. 1 для случая, когда в положение, соответствующее логической единице, установлен только переключатель С. Результаты расчета проверьте на модели.
-
Получите выражение для расчета выходного напряжения ЦАП в общем виде и проверьте его на модели.
-
Замените переключатели А, В, С, D программными переключателями (реле времени), имитирующими последовательное во времени с интервалом 5 с появление кодовых комбинаций 0001, 0011, 0111 и 1111.
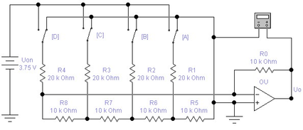
2. ЦАП лестничного типа
Схема ЦАП такого типа (рис. 2) состоит из резистивной матрицы R-2R, напоминающей лестницу, и суммирующего усилителя. Преимущество использования матрицы состоит в том, что в ней используются резисторы только двух номиналов. Сопротивление каждого из резисторов R1...R5 равно 20 кОм, а резисторов R6...R8, Ro — 10 кОм. Отметим, что сопротивления горизонтально расположенных резисторов "лестницы" ровно в 2 раза больше сопротивлений вертикальных.
Рис.2. ЦАП с лестничного типа
ЦАП лестничного типа аналогичен ЦАП с весовыми резисторами. В рассматриваемом примере схемы используется опорное напряжение 3,75 В. Переход к каждой следующей двоичной последовательности на Входах приводит к увеличению аналогового выходного сигнала на 0,25 В. Опорное напряжение выбрано равным 3,75 В из соображения удобства сопряжения с ИМС семейства ТТЛ при замене ключей A...D такими ИМС.
Выходное напряжение ЦАП на рис. 2 определяется по формуле [32]:
Uo = UonRo[S12n-1 + S22n-2+ ... + Si2n-i+ Sn]/R2n, (1)
где Si — значение цифрового сигнала (0 или 1) на i-м входе, n — число разрядов преобразования (для схемы на рис. 2 n = 4), R -— сопротивление резистора матрицы R-2R (R = 10 кОм для схемы на рис. 2).
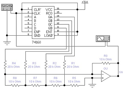
Вариант ЦАП с использованием в качестве коммутирующего устройства двоично-десятичного счетчика 74160 (К155ИЕ9) показан на рис. 3, а.
Из сравнения ЦАП на рис. 2 и 3 видно, что во втором отсутствует источник опорного напряжения: его роль выполняет сам счетчик-коммутатор. Эквивалентное значение Uon можно получить на основании формулы (1) и результатов осциллографических измерений, показанных на рис. 3, б. В частности, максимальное выходное напряжение ЦАП VB2 = -2,8125 В, минимальное — VB1 = -0,3125 В, их разность — VB2 - VB1 = -2,45 В.
а)
А
В
б)
Рис.3. Четырехразрядный ЦАП лестничного типа на базе счетчика 74160 (а) и осциллограммы сигналов (б) на его счетном входе (A) и выходе ЦАП (B)
Контрольные вопросы и задания
-
Чем отличается ЦАП лестничного типа от ЦАП с весовыми резисторами? К какому типу ЦАП он относится?
-
С помощью формулы (1) рассчитайте выходное напряжение ЦАП на рис. 1 для всех 16 комбинаций переключателей А, В, С, D и сравните полученные результаты с результатами моделирования.
-
Замените переключатели А, В, С, D в схеме на рис. 2 программными переключателями, имитирующими последовательное во времени с интервалом 5 с проявление кодовых комбинаций 0001, 0010, 0100 и 1000.
-
Используя формулу (1) и результаты моделирования, рассчитайте эквивалентное напряжение Uon для схемы на рис. 3, а
3. АЦП прямого преобразования
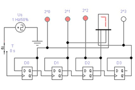
АЦП прямого преобразования являются наиболее простыми и часто встраиваются непосредственно в датчики. Основным функциональным элементом таких АЦП является преобразователь электрической величины (тока, напряжения, сопротивления, емкости и др.) во временной интервал или частоту. Примерами таких преобразователей может служить рассматриваемый ниже преобразователь постоянного положительного напряжения в частоту (рис. 4, б). Для преобразования временного интервала или частоты в цифровой код, что по существу является конечной задачей любого АЦП, выполняется ЭВМ в случае АСУ или дополнительным устройством в случае автономного АЦП. Пример такого устройства, осуществляющего преобразование временного интервала в код, показан на рис. 4, а. В этом устройстве временной интервал задается программным ключом Т, имитирующим, например, ШИМ и определяющим количество импульсов, поступающих на четырехразрядный счетчик с генератора опорной частоты Us. Рассматриваемое устройство посуществу является частотомером. Если преобразуемая величина прямо пропорциональна периоду, то соответственно дополнительное устройство должно обеспеспечить преобразование периода в код.
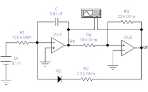
Преобразователь на рис. 4, б выполнен на двух ОУ: усилитель OU1 используется в интеграторе, a OU2 — в регенеративном компараторе с гистерезисом. Когда выходное напряжение компаратора Uf имеет максимальное положительное значение U1, диод VD смещен в обратном направлении и напряжение Us на выходе OU1(см. осциллограммы на рис. 4, в) уменьшается по линейному закону со скоростью, определяемой амплитудой входного положительного сигнала Ui, до тех пор, пока не достигнет значения U1R1/R2. В этот момент компаратор переключается. В дpyгoe состояние, при котором напряжение на его выходе равно максимальному отрицательному значению U2, при этом диод VD открывается и выходное напряжение интегратора быстро нарастает до значения U2R1/R2, после чего компаратор возвращается в первоначальное состояние и цикл повторяется.
Так как время нарастания выходного напряжения интегратора значительно меньше времени спада, которое обратно пропорционально амплитуде входного сиг-
частота циклов повторения F будет прямо пропорциональна входному напряжению. Пренебрегая собственным временем переключения компаратора, можно записать следующее выражение для частоты выходных импульсов:
F = Ui·R3/[R1·CR4(U1 - U2)] 1000·Ui. (2)
На самом деле размах напряжения Us на выходе OU1 несколько больше величины (Rl/R2)(U1 - U2) из-за отличного от нуля значения времени переключения компаратоpa, а частота соответственно меньше значения, определяемого выраженинием 2), причем это расхождение будет особенно значительным при больших амплитудах входного сигнала.
С указанными на рис. 4, б номиналами элементов схема должна обеспечивать линейность преобразования не хуже ±1% в диапазоне изменения входных на- напряжений 20 мВ...10 В, при этом частота выходных импульсов F должна изменяться от 20 Гц до 10 кГц [25].
| а) | б) |
| А В в) | |
| Рис.4. АЦП прямого преобразования (а) и осциллограммы (в) сигналов на выходе интегратора (В) и компаратора (А) (б) | |
Контрольные вопросы и задания
-
Что из себя представляет АЦП прямого преобразования, в каких устройствах его целесообразно использовать?
-
Проверьте работоспособность схемы на рис. 4, б и исследуйте зависимость частоты выходного сигнала от входного напряжения в диапазоне 20 мВ...10 В. Проверьте справедливость формулы (2).
-
Какие дополнительные устройства необходимо подключить к схеме на рис. 4, б, чтобы получить цифровой отсчет измеряемого напряжения?
4. Преобразователь на интегральном таймере
Интегральные таймеры являются наиболее яркими представителями устройств смешанного типа, из них наиболее популярным является таймер NE555 (отечественный аналог КР1006ВИ1). Учитывая его широкое распространение в различной аппаратуре промышленного и бытового назначения, рассмотрим кратко характеристики и особенности применения NE555 [34].
Функциональная схема таймера и его графическое обозначение в программе EWB показаны на рис. 5. Таймер содержит два компаратора на OU1 и OU2, RS-триггер, инвертирующий усилитель мощности UM, транзисторы VT1, VT2 для цепи разряда и принудительного сброса соответственно. Внутренний резистивный делитель задает пороговые напряжения, равные 2Ucc/3 для OU1 и Ucc/3 для OU2.
| а) | б) |
| Рис.5. Функциональная схема таймера NE555 (а) и его графическое изображение в программе EWB (б) | |
Напряжение питания таймера Ucc — 5... 16,5 В, ток нагрузки (вывод 7) — 200 мА, что позволяет управлять непосредственно лампочками или электромагнитными реле. Выходное сопротивление около 10 Ом как для низкого, так и для высокого уровней выходного напряжения. Запуск таймера осуществляется подачей на вывод 2 напряжения менее Ucc/З (эту цепь обычно называют триггерным входом). При высоком напряжении на выводе 2 состоянием выхода таймера можно управлять с помощью компаратора OU1 по выводу 6, называемому обычно пороговым входом. Входной ток, втекающий в OU1 (вывод 6) и вытекающий из OU2 (вывод 2), не превышает 0,5 мкА. Для сброса таймера, т. е. установки на его выходе низкого напряжения независимо от напряжения на выводах 2 и 6 используется вывод 4. Если напряжение на этом выводе меньше 0,4 В, напряжение на выходе равно 0,1...0,2 В, а при напряжении более 1 В цепь сброса выключена и не влияет на работу таймера. Кроме низкоомного выхода (вывод 3) таймер имеет и вспомогательный высокоомный выход (вывод 7, коллектор транзистора VT1), который обычно используется для организации обратной связи с выхода на входы (выводы 2 и 6) таймера. Допустимое изменение напряжения на выводах 2, 4, 6 и 7 находится в пределах 0...16,5 В. В таймере имеется доступ через вывод 5 к входам внутренних компараторов, на которые поданы пороговые напряжения. Этот вывод от резистивного делителя позволяет изменять пороговые напряжения компараторов при постоянном напряжении питания и тем самым дополнительно управлять работой таймера. Чтобы избежать влияния внешних помех и пульсации напряжения питания на точность работы таймера, рекомендуется шунтировать вывод 5 конденсатором емкостью 0,01 мкФ.
Характеристики
Тип файла документ
Документы такого типа открываются такими программами, как Microsoft Office Word на компьютерах Windows, Apple Pages на компьютерах Mac, Open Office - бесплатная альтернатива на различных платформах, в том числе Linux. Наиболее простым и современным решением будут Google документы, так как открываются онлайн без скачивания прямо в браузере на любой платформе. Существуют российские качественные аналоги, например от Яндекса.
Будьте внимательны на мобильных устройствах, так как там используются упрощённый функционал даже в официальном приложении от Microsoft, поэтому для просмотра скачивайте PDF-версию. А если нужно редактировать файл, то используйте оригинальный файл.
Файлы такого типа обычно разбиты на страницы, а текст может быть форматированным (жирный, курсив, выбор шрифта, таблицы и т.п.), а также в него можно добавлять изображения. Формат идеально подходит для рефератов, докладов и РПЗ курсовых проектов, которые необходимо распечатать. Кстати перед печатью также сохраняйте файл в PDF, так как принтер может начудить со шрифтами.
















