ЛР2. Исследование схем построения ЦАП и АЦП (1058392), страница 2
Текст из файла (страница 2)
В режиме прямой трансляции сигнала с входа на выход таймер работает в диапазоне частот до 10 МГц. Однако приводимое в справочных данных значение погрешности формирования временного интервала, равное 0,5%, измеряется обычно при формировании импульсов длительностью более 10 мкс. Время нарастания выходного напряжения таймера не превышает 100 нс.
Временные параметры таймера незначительно зависят от изменений Ucc и температуры и полностью определяются компараторами и технологией их изготовления. В таймерах, изготовленных по КМОП-технологии, отличающейся худшим согласованием параметров парных транзисторов, зависимость характеристик от Ucc и температуры значительно выше, чем у таймеров, изготовленных по биполярной технологии.
Чтобы параметры времязадающей RC-цепи не влияли на точность формирования временных интервалов, необходимо ограничить диапазон изменения сопротивления R и емкости С. Максимальное сопротивление R определяется входным током Ii компараторов. Для формирования устойчивых временных интервалов достаточно выбрать максимальное сопротивление R из условия Rmax < Ucc/Ii; при Ucc = 10 B и Ii = 0,5 мкА Rmax = 20 МОм. При включении таймера по схеме мультивибратора, когда выводы 2 и 6 объединены, таймер сохраняет работоспособность при R > Rmax, при этом не рекомендуется использовать времязадающие резисторы с сопротивлением R > 10 МОм.
Минимальное сопротивление R определяется максимально допустимым током, протекающим через транзистор VT1 таймера при его насыщении. Хотя допустимый выходной ток устанавливают обычно на уровне 100 мА, не рекомендуется использовать малые сопротивления R в сочетании с большими емкостями С. Объясняется это тем, что при разряде конденсатора большой емкости транзистор VT1 переходит в режим насыщения через конечное время, в течение которого он находится в активном режиме при напряжении коллектор-эмиттер Uкэ = Ucc/2, и при Rmin он может выйти из строя из-за большой рассеиваемой на нем мощности. Поэтому при формировании малых временных интервалов рекомендуется ограничиться значением Rmin = 1 кОм и выбрать исходя из этого емкость С. Если же таймер применяется в схеме, где С < 100 пФ, то сопротивление R может быть уменьшено до 150 Ом.
Минимальная емкость времязадающего конденсатора С должна быть значительно больше изменений емкости выводов 2, 6 и 7, зависящей от напряжения на них. Поскольку эти изменения при перезаряде С не превышают нескольких пикофарад, при формировании точных временных интервалов целесообразно выбирать С < 100 пФ. Можно применять конденсаторы С сколь угодно большой емкости, если их ток утечки пренебрежимо мал. Фактически же, чем больше емкость конденсатора, тем больше его ток утечки; для нормальной работы таймера необходимо, чтобы этот ток не превышал зарядный ток через резистор R. Для формирования точных (<1%) временных интервалов ток утечки через С должен быть более чем на два порядка меньше зарядного тока.
Выходной инвертирующий усилитель таймера UM работает в режиме АВ, вследствие чего на переходной характеристике возникает "полка" длительностью 10...20 нc при напряжении 1,5 В. Если таймер нагружен на быстродействующие TTJI-схемы (например, серий 130 или 533), то наличие такой "полки" недопустимо, так как она может вызвать ложное срабатывание логического элемента. Для устранения этого недостатка необходимо выход таймера зашунтировать конденсатором емкостью около 100 пФ.
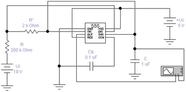
Преобразователи на интегральных таймерах отличаются весьма широким частотным диапазоном (в пределах 2...4 декад) [25]. Так, при включении таймера по схеме самовозбуждающегося мультивибратора можно получить линейный преобразователь напряжения в частоту, изменяющуюся от 10 Гц до 10 кГц, причем этот диапазон может быть легко сдвинут в любую сторону заменой одного из элементов схемы [25]. К сожалению, модель таймера NE555 в программе EWB далека от совершенства и не позволяет это реализовать. Предварительное исследование преобразователя, схема которого приведена на рис. 6, показало, что преобразуемое напряжение должно быть больше напряжения питания Ucc. Кроме того, модель не работает при отсутствии дополнительного сопротивления в цепи разряда интегрирующего конденсатора (транзистор VT1), поэтому сопротивление его заряда составлено из сопротивлений двух резисторов — R и R’.
В схеме на рис. 6 использована пассивная интегрирующая RC-цепь, поскольку преследовалась только цель проверки ее работоспособности. Для повышения линейности преобразователя на входе практического аналога такой схемы используется преобразователь напряжение-ток (стабилизатор тока) [25].
Рис.7. Осциллограммы на выходе таймера(А) и интегрирующем конденсаторе (В)
Осциллограммы сигналов на выходе OUT микросхемы и конденсаторе C показаны на рис. 7.
Контрольные вопросы и задания
-
Что из себя представляют интегральные таймеры и почему они так называются?
-
Чем вызвана популярность интегрального таймера NE555?
-
Проверьте работоспособность схемы преобразователя на рис. 6 при Ui = 4...40 B с оценкой линейности преобразования в этом диапазоне.
-
Проведите анализ и испытание преобразователя напряжение-частота и мультивибратора на NE555.
-
Библиотечные ЦАП и АЦП
В библиотеке программы EWB 4.1 преобразователи представлены 8-разрядными ЦАП и АЦП.
Схема включения библиотечного ЦАП (рис. 8) содержит собственно ЦАП (DAC V), два источника опорного напряжения +Uop и -Uop, генератор слова и осциллограф.
Рис.8. Схема включения библиотечного ЦАП с установками генератора слова для его испытания
Выходное напряжение ЦАП определяется выражением [67]:
Uo = D[(+Uop) + (-Uop)]/256,
где D — десятичный эквивалент входного двоичного кода (например, при входном коде 00000011 D = 3).
Задавая соответствующие кодовые комбинации на выходе генератора слова, можно с помощью осциллографа измерить максимальное выходное напряжение ЦАП, а также минимальное, соответствующее младшему разряду и определяющему разрешающую способность ЦАП. Нумерация разрядов показана на графическом значке ЦАП, осциллограмма выходного сигнала при указанных на рис. 8 кодовых комбинациях — на рис. 9.
Для ЦАП с опорными источниками тока +Iop, -Iop (DAC I — см. разд. 2.7) ток прямого и инверсного выхода определяется соответственно формулами [67]:
Io - D[(+Iop) + (–Iop)]/256; Iо’ = 255[(+Iор) + (–Iор)]/256 – Iо.
Схема включения библиотечного АЦП (рис. 10) содержит собственно АЦП (ADC), источники опорного напряжения, генератор слова для синхронизации и управления выходом АЦП, функциональный генератор в качестве источника входного сигнала Ui, логический анализатор, преобразователь двоичный код-код ASCII и осциллограф.
Назначение выводов АЦП: VIN — вход для источника преобразуемого сигнала; VREF+, VREF — вход для источников опорного напряжения; SOC — вход синхронизации; OE — разрешение на выдачу двоичной комбинации на выходы D0...D7; EOC — сигнал готовности данных (например, при выдаче данных на ЭВМ).
Для заданного значения входного напряжения Ui, зафиксированного, например, с помощью устройства выборки и хранения (см. разд. 10), десятичный эквивалент двоичного кода на выходе АЦП определяется выражением [67]:
D = 256Ui/ [(+Uop) + (–Uop)].
Рис.9. Осциллограмма выходного напряжения ЦАП
Рис. 10. Схема включения библиотечного АЦП
Рис. 11. Осциллограммы выходного сигнала АЦП на экране логического анализатора
Устройство ASCII позволяет записать данные в текстовый файл. После двойного щелчка по его изображению вызывается стандартное диалоговое окно, в котором указывается имя файла. По умолчанию в меню предлагается имя схемного файла с расширением .txt.
Полученные данные с АЦП можно анализировать с помощью логического анализатора и осциллографа. Данные на экране логического анализатора при преобразовании синусоидального сигнала напряжением 1 B и частотой 1 кГц показаны на рис. 11.
Рис. 12. Осциллограммы выходного сигнала ЦАП (А) и входного АЦП (В)
Начальный участок данных на рис. 11 после их преобразования в аналоговый сигнал с помощью ЦАП показан в виде осциллограммы на рис. 12.
Контрольные вопросы и задания
-
Используя данные на рис. 8 и 9, установите, каким кодовым комбинациям генератора слова соответствуют уровни выходного напряжения ЦАП в точках установки визирных линеек на осциллограмме рис. 9. Определите разрешающую способность ЦАП (цену младшего разряда — MP).
-
Составьте схему для испытания ЦАП с опорными источниками тока.
-
Используется ли ЦАП в составе библиотечного АЦП?
-
Проведите качественный сравнительный анализ осциллограмм на рис. 11 и 12.
-
Проведите сопоставительный анализ данных на рис. 11 и данных, зарегистрированных в текстовом файле.
-
Ознакомьтесь со схемой включения в АЦП библиотечного ЦАП DAC I, а также с применением библиотечных АЦП и ЦАП в импульсно-кодовом, используемом в цифровых системах связи.
-
Преобразователь на управляемых источниках
Источники напряжения из программы EWB 5.0, управляемые напряжением (ИНУН), которые могут быть использованы в преобразователях напряжение-частота, показаны на рис. 13.
Все три источника имеют практически одинаковый набор параметров. Например, диалоговое окно источника с выходным сигналом прямоугольной формы содержит две закладки со следующим набором редактируемых параметров: нижний L = 0 B и верхний Н = 1 B уровни прямоугольного импульса, т. е. задается последовательность импульсов положительной полярности с амплитудой 1 B; коэффициент заполнения D = 0,2; длительность переднего TR = 1е-09 с и заднего TF = 1е-09 с фронтов; параметр N = 3 определяет количество точек, в которых заданному входному напряжению в строках параметров С1...С5 (С1 = 0 B, С2 = 10 B, СЗ = 20 B, С4 = С5 = 0 В) будет соответствовать заданная частота в строках параметров F1...F5 (F1 = 1 Гц, F2 = 10 Гц, F3 = F4 = F5 = 1 Гц), т. е. задаются участки с различным коэффициентом преобразования (Гц/В).
а) б) в)
Рис. 13. ИНУН с выходным напряжением прямоугольной (а), треугольной (б) и
синусоидальной формы (в)
а)
б)
Рис. 14. Схема включения ИНУН с выходным напряжением прямоугольной формы (а) и
осциллограммы его входного (А) и выходного (В) сигналов (б)
















