ZENITH (1031920), страница 7
Текст из файла (страница 7)
Установленная мощность, кВт Напряжение и частота тока, В, Гц
Общая масса, кг Уровень шума, дБ (А)
При обращении в Сервисный Центр всегда сообщайте данные с этой пластины.
12. СХЕМЫ
Приложения:
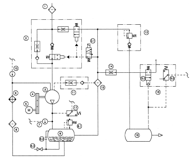
12.1 Схема пневмо-гидравлической системы (машины с прямым пуском от сети)
12.2 Схема пневмо-гидравлической системы (машины с пуском по схеме переключения «звезда-треугольник»)
Схемы электрических соединений поставляются вместе с машиной.
12.1 Схема пневмо-гидравлической системы (машины с прямым пуском от сети)
Обозначения на схеме пневмо-гидравлической системы
|
Работающий воздушный ресивер Вакуумный переключатель |
-
Схема пневмо-гидравлической системы (машины с пуском по схеме переключения «звезда-треугольник»)
Обозначения на схеме пневмо-гидравлической системы
Предохранительный клапан 8 Масляный фильтр | 9 Воздушно-масляный обменник 10 Термостат электровентилятора
13 Контрольный клапан минимального давления 14 Сопло сброса давления в ресивере маслоотделителя 15 Переключатель давления 15.1 Подача давления в ресивер маслоотделителя 15.2 Контакт ПУСК–ОСТАНОВ 16 Работающий воздушный ресивер 17 Вакуумный переключатель |
- 33 -















