ZENITH (1031866), страница 7

Файл №1031866 ZENITH (Раздаточный материал к курсовому проекту) 7 страницаZENITH (1031866) страница 72017-12-22СтудИзба
Просмтор этого файла доступен только зарегистрированным пользователям. Но у нас супер быстрая регистрация: достаточно только электронной почты!

Текст из файла (страница 7)

Схемы электрических соединений поставляются вместе с машиной.

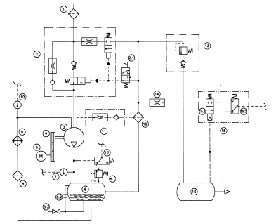
12.1 Схема пневмо-гидравлической системы (машины с прямым пуском от сети)

Обозначения на схеме пневмо-гидравлической системы

  1. Воздушный фильтр

  2. Впускной клапан

  3. Блок воздушной головки

  4. Привод

  5. Двигатель

  6. Резервуар с маслом

    1. Предохранительный клапан

    1. Индикатор уровня масла

    2. Отверстие слива масла

  1. Предохранительный термостат

  2. Масляный фильтр

  3. Воздушно-масляный обменник

  1. Термостат электровентилятора

  2. Восстановление масла

  3. Фильтр сепаратора

  4. Контрольный клапан минимального давления

  5. Сопло сброса давления в ресивере маслоотделителя

  6. Переключатель давления

    1. Подача давления в ресивер

    2. Контакт ПУСК–ОСТАНОВ

  7. Работающий воздушный ресивер

  8. Вакуумный переключатель

    1. Схема пневмо-гидравлической системы (машины с пуском по схеме переключения «звезда-треугольник»)

Обозначения на схеме пневмо-гидравлической системы

  1. Воздушный фильтр

  2. Впускной клапан

    1. Электромагнитный клапан NA для управления блоком забора воздуха

  3. Блок воздушной головки

  4. Привод

  5. Двигатель

  6. Резервуар с маслом

    1. Предохранительный клапан

    2. Индикатор уровня масла

    3. Отверстие слива масла

  7. Предохранительный клапан

8 Масляный фильтр

9 Воздушно-масляный обменник

10 Термостат электровентилятора

  1. Восстановление масла

  2. Фильтр сепаратора

13 Контрольный клапан минимального давления

14 Сопло сброса давления в ресивере маслоотделителя

15 Переключатель давления

15.1 Подача давления в ресивер маслоотделителя

15.2 Контакт ПУСК–ОСТАНОВ

16 Работающий воздушный ресивер

17 Вакуумный переключатель

- 33 -

Характеристики

Тип файла
Документ
Размер
1,72 Mb
Тип материала
Высшее учебное заведение

Список файлов учебной работы

Свежие статьи
Популярно сейчас
Почему делать на заказ в разы дороже, чем купить готовую учебную работу на СтудИзбе? Наши учебные работы продаются каждый год, тогда как большинство заказов выполняются с нуля. Найдите подходящий учебный материал на СтудИзбе!
Ответы на популярные вопросы
Да! Наши авторы собирают и выкладывают те работы, которые сдаются в Вашем учебном заведении ежегодно и уже проверены преподавателями.
Да! У нас любой человек может выложить любую учебную работу и зарабатывать на её продажах! Но каждый учебный материал публикуется только после тщательной проверки администрацией.
Вернём деньги! А если быть более точными, то автору даётся немного времени на исправление, а если не исправит или выйдет время, то вернём деньги в полном объёме!
Да! На равне с готовыми студенческими работами у нас продаются услуги. Цены на услуги видны сразу, то есть Вам нужно только указать параметры и сразу можно оплачивать.
Отзывы студентов
Ставлю 10/10
Все нравится, очень удобный сайт, помогает в учебе. Кроме этого, можно заработать самому, выставляя готовые учебные материалы на продажу здесь. Рейтинги и отзывы на преподавателей очень помогают сориентироваться в начале нового семестра. Спасибо за такую функцию. Ставлю максимальную оценку.
Лучшая платформа для успешной сдачи сессии
Познакомился со СтудИзбой благодаря своему другу, очень нравится интерфейс, количество доступных файлов, цена, в общем, все прекрасно. Даже сам продаю какие-то свои работы.
Студизба ван лав ❤
Очень офигенный сайт для студентов. Много полезных учебных материалов. Пользуюсь студизбой с октября 2021 года. Серьёзных нареканий нет. Хотелось бы, что бы ввели подписочную модель и сделали материалы дешевле 300 рублей в рамках подписки бесплатными.
Отличный сайт
Лично меня всё устраивает - и покупка, и продажа; и цены, и возможность предпросмотра куска файла, и обилие бесплатных файлов (в подборках по авторам, читай, ВУЗам и факультетам). Есть определённые баги, но всё решаемо, да и администраторы реагируют в течение суток.
Маленький отзыв о большом помощнике!
Студизба спасает в те моменты, когда сроки горят, а работ накопилось достаточно. Довольно удобный сайт с простой навигацией и огромным количеством материалов.
Студ. Изба как крупнейший сборник работ для студентов
Тут дофига бывает всего полезного. Печально, что бывают предметы по которым даже одного бесплатного решения нет, но это скорее вопрос к студентам. В остальном всё здорово.
Спасательный островок
Если уже не успеваешь разобраться или застрял на каком-то задание поможет тебе быстро и недорого решить твою проблему.
Всё и так отлично
Всё очень удобно. Особенно круто, что есть система бонусов и можно выводить остатки денег. Очень много качественных бесплатных файлов.
Отзыв о системе "Студизба"
Отличная платформа для распространения работ, востребованных студентами. Хорошо налаженная и качественная работа сайта, огромная база заданий и аудитория.
Отличный помощник
Отличный сайт с кучей полезных файлов, позволяющий найти много методичек / учебников / отзывов о вузах и преподователях.
Отлично помогает студентам в любой момент для решения трудных и незамедлительных задач
Хотелось бы больше конкретной информации о преподавателях. А так в принципе хороший сайт, всегда им пользуюсь и ни разу не было желания прекратить. Хороший сайт для помощи студентам, удобный и приятный интерфейс. Из недостатков можно выделить только отсутствия небольшого количества файлов.
Спасибо за шикарный сайт
Великолепный сайт на котором студент за не большие деньги может найти помощь с дз, проектами курсовыми, лабораторными, а также узнать отзывы на преподавателей и бесплатно скачать пособия.
Популярные преподаватели
Добавляйте материалы
и зарабатывайте!
Продажи идут автоматически
7021
Авторов
на СтудИзбе
260
Средний доход
с одного платного файла
Обучение Подробнее