Курсовая - Клюшин (1027723)
Текст из файла
57
Московский Государственный Технический Университет им. Н.Э.Баумана
Принял:
" " 2010 г.
____________________________
(Кузовлев В.И.)
КУРСОВАЯ РАБОТА
"Исследование методов резервирования систем"
по курсу
"Надежность и достоверность"
Вариант 4
Выполнил:
" " 2010 г.
____________________________
(Клюшин Д.Ю. ИУ5-103)
Москва 2010
Содержание
Задание 4
Невосстанавливаемая резервированная система с дробной кратностью 6
Система с нагруженным резервом 6
Система с частично нагруженным резервом 9
Система с ненагруженным резервом 13
Среднее время безотказной работы системы. 16
Выводы. 17
Сравнение характеристик невосстанавливаемой системы, с различным типом резервирования 17
Выводы 19
Восстанавливаемая резервированная система с дробной кратностью 20
Система с нагруженным резервом 20
Вероятность безотказной работы. 22
Среднее время безотказной работы. 23
Коэффициент готовности. 24
Наработка на отказ: 27
Среднее время восстановления системы: 28
Вероятность успешного использования системы: 29
Выводы. 30
C частично нагруженным резервом. 31
Вероятность безотказной работы. 33
Среднее время безотказной работы. 35
Коэффициент готовности. 36
Наработка на отказ: 38
Среднее время восстановления системы: 41
Вероятность успешного использования системы: 40
Выводы. 43
С ненагруженным резервом. 45
Вероятность безотказной работы. 47
Среднее время безотказной работы. 48
Коэффициент готовности. 49
Наработка на отказ: 52
Среднее время восстановления системы: 53
Вероятность успешного использования системы: 53
Выводы. 55
Сравнение характеристик восстанавливаемых систем с дробной кратностью с различными типами резерва 56
Выводы 56
Заключение 57
Список литературы 58
Задание
Цель работы: изучение и исследование методов структурного резервирования восстанавливаемых и невосстанавливаемых систем.
Для заданных расчетно-логических схем систем (резервных групп):
-
Получить методами интегральных, дифференциальных уравнений и методом графов (не менее чем двумя методами) для указанных типов систем общие соотношения и расчетные формулы для следующих критериев надежности систем:
а)
— вероятность безотказной работы;
б)
— среднее время безотказной работы (для невосстанавливаемых систем) или среднее время наработки на отказ (для восстанавливаемых систем);
в)
— среднее время восстановления системы после сбоя;
г)
— коэффициента готовности системы;
д)
— вероятность успешного использования системы.
-
Рассчитать для указанных в задании (вариант 4, 8абв) параметров по полученным в пункте 1 формулам критерии надежности систем.
-
Исследовать влияние на надежность систем:
а) Интенсивности отказов
:
;
б) Интенсивности отказов при облегченном режиме работы
:
в) Интенсивности восстановления
:
P(
), mt(
), Кг(
), R(
)
г) числа резервных блоков для различных типов резерва – Pг(S), Pт(S), Pх(S), m tг(S), m tт (S), m tx(S), k г(S), R(S), Pг,т,х(S), mtг,т,х (S), mtвг,т,х ,kгг,т,х(S), Rг,т,х(S)
4) Провести сравнение (по вероятности безотказной работы, среднему времени безотказной работы и коэффициенту готовности)
а) резервированной и не резервированной систем – Pнр(t), Pp(t), mt,нр, m t, р, K гнр, K гр,
m t в,нр, mtв,р;
б) различных типов резерва –kгг,т,х , mtвг,т,х , Pг,т,х(t), mt,г,т,х
в) целой и дробной кратности – Рц(t), Pg(t), m tц, m tg, k г,ц, kг,g
Типы систем:
-
Невосстанавливаемая резервированная система с дробной кратностью (схема 3):
а) с нагруженным резервом;
б) с частично нагруженным резервом;
в) с ненагруженным резервом.
-
Восстанавливаемая резервированная система с дробной кратностью при ограниченном ремонте (схема 8):
а) с нагруженным резервом;
б) с частично нагруженным резервом;
б) с ненагруженным резервом.
Исходные данные
| Вариант | Типы систем | t[час] | [1/час] | [1/час] | 0[1/час] | W | S |
| 4 | 3абв, 8абв | 480 | 5*10-3 | 2 | 1*10-3 | 5 | 3 |
| Вариант | Типы систем | t[час] | [1/час] | [1/час] | 0[1/час] | W | S |
| 20 | 3абв, 8абв | 2000 | 6*10-2 | 1 | 5*10-3 | 4 | 2 |
Невосстанавливаемая резервированная система с дробной кратностью
Система с нагруженным резервом
Основными являются элементы 1 – 5, резервными – 6-8.
За состояния системы примем количество неисправных элементов системы, тогда граф состояний системы примет следующий вид:
Состояния 0~3 – рабочие;
Состояние 4 – отказовое.
Для определения вероятности безотказной работы составим систему дифференциальных уравнений, соответствующих состояниям системы:
В начальный момент времени все элементы системы находятся в работоспособном состоянии: P0(0)=1, P1(0)=0, P2(0)=0, P3(0)=0, P4(0)=0
Применим преобразование Лапласа к левой и правой частям уравнений полученной системы:
Преобразуем систему:
Применим обратное преобразование Лапласа к последнему элементу системы:
Вероятность безотказной работы системы.
Вероятность безотказной работы системы: P(t) = 1 – P4(t). Подставив заданные значения λ=0.005, t=480, получим:
Зависимость вероятности безотказной работы от времени работы системы имеет следующий вид:
Среднее время безотказной работы:
Подставив заданные значения λ=0.005, получим:
Зависимость вероятности безотказной работы от интенсивности отказов имеет следующий вид:
Зависимость среднего времени безотказной работы от интенсивности отказов имеет следующий вид:
Выводы.
Из полученных графиков следует, с увеличением интенсивности отказов элементов также уменьшается вероятность безотказной работы системы.
С увеличением интенсивности отказов уменьшается также среднее время безотказной работы.
Для заданных значений t=480 ч. и = 0.005 были получены следующие значения критериев надежности системы:
P()=0.000272
mt=126.905 ч.
Среднее время безотказной работы получилось примерно в 3,8 раз меньше заданного. Вероятность того, что система будет работоспособна к заданному времени равна 0.000272.
Система с частично нагруженным резервом
Основными являются элементы 1 – 5, резервными – 6-8.
Т.к. система невосстанавливаемая, отказавший элемент не может быть восстановлен. Элементы 6, 7, 8 находятся в резерве и работают облегченном режиме. При отказе основного элемента он заменяется на резервный; если исправных резервных элементов не остается, система выходит из строя.
Рис. 5. Граф состояний системы
Состояния 0~3 – рабочие;
Состояние 4 – отказовое.
Составим по графу состояний систему дифференциальных уравнений:
Н
ачальные условия: P0(0)=1, P1(0)=0, P2(0)=0, P3(0)=0, P4(0)=0.
Применим преобразование Лапласа к левой и правой частям уравнений полученной системы:
Преобразуем систему:
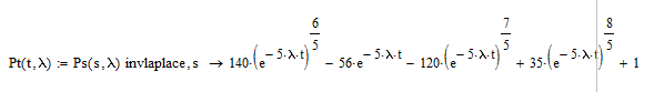
Применим к последнему элементу обратное преобразование Лапласа.
При заданных значениях λ=0.005, λ0=0.001
Вероятность безотказной работы системы: P(t)=1 – P3(t)
Подставив заданное значение t=480, получим:
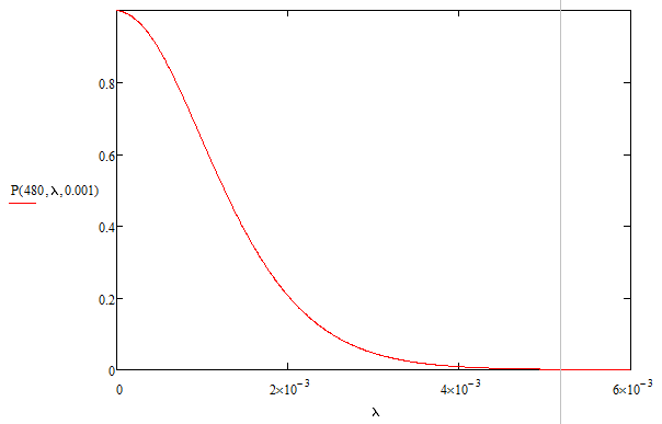
Зависимость вероятности безотказной работы от времени работы системы имеет следующий вид:
Зависимость вероятности безотказной работы от интенсивности отказов основных элементов () и частично нагружаемых (λ0) имеет следующий вид:
Среднее время безотказной работы:
При заданных значениях λ=0.005, λ0=0.001 получим:
Зависимость среднего времени безотказной работы от интенсивности отказов основных элементов () и частично нагружаемых элементов(λ0) имеет следующий вид:
Выводы.
Из полученных графиков следует, что с увеличением времени работы системы уменьшается вероятность ее безотказной работы. С увеличением интенсивности отказов основных и частично нагруженных элементов также уменьшается вероятность безотказной работы системы.
С увеличением интенсивности отказов основных и частично нагруженных элементов уменьшается также среднее время безотказной работы.
Для заданных значений t=480 ч., = 5 * 10-3 и 0=1 * 10-3 были получены следующие значения критериев надежности системы:
Характеристики
Тип файла документ
Документы такого типа открываются такими программами, как Microsoft Office Word на компьютерах Windows, Apple Pages на компьютерах Mac, Open Office - бесплатная альтернатива на различных платформах, в том числе Linux. Наиболее простым и современным решением будут Google документы, так как открываются онлайн без скачивания прямо в браузере на любой платформе. Существуют российские качественные аналоги, например от Яндекса.
Будьте внимательны на мобильных устройствах, так как там используются упрощённый функционал даже в официальном приложении от Microsoft, поэтому для просмотра скачивайте PDF-версию. А если нужно редактировать файл, то используйте оригинальный файл.
Файлы такого типа обычно разбиты на страницы, а текст может быть форматированным (жирный, курсив, выбор шрифта, таблицы и т.п.), а также в него можно добавлять изображения. Формат идеально подходит для рефератов, докладов и РПЗ курсовых проектов, которые необходимо распечатать. Кстати перед печатью также сохраняйте файл в PDF, так как принтер может начудить со шрифтами.
















