Линал (1003687)
Текст из файла
№1
Если базис евклидова пространства представляет собой ортогональную систему векторов, то этот базис называют ортогональным
Ортогональный базис называют ортонормированным, если каждый вектор этого базиса имеет норму (длину), равную единице.
В линейном арифметическом пространстве R n формула (x, y) = x1y1 + . . . + xnyn вводит скалярное умножение
№2
Если вектор принадлежит линейной оболочке то
dim span{a1, . . . , ak} = dim span{a1, . . . , ak, b} .
№3
2. Дайте определение полного дифференциала ФНП и дифференциалов высших порядков. Выведите формулу для вычисления дифференциала 2-го порядка ФНП. Напишите формулу для вычисления
. Напишите матрицу Гессе и сформулируйте связь между нею и дифференциалом 2-го порядка ФНП.
Полным дифференциалом ФНП
в точке
, в которой она дифференцируема, называется главная часть ее полного приращения в этой точке, линейная относительно приращения аргументов.
Дифференциалом порядка
, где
, от функции
в некоторой точке называется дифференциал в этой точке от дифференциала порядка
, т.е.
.
Вывод формулы дифференциала 2-го порядка:
. Тогда, если
d 2 f(x) = dxт f 00(x) dx, где f 00(x) — матрица Гессе функции f.
№4
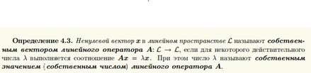
1.Дать определение собственного значения и собственного вектора линейного оператора, алгебраической и геометрической кратности собственного значения. Сформулировать теорему об этих кратностях. В каком случае эти кратности обязательно совпадают?
Алгебраической кратностью собственного значения
линейного оператора
называют кратность корня
характеристического многочлена.
Геометрической кратностью собственного значения
линейного оператора
называется количество ЛНЕЗ векторов, соответствующих одному собственному значению.
Теорема (о кратностях собственных значений оператора)
Геометрическая кратность собственного значения не превосходит ее алгебраической кратности.
Кратности совпадают, если линейный оператор диагонализируемый.
2. Дать определение касательной плоскости к поверхности. Докажите теорему о ее существовании и выведите ее уравнение.
Рассмотрим некоторую поверхность
в пространстве. Пусть точка
и существует такая плоскость
, проходящая через точку
, которая содержит касательные, построенные в точке
ко всем кривым, лежащим на поверхности
и проходящим через точку
. Плоскость
называют касательной плоскостью к поверхности
в
.
Теорема:
Пусть в прямоугольной системе координат поверхность
задана как
.
дифференцируема в точке
, градиент ф-ции
в точке
. Тогда касательная плоскость к поверхности
в точке
существует и имеет уравнение
Доказательство:
Рассмотрим кривую
лежащую на пов-ти
, проход.через точку
и имеющую касательную в точке
. Тогда эту кривую можно задать параметрически уравнениями
Значение параметра
соответствует точке
:
Вектор
является направляющим вектором касательной к
.
Продифференцировав в
в точку
по правилу диффер. сложной функции получаем:
Равенство
означает, что вектор
ортогонален вектору
, независящему от выбора кривой
.
Все касательные в точке
ко всевозможным кривым ортогональны вектору
функции
. Построим плоскости
, проходящую через точку
и имеющую нормальный вектор
.Т.к. касательные к любой кривой в точке
, то
является касательной плоскостью к поверхности
в точке
.Зная координаты точки
и координаты вектора
можем записать общее уравнение плоскости
.
№5
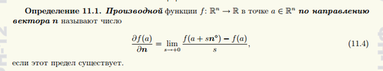
Производной U(x,y,z) по направлениюS с шагом
называется предел приращения функции соответствующего
шагу к этому шагу при условии его стремления к нулю.
Градиентом ФНП в некоторой точке называется вектор, координатами которого являются
соответствующие частные производные, вычисленные в данной точке.
Вывод
.
– орт вектора
, а значит и вектора
S, сонаправленного с ним.
направляющие косинусы.
Для
Свойства градиента
1)Если функция f: Rn → R дифференцируема в точке x ∈ R n , то в этой точке
где Прb a — проекция вектора a на направление вектора b.
Доказательство
В случае n = 2 или 3 соотношение эквивалентно в силу формулы связи между
ортогональной проекцией и скалярным произведением двух векторов:
в которой надо взять x =
, y = grad f(x) и учесть, что |
| = 1. При n > 3 формулу
следует трактовать как определение ортогональной проекции вектора y на направление вектора x.
2) Если функция f: Rn → R дифференцируема в точке x∈Rnи
, то при n = gradf(x) имеем
Доказательство
Если n = grad f(x), то
и:
3)Если функция f: Rn → R дифференцируема в точке x∈Rn , то в этой точке вектор grad f(x) указывает направление наибольшего роста функции f(x).
Доказательство
В силу неравенства Коши —Буняковского для любого вектора n
причем несложно убедиться, что в случае, когда
приведенное неравенство превращается в равенство.
Действительно, тогда
где
, и
.
Докажем, что никакое другое направление не является направлением наибольшего роста. Отметим, что для несовпадающих единичных векторов n1 и n2 в силу легко проверяемого тождества
верно неравенство (n1, n2) < 1. Поэтому если единичный вектор
имеет то же направление, что и
, а
— любой другой единичный вектор, то имеем
4)Если функция f: Rn → R дифференцируема в точке x, то в этой точке вектор −grad f(x) задает направление наибольшего убывания функции f(x).
Доказательство
При изменении направления вектора на противоположное производная дифференцируемой функции по направлению меняет знак. Поэтому если вектор n указывает направление наибольшего убывания функции, то вектор (−n) указывает направление наибольшего возрастания функции. В самом деле, если функция f(x,y) возрастает в направлении некоторого вектора a быстрее, чем в направлении вектора (−n), то она и убывает в направлении вектора (−a) быстрее, чем в направлении вектора n. Но это противоречит выбору вектора n как вектора, определяющего направление наибольшего убывания функции. Согласно свойству 3, вектор (−n) имеет то же направление, что и вектор grad f(x). Следовательно, вектор n по направлению совпадает с вектором (−grad f(x)).
5) Если функция f: Rn → R дифференцируема в точке x, то наибольшая скорость роста (убывания) функции f(x) в этой точке равна | gradf(x)| (−| gradf(x)|).
Доказательство
Согласно свойствам 2 и 3, производная функции f(x) по направлению вектора grad f(x) (направлению наибольшего роста) равна |grad f(x)|. Производная попротивоположному направлению, определяющая наибольшую скорость убывания функции отличается лишь знаком и равна −| grad f(x)|.
№6
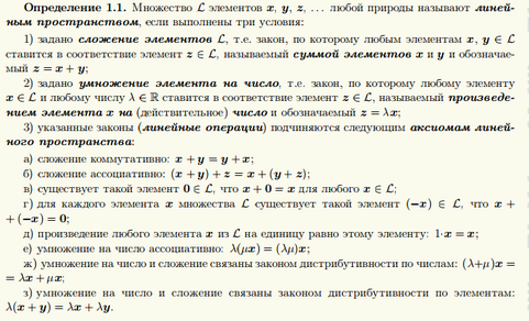
Базисом ЛП называют упорядоченную систему ЛНЕЗ векторов такую что любой вектор пространства может быть представлен как ЛК векторов этой системы.
Определение ФНП дифференцируемой в точке
Функцию
определенную в некоторой окрестности точки
называют дифференцируемой в точке
если ее полное приращение в окрестности этой точки можно представить в виде
, где коэффициенты
не зависят от приращений
а ф-я
является бесконечно малой при
Определение сложной ФНП
Рассмотрим сложную функцию вида
, где
Пусть функции
дифференцируемы в точке
а функция
, дифференцируема в точке
, где
Тогда сложная функция
) дифференцируема в точке
, . При этом частные производной этой сложной функции в точке
находятся по формулам
в которых
берутся в точке
, а
берутся в точке
.
Доказательство
Дадим независимой переменной
приращение
. Тогда функции
и
получат приращения
соответственно. Они, в свою очередь, вызовут приращение
функции
. Так как по условию функция
дифференцируема в точке
то ее полное приращение можно представить в виде
где
при
Разделим выражение
на
и перейдем к пределу при
. Тогда
и
в силу непрерывности функций
(по условию теоремы — они дифференцируемые). Получаем:
т. е.
№7
Квадратичная форма - функция
– коэффициенты квадратичной формы.
Матричная запись квадратичной формы
В координатной форме
В векторно-матричной форме имеет вид
Квадр. форма называется положительно (отрицательно) -определенной, если для любого ненулевого
выполняется неравенство
(
)
Критерий Сильвестра
Характеристики
Тип файла документ
Документы такого типа открываются такими программами, как Microsoft Office Word на компьютерах Windows, Apple Pages на компьютерах Mac, Open Office - бесплатная альтернатива на различных платформах, в том числе Linux. Наиболее простым и современным решением будут Google документы, так как открываются онлайн без скачивания прямо в браузере на любой платформе. Существуют российские качественные аналоги, например от Яндекса.
Будьте внимательны на мобильных устройствах, так как там используются упрощённый функционал даже в официальном приложении от Microsoft, поэтому для просмотра скачивайте PDF-версию. А если нужно редактировать файл, то используйте оригинальный файл.
Файлы такого типа обычно разбиты на страницы, а текст может быть форматированным (жирный, курсив, выбор шрифта, таблицы и т.п.), а также в него можно добавлять изображения. Формат идеально подходит для рефератов, докладов и РПЗ курсовых проектов, которые необходимо распечатать. Кстати перед печатью также сохраняйте файл в PDF, так как принтер может начудить со шрифтами.
















