Преобразователь п-201
2.8.6 преобразователь п-201
Преобразователь промышленный П-201 представляет собой устройство для преобразования ЭДС чувствительных элементов, применяемых для измерения активности одновалентных и двухвалентных анионов и катионов, в том числе и ионов водорода (величины рН) в унифицированный выходной сигнал постоянного тока (рис. 46).
Преобразователь рассчитан для работы с любыми серийно выпускаемыми чувствительными элементами. Например: Дпг-4М, ДМ-5М, ЭЧПг-4, ЭЧМ-5А и др.
На заводе преобразователи настраиваются на диапазон измерения от 2 до 12 рН с координатами изопотенциальной точки: рН=7 и Ен = минус 50мВ.
Преобразователь имеет выходы по напряжению и току для подключения самопишущих потенциометров с пределами измерения от 10 до 100 мВ (например, КСП2, КСП4 и др.).
Пределы выходных сигналов постоянного тока и сигналов напряжения постоянного тока:
- нижний предел - 0mA (мВ);
- верхние пределы:
- по постоянному току 5мА для нагрузок с сопротивлением не более 2,5кОм;
Рекомендуемые материалы
- по напряжению постоянного тока - регулируемый от 10 до 100 мВ для нагрузок с сопротивлением от 200оМ и более.
Схема измерения и регистрации рН раствора с использованием П-201 приведена на рис. 46.
Предел допустимой основной приведенной погрешности: - по выходным сигналам постоянного тока и напряжения постоянного тока - 1%; по показывающему прибору - 2%.
Устройство и работа преобразователя
При измерении рН растворов используется система, состоящая из измерительного и вспомогательного электродов (рис. 47).
В качестве измерительного электрода используется стеклянный электрод, в качестве вспомогательного - хлорсеребрянный.
Измерительный электрод при погружении в контролируемый раствор развивает ЭДС, линейно зависящий от активности ионов в растворе и его температуры.
Контакт вспомогательного электрода с контролируемым раствором осуществляется с помощью электролитического ключа, обеспечивающего нетечение насыщенного раствора KCl в контролируемый раствор.

Рис. 46 Схема использования преобразователя П-201 в системе регулирования, измерения и регистрации.

В лекции "1 Определение понятия жизненный цикл семьи" также много полезной информации.
Рис. 47 Схема электродной системы.
Раствор хлористого калия (KCl) непрерывно просачивается через электролитический ключ, предотвращая проникание из контролируемого раствора в систему хлорсеребрянного электрода посторонних ионов, которые могли бы изменить величину ЭДС этого электрода. Измеряемая часть ЭДС электродной системы определяется потенциалом только измерительного электрода. С помощью высокоомного измерительного преобразователя ЭДС электродной системы преобразуется в выходной ток, измеряемый миллиамперметром, отградуированным в единицах рН.
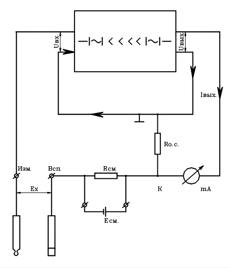
Работа преобразователя показана на схеме, поясняющей принцип действия преобразователя, которая приведена на рис. 48.
Преобразователь представляет собой усилитель постоянного тока, охваченный глубокой отрицательной обратной связью по выходному току, чем и обеспечивается высокое входное сопротивление. Усилитель построен по схеме преобразователя постоянного напряжения в переменное с последующей демодуляцией.

Рис. 48 Схема упрощенная измерительная преобразователя.























