Спектральный анализ непериодических сигналов
8. Спектральный анализ непериодических сигналов
8.1. Спектры непериодических сигналов
Непериодические сигналы можно разделить на два класса:
- одиночные импульсные сигналы (например, рис. 8.1а);
- непрерывные случайные (шумовые) сигналы (например, рис. 8.1б).

Рис. 8.1
Спектральный анализ случайных процессов проводится специфическими методами и не рассматривается в настоящем пособии. В дальнейшем будут рассматриваться только одиночные импульсы.
Одиночный импульсный сигнал или пачку импульсов можно рассматривать как периодический процесс, но с бесконечным периодом
. В этом случае для комплексной амплитуды
-й гармоники получим
Рекомендуемые материалы
, (8.1)
то есть она является бесконечно малой величиной. Из выражения для частоты первой гармоники
, которая равна ин-
168
тервалу частот между соседними гармониками в спектре сигнала, получим
. (8.2)
![]() |
Таким образом, ряд Фурье не пригоден для спектрального анализа непериодических сигналов. В этом случае используют преобразование (интеграл) Фурье. Прямое преобразование Фурье имеет вид
, (8.3)
а обратное преобразование соответственно
. (8.4)
Функцию
называют полной комплексной спектральной плотностью непериодического сигнала
. Можно показать, что
, (8.5)
где
- бесконечно малая амплитуда гармоники на частоте
(при сплошном спектре использовать номер гармоники
169
нельзя, так как он равен бесконечности), а
- бесконечно
малый интервал частот между соседними гармониками. Это выражение типично для физического определения плотности.
Согласно (8.3) или (8.5) спектральная плотность измеряется в единицах сигнала, умноженных на секунду (или деленных на единицу частоты). Она является комплексной функцией частоты и может быть представлена в виде
. (8.6)
Модуль комплексной спектральной плотности
, равный
(8.7)
называют спектральной плотностью амплитуд сигнала. Она измеряется в единицах сигнала, умноженных на секунду (или деленных на единицу частоты). Можно использовать термин «спектр амплитуд», не забывая, что речь идет о спектральной плотности.
Спектр фаз непериодического сигнала
определяется выражением
(8.8)
Он не является «плотностью» , так как начальные фазы гармоник с бесконечно малыми амплитудами имеют конечные значения и измеряются в радианах или градусах.
Спектры амплитуд и фаз полностью определяют комплексную спектральную плотность сигнала, а значит в соот-
170
ветствии с обратным преобразованием Фурье и сам исходный сигнал 

В качестве примера рассмотрим одиночный прямоугольный импульс длительностью
, показанный на рис. 8.2. Его полная комплексная спектральная плотность
равна
Рис. 8.2
. (8.9)
Ее модуль представляет собой спектральную плотность амплитуд
, равную
, (8.10)
а спектр фаз
имеет вид
(8.11)
Графики спектров амплитуд и фаз одиночного прямоугольного импульса с амплитудой
В и длительностью
мс
171
показаны на рис. 8.3.

Рис. 8.3
Максимум спектральной плотности амплитуд имеет место при
и равен
(получите этот результат самостоятельно, используя известный их курса математического анализа первый замечательный предел)
Сравнивая (7.23) и (8.10), нетрудно убедиться, что форма спектральной плотности амплитуд одиночного прямоугольного импульса совпадает с формой огибающей спектра амплитуд периодической последовательности тех же импульсов.
Спектральные функции обладают следующими свойствами:
- спектральная плотность амплитуд четная функция частоты
;
- действительная часть комплексной спектральной плотности четная функция частоты;
- мнимая часть комплексной спектральной плотности нечетная функция частоты;
- спектр фаз нечетная функция частоты
.
Так как отрицательные частоты не имеют физического смысла, то спектральные характеристики необходимо рассматривать только в положительной области частот.
172
8.2. Энергетические характеристики
Непериодические сигналы характеризуются полной энергией, равной
, (8.12)
так как их средняя мощность при бесконечном периоде равна нулю.
В частотной области энергия сигнала определяется выражением
, (8.13)
которое называют теоремой Релея. Как видно, энергия сигнала определяется его спектральной плотностью амплитуд и не зависит от фазового спектра.
Функцию
называют спектральной плотностью энергии сигнала или его энергетическим спектром,

, (8.14)
при этом энергия сигнала будет равна
. (8.15)
8.3. Ширина спектра непериодического сигнала
Определим ширину спектра Ш как частотный диапазон, в котором сосредоточена заданная доля
энергии сигнала.
173
Рассмотрим энергию
сигнала в полосе частот от 0 до
, равную
. (8.16)
Зависимость нормированной энергии
от
для сигнала на рис. 8.2 при
мс показана на рис. 8.4. Из графика следует, что при заданной доле энергии
ширина спектра равна 512 рад/c. С ростом величины 
Рис. 8.4 ширина спектра значи-
тельно возрастает, как и в случае периодических сигналов.
Можно использовать независимое от
определение эффективной ширины спектра
в виде
, (8.17)
где
- максимальное значение энергетического спектра. Зависимость
для сигнала на рис. 8.2 при
В и
мс показана на рис. 8.5.
Рис. 8.5
174
Величина
равна ширине прямоугольника, показанного пунктиром на рис. 8.5, высота которого равна
. Для одиночного прямоугольного импульса вида рис. 8.2 энергия сигнала согласно (8.12) равна
, (8.18)
энергетический спектр имеет вид
, (8.19)
а его максимум равен
, (8.20)
тогда для эффективной ширины спектра получим
. (8.21)
В рассматриваемом случае при
мс эффективная ширина спектра равна
рад/c. Ранее была определена полоса частот, в которой сосредоточено 90% энергии сигнала, существенно большая
и равная 512 рад/c.
На практике используется инженерная оценка ширины спектра одиночных импульсных сигналов с длительностью
(например, рис. 8.2) вида
(рад/с) или
(Гц) (8.22)
175
Те же оценки использовались и для периодических сигналов. Чаще всего используются соотношения с единичным множителем вида
![]() |
Эта оценка при
мс дает значение
рад/с.
8.4. Спектральные характеристики экспоненциального
импульса
Рассмотрим экспоненциальный одиночный импульс
вида
(8.24)
график этой функции при
и
1/c показан на рис. 8.6. Определим полную комплексную спектральную плотность
(8.25)
Рис. 8.6
При этом спектральная плотность амплитуд равна
176
, (8.26)
а энергетический спектр определяется выражением
. (8.26)
Согласно (8.16), функция
имеет вид
. (8.27)
На рис. 8.7а показана зависимость
при
В и
1/c. Полная энергия сигнала
равна
,
, (8.28)
тогда для ширины спектра получим
. (8.29)
Зависимость ширины спектра от параметра
при
1/c показана на рис. 8.7б. Ширина спектра будет равна
при
, то есть в полосе частот
сосредоточено 50% энергии сигнала. При
ширина спектра существенно больше
и стремится к бесконечности при
.
С ростом параметра сигнала
сигнал затухает быстрее
177
(импульс становится короче) и ширина спектра возрастает.

Рис.8.7
8.5. Свойства спектров непериодических сигналов
Спектральное преобразование непериодического сигнала линейно, то есть комплексная спектральная плотность суммы сигналов равна сумме спектральных плотностей каждого из суммируемых сигналов.
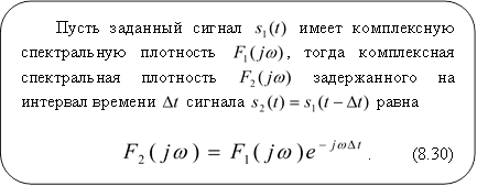
Теорему смещения можно сформулировать следующим образом.
![]() |
Взяв модули левой и правой частей (8.30), получим
, (8.31)
178
то есть спектральная плотность амплитуд не изменяется при временной задержке сигнала.
Вычислив аргументы обеих частей выражения (8.30), получим соотношения для спектров фаз в виде
. (8.32)
Рассмотрим влияние симметрии сигнала на свойства спектральных характеристик.
Для четного сигнала
комплексная спектральная плотность
является действительной функцией частоты, при этом в (8.6)
, а фазовый спектр
принимает значения 0 или
.
Для нечетного сигнала
комплексная спектральная плотность
является мнимой функцией частоты,
, а фазовый спектр принимает значения
.
8.6. Задания для самостоятельного решения
Задание 8.1. Определите и постройте графики спектров амплитуд и фаз сигналов, показанных на рис. 8.8.

Рис. 8.8
Задание 8.2. Найдите спектры амплитуд и фаз сигналов, показанных на рис. 8.9, постройте их графики. Сравните результаты расчета спектров амплитуд сигналов на рис. 8.8 и рис. 8.9.
179

Информация в лекции "2 Поиск и замена данных" поможет Вам.
Рис. 8.9.
Задание 8.3. Вычислите полную комплексную спектральную плотность сигнала на рис. 8.8а, используя результаты, полученные для сигнала на рис. 8.2 и теорему смещения.
Задание 8.4. Определите комплексную спектральную плотность пачки из двух импульсов, показанных на рис. 8.10, используя результаты, полученные для одиночного импульса на рис. 8.2 и теорему смещения. Постройте графики спектров амплитуд и фаз.
Рис. 8.10
Задание 8.5. Определите комплексную спектральную плотность пачки из двух импульсов, показанных на рис. 8.11, используя результаты, полученные для одиночного импульса на рис. 8.2 и теорему смещения. Проанализируйте графики спектра амплитуд для различных значений временной задержки
второго импульса.
Рис. 8.11


























