Для студентов МГТУ им. Н.Э.Баумана по предмету Высокоточные системы навигации (ВСН)Оптимизация параметров упругодиссипативной связи. Исследование нелинейной гиросистемыОптимизация параметров упругодиссипативной связи. Исследование нелинейной гиросистемы
4,90547417
2021-06-032024-09-03СтудИзба
Курсовая работа: Оптимизация параметров упругодиссипативной связи. Исследование нелинейной гиросистемы
-41%
Описание




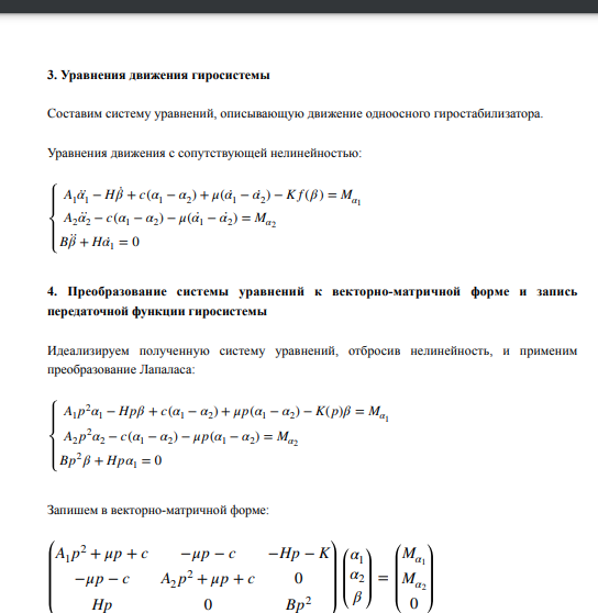
2. Задание Для гиросистемы с заданными кинематической схемой и параметрами механической части: 1. Записать уравнение движения с сопутствующей нелинейностью. 2. Для идеализированной линейной системы преобразовать исходные уравнения к векторно-матричной форме и записать выражения для передаточных функций гиросистемы: 1) как объекта управления; 2) как объекта стабилизации. 3. Осуществить оптимизацию параметров упруго-диссипативной связи динамических элементов гиросистемы по критерию . 4. Построить АЧХ механической части гиросистемы с оптимальными параметрами и . 5. Осуществить синтез цепи обратной связи из условия заданной статической точности и необходимых запасов устойчивости. Построить ЛЧХ разомкнутой цепи. 6. Построить переходный процесс по интересующим координатам при действии постоянного возмущающего момента. 7. Построить АЧХ замкнутой гиросистемы. 8. Построить структурную схему гиросистемы с сопутствующей нелинейностью и преобразовать ее к одноконтурной, выделив нелинейный элемент и приведенную линейную часть. Записать выражения для передаточной функции приведенной линейной системы. 9. Обосновать возможность применения метода гармонической линеаризации. Построить ЛАЧХ приведенной линейной части. 10. Осуществить гармоническую линеаризацию нелинейной системы. Записать условие амплитудно-фазового баланса. 11. Построить АФХ приведенной линейной части и инверсную характеристику гармонически-линеаризованного нелинейного элемента. 12. Определить параметры периодического решения. Исследовать их устойчивость. 13. Численным методом решить нелинейные уравнения, полученные в пункте 1. Записать переходной процесс. Определить параметры автоколебаний. 14. Сравнить результаты, полученные по пунктам 12 и 13. 15. Сделать выводы о влиянии сопутствующей нелинейности на устойчивость гиросистемы
Характеристики курсовой работы
Учебное заведение
Семестр
Просмотров
11
Размер
736,07 Kb
Список файлов
Оптимизация параметров упругодиссипативной связи. Исследование нелинейной гиросистемы.pdf

Друзья, спасибо за доверие! Если вам понравилась работа – поставьте 5⭐ и напишите отзыв. Это поможет другим студентам, а мне даст силы делать ещё больше качественных материалов для вас 🔥