Для студентов СПбПУ Петра Великого по предмету Вычислительная математикаТест по темам 5-7Тест по темам 5-7
5,0058
2022-11-142022-11-14СтудИзба
Ответы к заданиям: Тест по темам 5-7
Бестселлер
Описание
По таблице функции с четырьмя узлами строится интерполяционный кубический сплайн с граничными условиями "отсутствие узла". Какие при этом получатся "кусочные" полиномы
Для "треугольной" функции строится ряд Фурье (функция считается периодической с периодом ). Выберите свойства, которыми он обладает
Даны четыре точки , , , и значения функции в них , , , . По какой формуле вычисляется коэффициент при в интерполяционной формуле?
Дана функция , . Может ли полином быть интерполяционным для этой функции, если среди узлов интерполяции есть точка
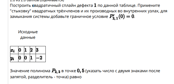
Построить квадратичный сплайн дефекта по данной таблице. Примените "стыковку" квадратных трёхчленов и их производных во внутренних узлах, для замыкания системы добавьте граничное условии
Дана функция Интерполируйте её тригонометрическим полиномом по узлам
Укажите преимущества тригонометрической интерполяции перед алгебраической
Выведите точную формулу относительной погрешности второй центральной разностной производной для функции в точке . Какими свойствами обладает эта погрешность?
Дана функция . Рассмотреть ее на отрезке с шагом . Построить интерполяционный сплайн первого порядка дефекта по трем равноотстоящим точкам. Затем по этим же трем точкам построить линейное приближение методом наименьших квадратов. Вычислить , . В ответ записать эти числа с двумя знаками после запятой. Здесь - первый полином сплайна, - линейное приближение МНК.
Для "треугольной" функции строится ряд Фурье (функция считается периодической с периодом ). Выберите свойства, которыми он обладает

Даны четыре точки , , , и значения функции в них , , , . По какой формуле вычисляется коэффициент при в интерполяционной формуле?

Дана функция , . Может ли полином быть интерполяционным для этой функции, если среди узлов интерполяции есть точка


Дана функция Интерполируйте её тригонометрическим полиномом по узлам

Выведите точную формулу относительной погрешности второй центральной разностной производной для функции в точке . Какими свойствами обладает эта погрешность?


Характеристики ответов (шпаргалок) к заданиям
Предмет
Учебное заведение
Просмотров
31
Размер
379,81 Kb
Список файлов
Тест по темам №5-7.pdf

Если нужен другой вариант работы или отдельная задача из любой работы, пишите в комментарии