Для студентов МГТУ им. Н.Э.Баумана по предмету ТермодинамикаГазовые смеси и теплоёмкостиГазовые смеси и теплоёмкости
5,0051
2023-02-262023-02-26СтудИзба
ДЗ 1: Газовые смеси и теплоёмкости вариант 20
Описание
Домашнее задание было выполнено в MathCAD Prime и сохранено в PDF, которое ПОЛНОСТЬЮ СОСТАВЛЕНО по примеру, приведенному в "МЕТОДИЧЕСКИЕ УКАЗАНИЯ"
Методические указания к ДЗ №1👈
Термодинамические свойства гелия (He)👈
Термодинамические свойства ксенона (Xe)👈
УСЛОВИЕ

ДЕМО

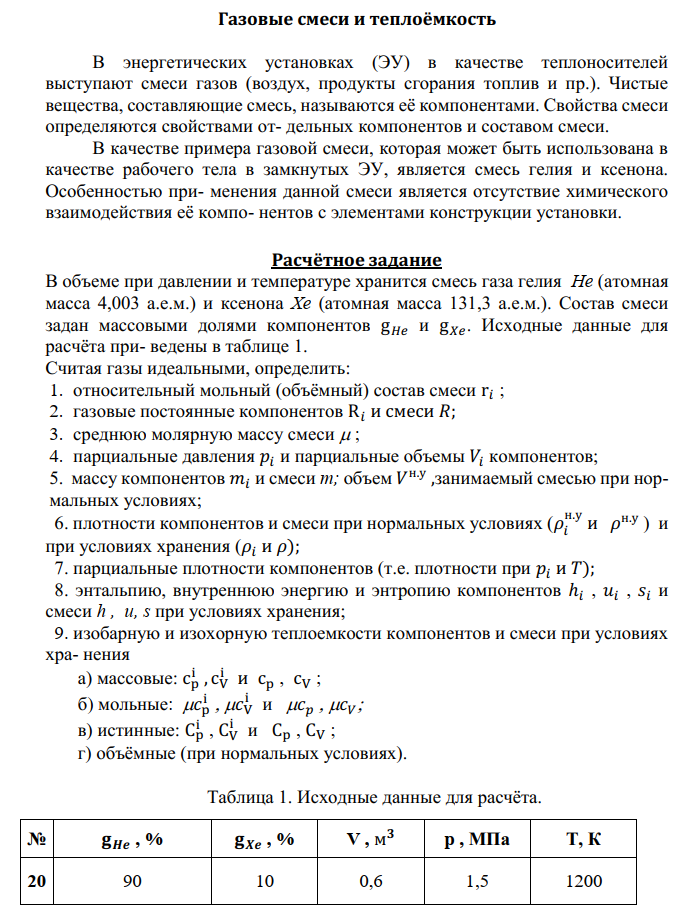
В энергетических установках (ЭУ) в качестве теплоносителей выступают смеси газов (воздух, продукты сгорания топлив и пр.). Чистые вещества, составляющие смесь, называются её компонентами. Свойства смеси определяются свойствами от- дельных компонентов и составом смеси. В качестве примера газовой смеси, которая может быть использована в качестве рабочего тела в замкнутых ЭУ, является смесь гелия и ксенона. Особенностью при- менения данной смеси является отсутствие химического взаимодействия её компо- нентов с элементами конструкции установки..
Характеристики домашнего задания
Предмет
Учебное заведение
Номер задания
Вариант
Программы
Просмотров
32
Качество
Идеальное компьютерное
Размер
3,79 Mb
Список файлов
VAR 20.pdf

Если работа Вам была полезна, Пожалуйста, потратьте несколько секунд, чтобы оставить нам 5 ЗВЁЗД и положительный отзывы. Мы Вам глубоко признателены!