Для студентов МГТУ им. Н.Э.Баумана по предмету Теория вероятностей и математическая статистикаОтветы на теории на экзамене (ИУ, ИУ5)Ответы на теории на экзамене (ИУ, ИУ5)
5,0058
2022-12-172024-09-06СтудИзба
Ответы к экзамену: Ответы на теории на экзамене (ИУ, ИУ5)
-40%
Описание
Файл для подготовки на экзамене кафедры ИУ, ИУ5 (преподаватель Безверхний Н.В. ) Удачи всем!!!!
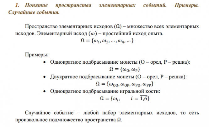
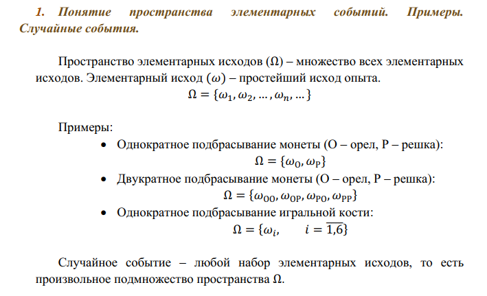
1. Понятие пространства элементарных событий. Примеры. Случайные события. ...4
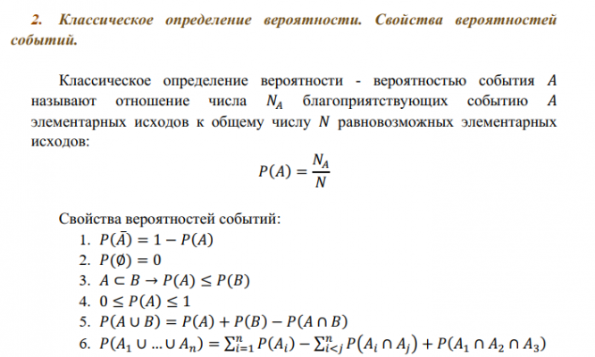
2. Классическое определение вероятности. Свойства вероятностей событий...........4
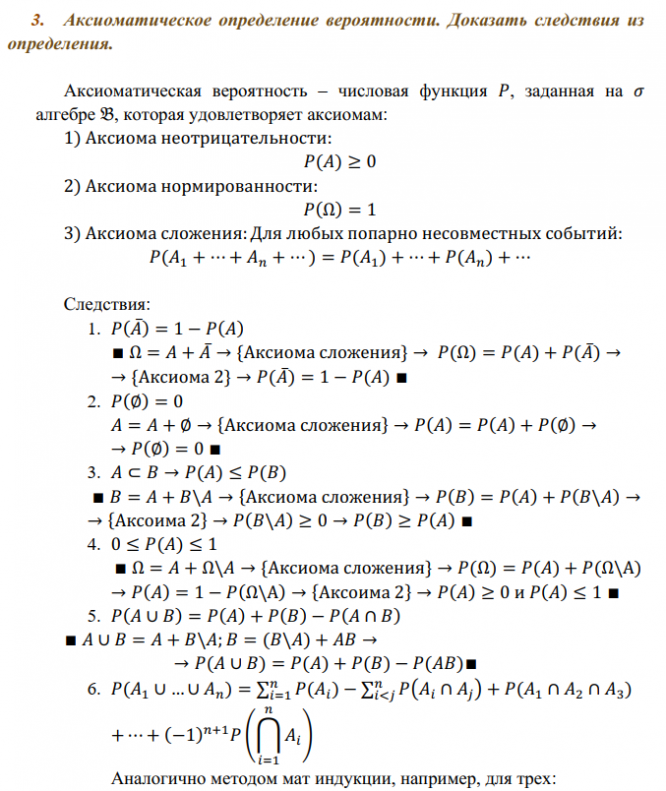
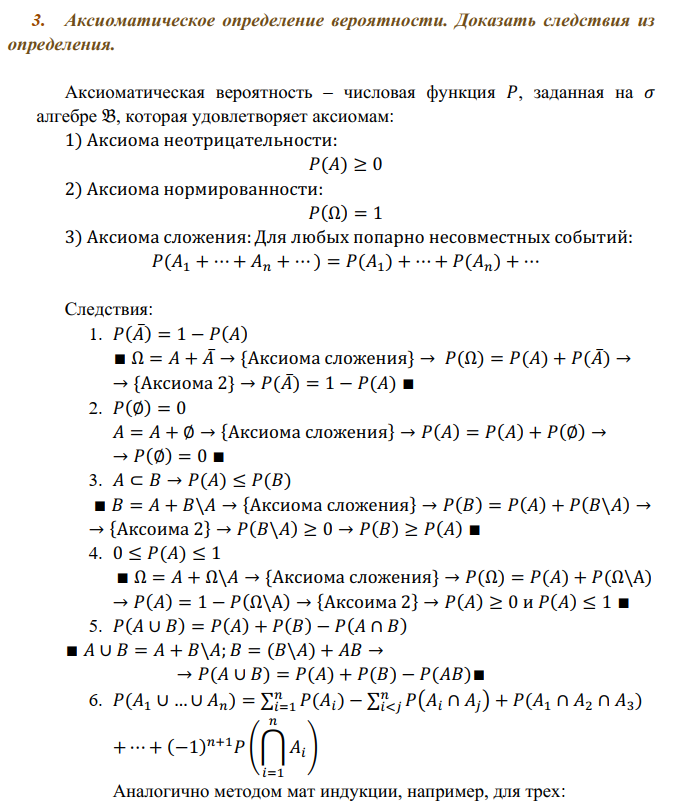
3. Аксиоматическое определение вероятности. Доказать следствия из
определения........................................................................................................................5
4. Вывести формулу полной вероятности и формулу Байеса. .....................................6
5. Вывести формулу Бернулли и следствия из неё. ......................................................7
6. Условная вероятность. Теорема умножения. Независимые события. ....................7
7. Доказать критерий независимости двух случайных событий. .................................8
8. Сформулировать определение дискретной случайной величины, обосновать вид
её функции распределения................................................................................................9
9. Функция распределения СВ и её свойства. ...............................................................9
10. Функция плотности вероятностей и её свойства....................................................9
11. Дать определение биномиального закона распределения и закона
распределения Пуассона. Установить связь между ними.............................................10
12. Случайные векторы. Функция распределения случайного вектора и её
свойства.............................................................................................................................10
13. Плотность многомерного случайного вектора и её свойства. .............................11
14. Функциональные преобразования СВ. Определение закона распределения
функции по известному закону распределения аргумента. Рассмотреть частный
случай: 𝑿𝟐 = 𝝋(𝑿𝟏), где 𝝋 — монотонная функция. .......................................................12
15. Вывод формулы для композиции законов распределения. ................................13
16. Числовые характеристики случайного вектора. (Мат. ож., дисперсия,
ковариация, корр., другие моменты: опр. и вычисление для дискр. и непр. СВ. — стр.
288 и т. д. Ассимметрия и эксцесс — стр. 321.) ...............................................................14
17. Коэффициент корреляции и его свойства. ...........................................................16
18. Условные законы распределения. Вывести выражение для условной плотности
f (Y|X). (стр. 354, 359.) .......................................................................................................16
19. Математическое ожидание и его свойства. ..........................................................18
20. Сформулировать ЗБЧ. Доказать теорему Чебышева. ........................................19
21. Доказать теорему Бернулли ..................................................................................20
22. Сформулировать центральную предельную теорему и вывести (как следствие)
теорему Муавра-Лапласа.................................................................................................20
23. Вывести неравенство Чебышева и сформулировать закон больших чисел в
форме Чебышева..............................................................................................................21
24. Выборочная и эмпирическая функции распределения, их свойства..................23
2
25. Эмпирическая плотность распределения и её свойства, ....................................24
26. Оценка параметров распределения. Точечные оценки. Требования,
предъявляемые к точечным оценкам. ............................................................................24
27. Показать, что 𝑿 является несмещённой, состоятельной и эффективной
оценкой в классе всех линейных оценок ........................................................................25
28. Доказать, что 𝝈𝟐𝑿𝒏 = 𝟏𝒏𝒊 = 𝟏𝒏𝑿𝒊 - 𝑿𝟐 является смещённой оценкой
дисперсии 𝝈𝟐.....................................................................................................................26
29. Метод максимального правдоподобия..................................................................27
30. Найти методом максимального правдоподобия оценку параметров
нормального распределения ...........................................................................................29
31. Найти методом максимального правдоподобия оценку параметра
экспоненциального распределения.................................................................................29
32. Найти методом максимального правдоподобия оценку параметра
биномиального распределения. ......................................................................................30
33. Определение доверительного интервала (ДИ). Его вероятностный смысл.......30
34. Построить ДИ для мат. ожидания нормально распределённой СВ при
известном с.к.о..................................................................................................................31
35. Построить ДИ для мат. ожидания нормально распределённой СВ при
неизвестном с.к.о..............................................................................................................31
36. Построение ДИ для мат. ожидания при неизвестной дисперсии........................32
37. Вывести выражение для ДИ для дисперсии и с.к.о. нормально распределённой
СВ. 33
38. Построение оптимального критерия для мат. ожидания нормально
распределённой генеральной совокупности при известной дисперсии для случая
двух простых гипотез........................................................................................................34
39. Проверка статистических гипотез. Ошибки 1-го и 2-го рода. Понятие критерия
проверки гипотез. Критическая область, уровень значимости.....................................35
40. Правило Неймана-Пирсона построения наилучшей критической области.
Привести пример. Доказательство вроде не нужно? ....................................................36
41. Критерий проверки гипотезы о равенстве двух средних НГС при известных
с.к.о. 38
42. Проверка гипотезы о величине дисперсии нормальной генеральной
совокупности (НГС) (I), о равенстве двух дисперсий НГС (II)........................................38
Свойства всего ..................................................................................................................41
1. Свойства вероятности ............................................................................................41
2. Свойства функции распределения ........................................................................41
3. Свойства плотности распределения......................................................................41
4. Свойства функции распределения двумерного СВ ..............................................41
5. Свойства плотности распределения двумерного СВ............................................42
6. Свойства коэффициента корреляции ...................................................................42
3
7. Свойства мат ожидания..........................................................................................42
8. Свойства дисперсии................................................................................................42
9. Свойства ковариаций..............................................................................................43
Основные распределения ................................................................................................44
1. Равномерное распределение.................................................................................44
2. Экспоненциальное распределение .......................................................................44
3. Нормальное распределение ..................................................................................44
4. Нормальное стандартное распределение ............................................................44
5. Гамма-распределение............................................................................................44
6. Распределение 𝜒2...................................................................................................44
7. Распределение Эрланга.........................................................................................44
8. Распределение Вейбулла.......................................................................................45
9. Распределение Релея.............................................................................................45
10. Распределение Стьюдента .................................................................................45
Показать/скрыть дополнительное описание
Удачи всем!!!! ![]()




2. Классическое определение вероятности. Свойства вероятностей событий...........4
3. Аксиоматическое определение вероятности. Доказать следствия из
определения........................................................................................................................5
4. Вывести формулу полной вероятности и формулу Байеса. .....................................6
5. Вывести формулу Бернулли и следствия из неё. ......................................................7
6. Условная вероятность. Теорема умножения. Независимые события. ....................7
7. Доказать критерий независимости двух случайных событий. .................................8
8. Сформулировать определение дискретной случайной величины, обосновать вид
её функции распределения................................................................................................9
9. Функция распределения СВ и её свойства. ...............................................................9
10. Функция плотности вероятностей и её свойства....................................................9
11. Дать определение биномиального закона распределения и закона
распределения Пуассона. Установить связь между ними.............................................10
12. Случайные векторы. Функция распределения случайного вектора и её
свойства.............................................................................................................................10
13. Плотность многомерного случайного вектора и её свойства. .............................11
14. Функциональные преобразования СВ. Определение закона распределения
функции по известному закону распределения аргумента. Рассмотреть частный
случай: 𝑿𝟐 = 𝝋(𝑿𝟏), где 𝝋 — монотонная функция. .......................................................12
15. Вывод формулы для композиции законов распределения. ................................13
16. Числовые характеристики случайного вектора. (Мат. ож., дисперсия,
ковариация, корр., другие моменты: опр. и вычисление для дискр. и непр. СВ. — стр.
288 и т. д. Ассимметрия и эксцесс — стр. 321.) ...............................................................14
17. Коэффициент корреляции и его свойства. ...........................................................16
18. Условные законы распределения. Вывести выражение для условной плотности
f (Y|X). (стр. 354, 359.) .......................................................................................................16
19. Математическое ожидание и его свойства. ..........................................................18
20. Сформулировать ЗБЧ. Доказать теорему Чебышева. ........................................19
21. Доказать теорему Бернулли ..................................................................................20
22. Сформулировать центральную предельную теорему и вывести (как следствие)
теорему Муавра-Лапласа.................................................................................................20
23. Вывести неравенство Чебышева и сформулировать закон больших чисел в
форме Чебышева..............................................................................................................21
24. Выборочная и эмпирическая функции распределения, их свойства..................23
2
25. Эмпирическая плотность распределения и её свойства, ....................................24
26. Оценка параметров распределения. Точечные оценки. Требования,
предъявляемые к точечным оценкам. ............................................................................24
27. Показать, что 𝑿 является несмещённой, состоятельной и эффективной
оценкой в классе всех линейных оценок ........................................................................25
28. Доказать, что 𝝈𝟐𝑿𝒏 = 𝟏𝒏𝒊 = 𝟏𝒏𝑿𝒊 - 𝑿𝟐 является смещённой оценкой
дисперсии 𝝈𝟐.....................................................................................................................26
29. Метод максимального правдоподобия..................................................................27
30. Найти методом максимального правдоподобия оценку параметров
нормального распределения ...........................................................................................29
31. Найти методом максимального правдоподобия оценку параметра
экспоненциального распределения.................................................................................29
32. Найти методом максимального правдоподобия оценку параметра
биномиального распределения. ......................................................................................30
33. Определение доверительного интервала (ДИ). Его вероятностный смысл.......30
34. Построить ДИ для мат. ожидания нормально распределённой СВ при
известном с.к.о..................................................................................................................31
35. Построить ДИ для мат. ожидания нормально распределённой СВ при
неизвестном с.к.о..............................................................................................................31
36. Построение ДИ для мат. ожидания при неизвестной дисперсии........................32
37. Вывести выражение для ДИ для дисперсии и с.к.о. нормально распределённой
СВ. 33
38. Построение оптимального критерия для мат. ожидания нормально
распределённой генеральной совокупности при известной дисперсии для случая
двух простых гипотез........................................................................................................34
39. Проверка статистических гипотез. Ошибки 1-го и 2-го рода. Понятие критерия
проверки гипотез. Критическая область, уровень значимости.....................................35
40. Правило Неймана-Пирсона построения наилучшей критической области.
Привести пример. Доказательство вроде не нужно? ....................................................36
41. Критерий проверки гипотезы о равенстве двух средних НГС при известных
с.к.о. 38
42. Проверка гипотезы о величине дисперсии нормальной генеральной
совокупности (НГС) (I), о равенстве двух дисперсий НГС (II)........................................38
Свойства всего ..................................................................................................................41
1. Свойства вероятности ............................................................................................41
2. Свойства функции распределения ........................................................................41
3. Свойства плотности распределения......................................................................41
4. Свойства функции распределения двумерного СВ ..............................................41
5. Свойства плотности распределения двумерного СВ............................................42
6. Свойства коэффициента корреляции ...................................................................42
3
7. Свойства мат ожидания..........................................................................................42
8. Свойства дисперсии................................................................................................42
9. Свойства ковариаций..............................................................................................43
Основные распределения ................................................................................................44
1. Равномерное распределение.................................................................................44
2. Экспоненциальное распределение .......................................................................44
3. Нормальное распределение ..................................................................................44
4. Нормальное стандартное распределение ............................................................44
5. Гамма-распределение............................................................................................44
6. Распределение 𝜒2...................................................................................................44
7. Распределение Эрланга.........................................................................................44
8. Распределение Вейбулла.......................................................................................45
9. Распределение Релея.............................................................................................45
10. Распределение Стьюдента .................................................................................45
ответ на теории, мгту им баумана, Теория вероятностей и математическая статистика, Понятие пространства элементарных событий, Случайные события, Классическое определение вероятности, Свойства вероятностей событий, Аксиоматическое определение вероятности, Вывести формулу полной вероятности и формулу Байеса, Вывести формулу Бернулли, Условная вероятность, Теорема умножения, Независимые события, критерий независимости двух случайных событий, определение дискретной случайной величины, Функция плотности вероятностей, Случайные векторы.
Характеристики ответов (шпаргалок) к экзамену
Учебное заведение
Программы
Просмотров
199
Качество
Идеальное компьютерное
Размер
2,33 Mb
Список файлов
file.pdf

Привет всем! Я автор на Студизбе. Я надеюсь что, не только дам Вам файлы с ответом но и знание. Не только копировать, а нужно понимать! Вставьте 5 звезд и позитивные комментарии сразу дам Вам подарок