Для студентов МГТУ им. Н.Э.Баумана по предмету Теория механизмов и машин (ТММ)51А - Проектирование и исследование механизмов сильфонного поршневого компрессора51А - Проектирование и исследование механизмов сильфонного поршневого компрессора
5,0052
2021-05-122021-05-12СтудИзба
Другое 51: 51А - Проектирование и исследование механизмов сильфонного поршневого компрессора вариант А
-61%
Описание
Только в PDF
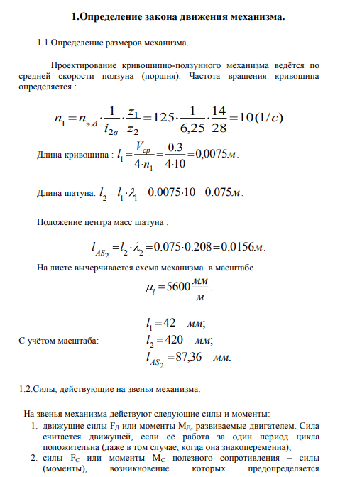
«Проектирование и исследование механизмов сильфонного поршневого компрессора » Задание 51АТехническое задание. Задание №51А.
Проектирование и исследование механизмов сильфонного поршневого компрессора. Вертикальный одноцилиндровый поршневой компрессор служит для сжатия химически активных газов. Приводится он в движение от электродвигателя (с жесткой механической характеристикой) через зубчатые колёса с числами зубьев z1 и z2 и планетарный одноступенчатый редуктор. Рабочая полость компрессора изолирована от картера компрессора, редуктора и двигателя с помощью сильфона, один конец которого припаян к поршню, а другой конец - к корпусу компрессора. Для охлаждения цилиндра служит радиатор, обдуваемый газом из общей для объекта системы охлаждения. Изменение давления P газа в цилиндре от хода поршня характеризуется индикаторной диаграммой, данные, для построения которой даны в таблице 2. Изменение усилия P * , приложенного к поршню от сильфона при его растяжении и сжатии в зависимости от хода поршня, показано на диаграмме. Основной механизм компрессора кривошипно-ползунный. Он состоит из коленчатого вала, шатуна и ползуна (поршня). Противовесы на коленчатом валу частично уравновешивают механизм, уменьшая усилия в подшипниках. На коленчатом валу установлен кулачок механизма отсчёта оборотов, качающейся толкатель которого приводит включение контактов счётчика оборотов. При проектировании и исследовании механизмов компрессора пользоваться исходными данными из таблицы 1.





Файлы условия, демо
Характеристики учебной работы
Тип
Учебное заведение
Семестр
Номер задания
Вариант
Просмотров
250
Размер
2,45 Mb
Список файлов
Курсовой проект вариант №51А
Лист 1.PNG
Лист 1.pdf
Лист 2.pdf
Лист 3.pdf
Лист 4.pdf
РПЗ.pdf

Друзья, спасибо за доверие! Если вам понравилась работа – поставьте 5⭐ и напишите отзыв. Это поможет другим студентам, а мне даст силы делать ещё больше качественных материалов для вас 🔥