ДЗ: Печатная плата и трассировка по электрической схеме Система для дистанционного управления- Шифратор команд вариант 15
Описание
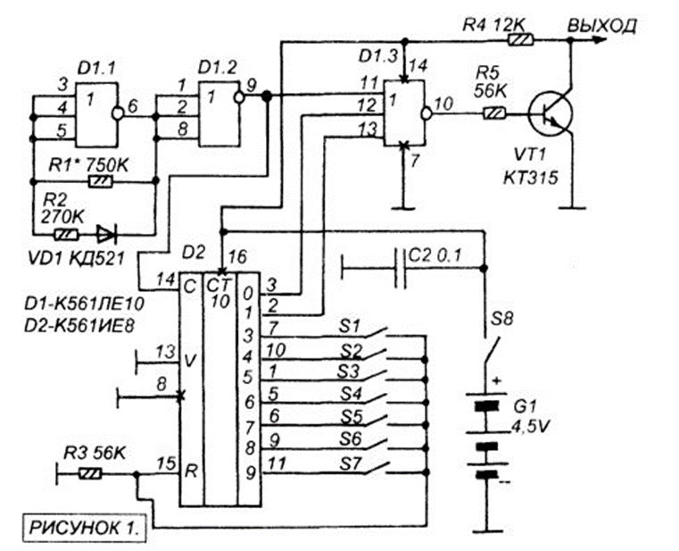
Сделать библиотеку компонентов (УГО и посадочные места) для принципиальной электрической схемы системы для дистанционного управления "Шифратора команд" на рисунке. Также собрать такую же схему в P-CAD,выполнить прямую и ортогональную трассировки ручным и автоматическим способами
Характеристики домашнего задания
Учебное заведение
Семестр
Вариант
Просмотров
6
Размер
1,81 Mb
Преподаватели
Список файлов
Отчёт.docx
Шифратор команд.BAK
Шифратор команд.SCH
ArchiveLibrary.err
CAP_CERAM.pat
CAP_ELECTR_9V.pat
CAP_ELECTR_25V.pat
CAP_ELECTR_25V_0.1F.pat
COMPSWAP.LOG
Cap_PODSTR.BAK
Cap_PODSTR.pat
Comande encoder.SCH
Command encoder auto coord.BAK
Command encoder auto coord.PCB
Command encoder auto coord.PRF
Command encoder auto coord.STR
Command encoder auto direct.PCB
Command encoder man coord.PCB
Command encoder man direct.BAK
Command encoder man direct.PCB
Command encoder.PCB
DIODE.BAK
DIODE.pat
DIP8.pat
K561КП2_DIP16.Sym
K561IE8_DIP16.pat
K561LE10_DIP14.pat
KD521.pat
KP1506ХЛ2_DIP24.BAK
KP1506ХЛ2_DIP24.Sym
KT315.pat
KT315B.BAK
Комментарии
Нет комментариев
Стань первым, кто что-нибудь напишет!
МГТУ им. Н.Э.Баумана
















