Лабораторная работа: Расчет цепи однотактного понижающего диодного смесителя
Описание
Вариант №7
Содержание
1. Разработка схемы принципиальной. 5
2. Определение коэффициент передачи по напряжению.. 8
3. Определение коэффициент передачи по мощности. 10
4. Определение уровня просачивания сигнала гетеродина на выход тракта ПЧ.. 11
5. Спектрограмма сигналов на выходе. 15
Введение
В данной лабораторной работе рассматривается принцип действия и анализ параметров однотактного понижающего диодного смесителя, выполненного на основе диода Шоттки BAT15-099R. Целью работы является моделирование схемы в программе MicroCap 12, исследование процессов преобразования частот и оценка характеристик смесителя, включая коэффициент передачи, уровень просачивания сигнала гетеродина, а также спектральный состав выходного сигнала.
Работа позволяет на практике освоить методы анализа радиочастотных схем и познакомиться с особенностями работы нелинейных элементов в составе высокочастотных смесителей.
Задание:
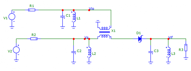
В программе MicroCap_12 собрать схему принципиальную однотактного понижающего диодного смесителя (рис.1).
Рис.1 Принципиальная схема диодного смесителя
Выставить параметры схемы в соответствии с вариантом.
Резисторы: R1=R2=R3=50 Ом,
Частота гетеродина: fг=450 МГц,
Частота сигнала: Fc=430МГц,
gd,0= 22 мСм,
gd,1=37,4 мСм.
1. Рассчитать коэффициент передачи по напряжению, т.е. отношение амплитуд сигналов на промежуточной частоте и частоте принятого сигнала.
2. Рассчитать коэффициент передачи по мощности.
3. Рассчитать уровень просачивания сигнала гетеродина на выход промежуточного тракта и вход приемника при двух значениях добротности индуктивностей.
4. Построить спектрограмму сигналов на резисторе R3 при отсутствии резонансных фильтров.
vitalievnatalia
















