Для студентов по предмету Надежность электроснабженияРасчет показателей надежности электроэнергетических системРасчет показателей надежности электроэнергетических систем
5,0053284
2025-09-242025-09-24СтудИзба
ДЗ: Расчет показателей надежности электроэнергетических систем
Описание


Задание:
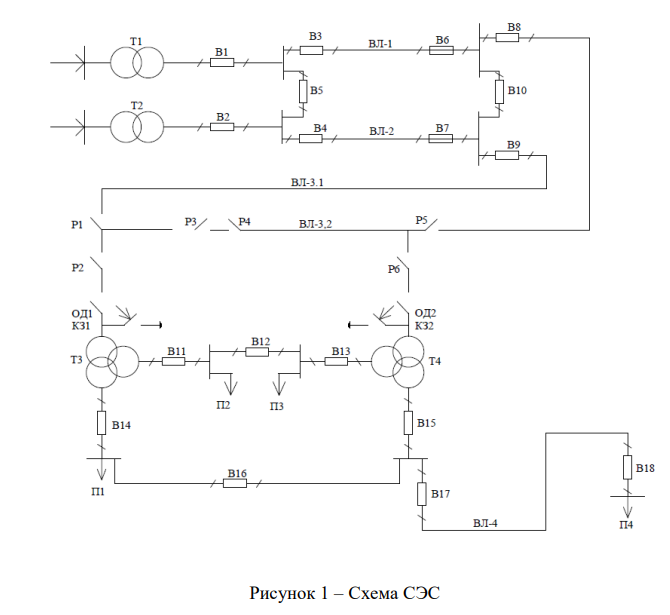
1. Определить показатели надежности системы электроснабжения при отсутствии резервирования.
2. Определить показатели надежности системы электроснабжения при наличии резервирования и работе всех элементов ЭЭС.
Характеристики домашнего задания
Предмет
Просмотров
1
Качество
Идеальное компьютерное
Размер
650,35 Kb
Список файлов
nadejnost-sistem-elektrosnabjeniya.pdf

Если нужен другой вариант работы или отдельная задача из любой работы, пишите в комментарии