Для студентов МГТУ им. Н.Э.Баумана по предмету Метрология, стандартизация и сертификация (МСиС)Допуски и посадкиДопуски и посадки
4,045142
2022-04-042024-09-03СтудИзба
ДЗ 1: Допуски и посадки вариант 10
-66%
Описание
Вариант 10 - ДЗ №1 - Эскиз 2 - Допуски и посадки
Зачтено на максимальный балл 💥 💥 💥
Спасибо за покупку 🥰 🥰 🥰
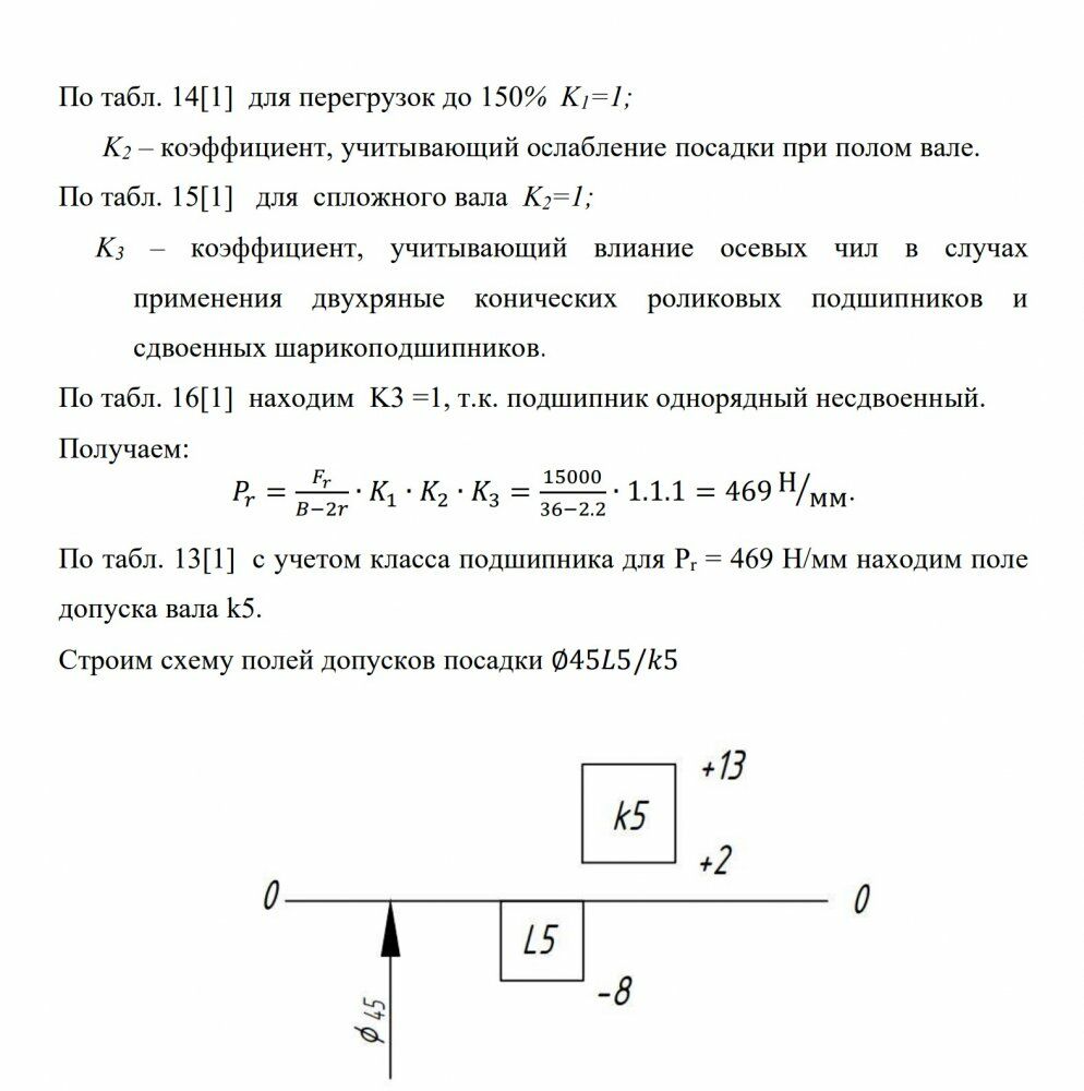
Дано:
Класс точности подшипника: 5
Номер подшипника: 7609
Расчетная радиальная реакция опоры: Fr=15000 H
Осевая нагрузка на опору: Fa=5000 H
Перегрузка до 150%
Форма вала: сплошной
Номинальные размеры, мм: d1=D, d2=d, d3=d+10
Натяги в сопряжении вал – зубчатое колесо (по d3): наибольший – 65 мкм
наименьший – 10мкм




Файлы условия, демо
Характеристики домашнего задания
Учебное заведение
Номер задания
Вариант
Программы
Просмотров
940
Качество
Идеальное компьютерное
Размер
1,09 Mb
Список файлов
Вариант 10 - ДЗ №1 - Эскиз 2.pdf
Вариант 10 - ДЗ №1 - Эскиз 2.docx

Друзья, спасибо за доверие! Если вам понравилась работа – поставьте 5⭐ и напишите отзыв. Это поможет другим студентам, а мне даст силы делать ещё больше качественных материалов для вас 🔥
Комментарии

Здравствуйте! Покажите замечание у преподавателя!

Отзыв
Есть ошибки, Корнеева дз не приняла