Задача 2: Задача 2-10 вариант 10
Описание
1) Найти минимальную величину груза G, достаточную для удержания воды в резервуаре на уровне H=2 м, если расстояние от верхней кромки отверстия до оси вращения щита h = 0,3 м. Определить при этом реакцию R цапф А щита.
2) Определить, какой наименьший вакуум ри над водой в резервуаре будет удерживать щит без груза?
Ответ. m = 857 кг, R= 16,9 кН, Рв = 15,7 кПа.



Условие:
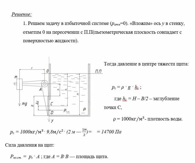
Квадратное отверстие размером B×B=1×1 м в вертикальной стенке резервуара закрыто плоским поворотным щитом, который прижимается к стенке под действием груза массой m, расположенного на плече r = 1,5 м.
1. Найти минимальную массу груза m, достаточную для удержания воды в резервуаре на уровне H = 2 м, если расстояние от верхней кромки отверстия до оси вращения щита h = 0,3 м. Определить при этом реакцию R цапф А щита.
2. Определить, какой наименьший вакуум pв над водой в резервуаре будет удерживать щит без груза.
Показать/скрыть дополнительное описание
Задача (Куколевский И.И.) 2-10 . Квадратное отверстие размером В*В = 1*1 м в вертикальной стенке резервуара закрыто плоским щитом, который прижимается к стенке грузом О на плече r = 1,5 м. 1) Найти минимальную величину груза G, достаточную для удержания воды в резервуаре на уровне H=2 м, если расстояние от верхней кромки отверстия до оси вращения щита h = 0,3 м. Определить при этом реакцию R цапф А щита. 2) Определить, какой наименьший вакуум ри над водой в резервуаре будет удерживать щит без груза? Ответ. m = 857 кг, R= 16,9 кН, Рв = 15,7 кПа..
Файлы условия, демо
Характеристики решённой задачи
Список файлов

Комментарии
