Для студентов МГТУ им. Н.Э.Баумана по предмету Механика жидкости и газа (МЖГ или Гидравлика)Домашнее задание № 1Домашнее задание № 1
5,0051
2021-05-272024-09-03СтудИзба
ДЗ 1: Домашнее задание № 1
-66%
Описание
Условие:
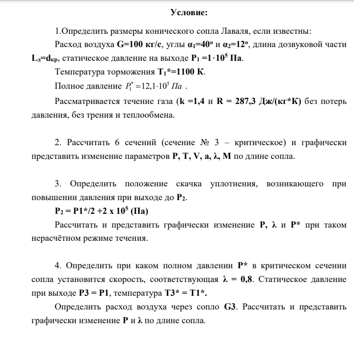
1.Определить размеры конического сопла Лаваля, если известны: Расход воздуха G=100 кг/с, углы α1=40о и α2=12о , длина дозвуковой части Lд=dкр, статическое давление на выходе Р1 =1 105 Па. Температура торможения Т1*=1100 К. Полное давление * 5 1P 12,1 10 Па . Рассматривается течение газа (k =1,4 и R = 287,3 Дж/(кг*К) без потерь давления, без трения и теплообмена.
2. Рассчитать 6 сечений (сечение № 3 – критическое) и графически представить изменение параметров Р, Т, V, а, λ, М по длине сопла.
3. Определить положение скачка уплотнения, возникающего при повышении давления при выходе до Р2. Р2 = Р1*/2 +2 х 105 (Па) Рассчитать и представить графически изменение Р, λ и Р* при таком нерасчётном режиме течения.
4. Определить при каком полном давлении Р* в критическом сечении сопла установится скорость, соответствующая λ = 0,8. Статическое давление при выходе Р3 = Р1, температура Т3* = Т1*. Определить расход воздуха через сопло G3. Рассчитать и представить графически изменение Р и λ по длине сопла.
![]()
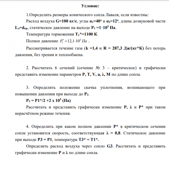
1.Определить размеры конического сопла Лаваля, если известны: Расход воздуха G=100 кг/с, углы α1=40о и α2=12о , длина дозвуковой части Lд=dкр, статическое давление на выходе Р1 =1 105 Па. Температура торможения Т1*=1100 К. Полное давление * 5 1P 12,1 10 Па . Рассматривается течение газа (k =1,4 и R = 287,3 Дж/(кг*К) без потерь давления, без трения и теплообмена.
2. Рассчитать 6 сечений (сечение № 3 – критическое) и графически представить изменение параметров Р, Т, V, а, λ, М по длине сопла.
3. Определить положение скачка уплотнения, возникающего при повышении давления при выходе до Р2. Р2 = Р1*/2 +2 х 105 (Па) Рассчитать и представить графически изменение Р, λ и Р* при таком нерасчётном режиме течения.
4. Определить при каком полном давлении Р* в критическом сечении сопла установится скорость, соответствующая λ = 0,8. Статическое давление при выходе Р3 = Р1, температура Т3* = Т1*. Определить расход воздуха через сопло G3. Рассчитать и представить графически изменение Р и λ по длине сопла.


Характеристики домашнего задания
Учебное заведение
Номер задания
Просмотров
170
Размер
862 Kb
Список файлов
Домашнее задание № 1.pdf

Друзья, спасибо за доверие! Если вам понравилась работа – поставьте 5⭐ и напишите отзыв. Это поможет другим студентам, а мне даст силы делать ещё больше качественных материалов для вас 🔥