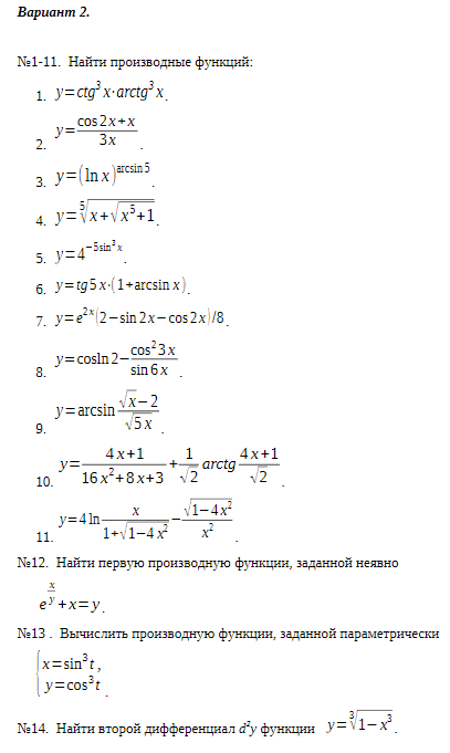
Для студентов МИ ВлГУ по предмету МатематикаНайти производные функцийНайти производные функций
4,995336
2023-12-052024-10-19СтудИзба
Задача: Найти производные функций вариант 2
Описание

Файлы условия, демо
Характеристики решённой задачи
Предмет
Учебное заведение
Вариант
Просмотров
8
Качество
Фото рукописных листов
Размер
27,04 Mb
Список файлов
1.jpg
2 (2).jpg
2.jpg
3.jpg
4.jpg
5.jpg
Комментарии
Нет комментариев
Стань первым, кто что-нибудь напишет!
МИ ВлГУ

















