Для студентов РЭУ им. Г.В.Плеханова в г. Тула по предмету Математический анализФункции многих переменныхФункции многих переменных
5,0053182
2025-04-202025-04-20СтудИзба
ДЗ: Функции многих переменных
Описание
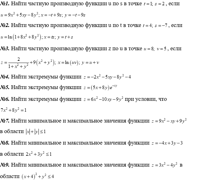
№1. Найти частную производную функции u по s в точке , если
№2. Найти частную производную функции u по t в точке , если
№3. Найти частную производную функции z по u в точке , если
№4. Найти экстремумы функции
№5. Найти экстремумы функции
№6. Найти экстремумы функции при условии, что
№7. Найти минимальное и максимальное значения функции в области
№8. Найти минимальное и максимальное значения функции в области
№9. Найти минимальное и максимальное значения функции в области
![]()
№2. Найти частную производную функции u по t в точке , если
№3. Найти частную производную функции z по u в точке , если
№4. Найти экстремумы функции
№5. Найти экстремумы функции
№6. Найти экстремумы функции при условии, что
№7. Найти минимальное и максимальное значения функции в области
№8. Найти минимальное и максимальное значения функции в области
№9. Найти минимальное и максимальное значения функции в области

Характеристики домашнего задания
Предмет
Учебное заведение
Просмотров
1
Качество
Идеальное компьютерное
Размер
332,62 Kb
Список файлов
primer-1_ofo_ekonomika_2_somova_v_m_ma_rgr_fmp_2.docx

Если нужен другой вариант работы или отдельная задача из любой работы, пишите в комментарии