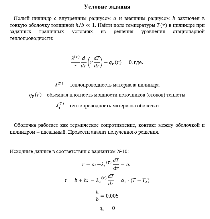
ДЗ 1: Нахождение поля температуры вариант 10
Новинка
Описание

Характеристики домашнего задания
Учебное заведение
Семестр
Номер задания
Вариант
Просмотров
0
Размер
186,13 Kb
Список файлов
ДЗ1 теплопрочность.docx
Чертеж.cdw
Комментарии
Нет комментариев
Стань первым, кто что-нибудь напишет!
МГТУ им. Н.Э.Баумана
















