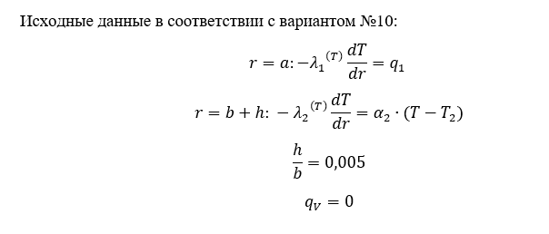
ДЗ 2: Нахождение распределения напряжений вариант 10
Описание

Характеристики домашнего задания
Учебное заведение
Семестр
Номер задания
Вариант
Просмотров
3
Размер
139,71 Kb
Список файлов
ДЗ2 теплопрочность.docx
Комментарии
Нет комментариев
Стань первым, кто что-нибудь напишет!
МГТУ им. Н.Э.Баумана


















