Для студентов МГТУ им. Н.Э.Баумана по предмету Линейная алгебра и аналитическая геометрияЛинейная алгебраЛинейная алгебра
5,0057
2020-04-282025-07-15СтудИзба
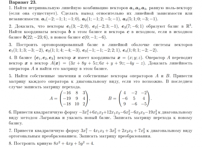
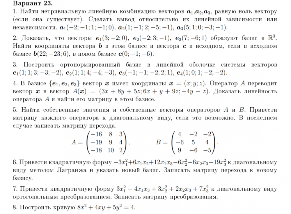
ДЗ 1: Линейная алгебра вариант 23
Описание
Характеристики домашнего задания
Учебное заведение
Семестр
Номер задания
Вариант
Теги
Просмотров
229
Размер
1,45 Mb
Список файлов
ReadMe.txt
ТР1-ЛА.pdf
МГТУ им. Н.Э.Баумана


















