Для студентов МГТУ им. Н.Э.Баумана по предмету ФизикаЭлектромагнитная индукция + Электромагнитные волныЭлектромагнитная индукция + Электромагнитные волны
5,00517
2022-11-102024-09-06СтудИзба
ДЗ 2: Электромагнитная индукция + Электромагнитные волны вариант 20
-44%
Описание
Не только копировать, а нужно понимать!
По двум гладким медным шинам скользит невесомая перемычка, к которой приложена переменная сила F(t). Сопротивление перемычки равно R0, поперечное сечение S, концентрация носителей заряда (электронов) в проводнике перемычки равна n0. Перемычка замыкает электрическую цепь, состоящую либо из конденсатора ёмкости С, либо из индуктивности L или из сопротивления R, в соответствии с рисунком. Расстояние между шинами l. Система находится в однородном переменном магнитном поле с индукцией В(t), перпендикулярном плоскости, в которой перемещается перемычка. Сопротивление шин, скользящих контактов, а также самоиндукция контура пренебрежимо малы. Ускорение перемычки в начальный момент времени конечно, а положение ее определено и равно Y(0) =Y0.
Дано для варианта 20:
Не только копировать, а нужно понимать!
Вариант 20 - ДЗ №3 - Электромагнитная индукция

По двум гладким медным шинам скользит невесомая перемычка, к которой приложена переменная сила F(t). Сопротивление перемычки равно R0, поперечное сечение S, концентрация носителей заряда (электронов) в проводнике перемычки равна n0. Перемычка замыкает электрическую цепь, состоящую либо из конденсатора ёмкости С, либо из индуктивности L или из сопротивления R, в соответствии с рисунком. Расстояние между шинами l. Система находится в однородном переменном магнитном поле с индукцией В(t), перпендикулярном плоскости, в которой перемещается перемычка. Сопротивление шин, скользящих контактов, а также самоиндукция контура пренебрежимо малы. Ускорение перемычки в начальный момент времени конечно, а положение ее определено и равно Y(0) =Y0.

Дано для варианта 20:



Не только копировать, а нужно понимать!
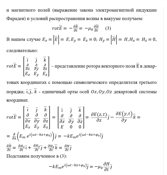
Вариант 20 - ДЗ № 4 - Электромагнитные волны





Файлы условия, демо
Характеристики домашнего задания
Предмет
Учебное заведение
Семестр
Номер задания
Вариант
Программы
Просмотров
189
Качество
Идеальное компьютерное
Размер
1,41 Mb
Список файлов
Electromagnetic waves variant 20.docx
Physic Homework Electromagnetic induction variant 20.docx
1.png

Привет всем! Я автор на Студизбе. Я надеюсь что, не только дам Вам файлы с ответом но и знание. Не только копировать, а нужно понимать! Вставьте 5 звезд и позитивные комментарии сразу дам Вам подарок