ДЗ 2: Теория поля вариант 14
Описание

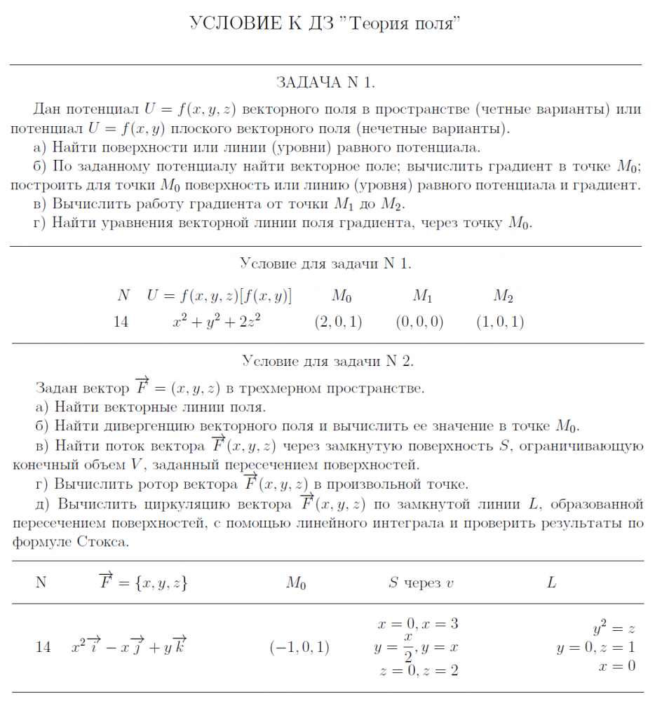
УСЛОВИЕ К ДЗ \"Теория поля\" ЗАДАЧА N 1. Дан потенциал U = f(x, y, z) векторного поля в пространстве (четные варианты) или потенциал U = f(x, y) плоского векторного поля (нечетные варианты). а) Найти поверхности или линии (уровни) равного потенциала. б) По заданному потенциалу найти векторное поле; вычислить градиент в точке M0; построить для точки M0 поверхность или линию (уровня) равного потенциала и градиент. в) Вычислить работу градиента от точки M1 до M2. г) Найти уравнения векторной линии поля градиента, через точку M0. Условие для задачи N 1. N U = f(x, y, z)[f(x, y)] M0 M1 M2 1 x2 2y (1, 0) (1, 1) (2, 0, 5) 2 x2 4 + y2 4 + z2 2 (2, 2, 2) (1, 0, 0) (0, 1, 0) 3 x2 4 + (y 1)2 2 (4, 5) (1, 0) (0, 1) 4 x2 + y2 + z (1, 1, 0) (0, 1, 0) ( p1 2 , 0, 0) 5 x2 + y2 ( p1 2 , p1 2 ) (0, 0) (1, 2) 6 x y + z (1, 0, 1) (2, 0, 0) (0, 2, 0) 7 2xy (2, 1) (0, 0) (1, 2) 8 x2 + y2 z (1, 1, 0) (1, 1, 0) (1, 1, 1) 9 y e2x (0, 1) (0, 1) (1, 0) 10 2x2 + y2 z2 (0, 1, 1) ( p1 2 , 0, 0) (0, 1, 0) 11 x2 + y2 4 (1, 2) (1, 0) (0, 1) 12 x2 + y2 z2 (0, 1, 1) (2, 0, 0) (0, 1, 0) 13 x2 + 2x + 2y (1,1) (1, 0) (2,1) 14 x2 + y2 + 2z2 (2, 0, 1) (0, 0, 0) (1, 0, 1) 15 xy2 (2, 2) (1, 0) (2, 1) 16 x2 z2 y2 (1, 1, 0) (0, 0, 1) (0, 1, 0) 17 y3 3x ( 1 3 , 1) (0, 0) (1, 1) 18 z2 + x2 y (0, 1, 1) ( 1 2 , 1 2 , 0) (0, 0, 1) 19 y2 4x 2y (0, 2) (1,1) (1, 1) 20 x + y + z (1, 0, 1) (0, 1, 2) (0, 0, 1) 21 x2 4x + y (3, 0) (1, 1) (2, 2) 22 x y2 2z2 (4, 2, 0) (1, 1, 0) (1, 0, 0) 23 x3 y (1, 1) (1,1) (1, 1) 24 z 4y2 x2 (1, 0, 1) (1, 1, 1) (1, 1, 2) 25 x2 y2 (2, 1) (2, 0) (0, 1) 26 y 4x2 8z2 (1, 1, 0) (1, 1, 0) (0, 1, 1) 27 x3 y2 (1, 1) (0, 0) (1, 2) 28 x z2 3y2 (1, 0, 1) (1, 0, 0) (2, 1, 0) 29 yx2 (1, 1) (1, 0) (1, 2) 30 x2 y2 + 2z2 (1, 1, 0) (0, 1, 2) (1, 2, 2) Условие для задачи N 2.
Задан вектор !F = (x, y, z) в трехмерном пространстве. а) Найти векторные линии поля. б) Найти дивергенцию векторного поля и вычислить ее значение в точке M0. в) Найти поток вектора !F (x, y, z) через замкнутую поверхность S, ограничивающую конечный объем V , заданный пересечением поверхностей. г) Вычислить ротор вектора !F (x, y, z) в произвольной точке. д) Вычислить циркуляцию вектора !F (x, y, z) по замкнутой линии L, образованной пересечением поверхностей, с помощью линейного интеграла и проверить результаты по формуле Стокса. N !F = fx, y, zg M0 S через v L 1 y2!i + !j + zy2 !k (1, 0, 1 2 ) x + z = 2 y = 0, y = 3 z = 0, x = 0 x2 + y2 = 1 z = 0 2 1 3 z !i + yx2z !i + x2 !k (-1,0,-1) y 3 + z 2 = 1 x = 0, x = 4 y = 3, z = 2 x2 + z2 = 1 y = 2 3 xyz2!i + 1 2 z2!j + 1 3 y !k ( 1 5 , 1,3) x 2 + y 3 = 1 x = 2, y = 3 z = 0, z = 5 y2 + z2 = 3 x = 2 4 xy !i + yx !j + zx !k (1, 1, 0) x y = 1 x = 1, y = 1 z = 0, z = 2 x2 + y2 = 1 z = 1 5 x2!i + y !j + zy !k (1, 3, 0) x + y = 1 y = 1, x = 1 z = 0, z = 2 x2 + 2y2 = 1 z = 0 6 z !i + yx !j + z !k (2, 1, 1) x2 + y2 = 1 z = 0 z = 1 x2 + y2 = 1 z = y 7 zy !i + xy !j + yz !k (0, 1, 1) x2 + y2 + z2 = 1 x = 0, y = 0 z = 0 x + y = 1 x + y = 1 x y = 1 x y = 1 z = 0 8 x2!i + y2!j + z2 !k (0,1, 0) x + y + z = 1 x = 0, y = 0 z = 0 x = 1 y = 1 x = 0 y = 0 z = 0 9 y2!i + xy !j + xz !k (1, 0, 1) x + y + z = 2 x2 + y2 = 1 z = 0 x2 + y2 + z2 = 1 z = 1 2 10 xy !i +y2!j +z !k (0, 0, 1) x2 + y2 + z2 = 1 z = 0 xy = 1 y = 0 x = 1, x = 2, z = 0 11 y !i + x !j + z !k (1, 0,1) x 2 + y z 2 = 1 x = 0, y = 0 z = 0 x = 1, x = 0 y = 1, y = 0 z = 0 12 x !i +(x+y) !j +(x+z) !k (1, 1, 1) y = x2, y = x2/2 x = 2 z = 0, z = 1 r = 2 cos φ в пл.XOY z = 0 13 xy !i +y2!j +yz2 !k (1, 1,2) z = x2 + y2 z = 1, x = 0 y = 0 r = 2 sin φ в пл.XOY z = 0 14 x2!i x !j + y !k (1, 0, 1) x = 0, x = 3 y = x 2 , y = x z = 0, z = 2 y2 = z y = 0, z = 1 x = 0 15 1 3 x2!i +y !j z2 2 !k (0, 1,1) x = 0, y = 0 x = 1, y = 1 z = 0, z = 1 x2 + y2 + z2 = 1 z = 1 2 16 1 4 x !i y2!j z !k (1, 1, 0) y = x2 1 y = 1 x2 z = 1 z = 2 y = x, x = 1 y = 0, z = 0 17 2(x2 +y2) !i y2!j +z !k (1, 0, 0) x = 0, x = 1 z = 0, z = 1 y = 1, y = 1 y2 + x2 = z z = 1 18 1 2 x2y !i + 1 3 x !j +zy !k (1, 0, 1) x = 1, y = 0 y = x2 z = 0, z = 2 y = 1, y = 1 z = 1, z = 2 x = 0 19 z( 1 3 x+2) !i +z !j +y !k (1, 1,3) x = 1, x = 2 y = 0, y = 1 z = 0, z = 1 z2 = cos φ в пл.Y OZ x = 0 20 (xz) !i +(z x) !j +z !k (1, 0, 1) y = 1, y = 1 x = 1, x = 2 z = 3 p x, z = 0 y2 + 2z2 = 4 x = 0 21 (x+y) !i +(z +y) !j +z !k (1, 0,1) x + y + z = 1 x = 0, y = 0 z = 0 x + y + z = 1 x = 0, y = 0 z = 0 22 (xy) !i +y !j +z !k (1, 1, 1) x y + z = 1 x = 0, y = 0 z = 0 x y + z = 1 x = 0, y = 0 z = 0 23 p x !i + p y !j + p z !k (1, 1, 1) y2 = (z 1) x = 0, x = 1 z = 0, y = 0 x = 1 y2 = (z 1) z = 0, y = 0 24 (1x) !i +(1y) !j +(1z) !k (1, 0,1) z = 2, z = 3 r = sin φ 4 z = 2 r = sin φ 4 напр.
кругов цилиндра в пл. XOY 25 x p z !i + p z !j p y !k (0, 1, 4) y 2 = z, y = z x = 0, x = 1 y = 1 z = y 2 z = y, y = 1, y = 2 x = 0 26 y !i +x !y j +yz !k (1,1, 1) y = x 2 ; y = x x = 1, x = 2 z = 2, z = 3 x2 + y2 = 1 z + y = 1 27 xz !i +zx !j +yx !k (2, 1,1) z2 + x2 = 1 y + x = 1 y = 0, z = 0 z2 + x2 = 1 y + x = 1 28 z2!i +y2!j +z2 !k (1,1, 2) y = 0, y = 2 x = 1, x = 1 z = 0, z = 1 x = 1, x = 1 y = 0 z = 0, z = 1 29 y2!i +y2!j +z2 !k (1,1, 1) z = y, z = y2 x = 0, x = 1 y = x, y2 = x z = 0 30 (x+ 1 3 )y !i +y2x !j +xz !k (1, 0, 1) x = 1, y = x y = 0, z = 0, z = k x + z = 1 x = 0, z = 0 y = 1.
Характеристики домашнего задания
Список файлов

Комментарии
