Курсовая работа: Электрическая принципиальная схема
Описание
Вариант № 37
1.Оглавление
2.Анализ задания на проектирование. 3
3. Анализ электрической принципиальной схемы. 5
5. Разработка печатной платы. 13
6.Описание САПР, используемой при проектировании. 34
7.Разработка интегрированной библиотеки компонент. 35
8. Выполнение электрической принципиальной схемы средствами DIP TRACE. 37
9. Выполнение перечня элементов средствами P-CAD 2002. 39
10. Распечатка элементов библиотеки посадочных мест на формате А4. 39
11. Распечатка элементов библиотеки компонент на формате А4. 39
12. Распечатка электрической схемы на формате А3 или А4. 39
13. Распечатка перечня элементов к электрической схеме на формате А4. 39
15. Перечень используемых источников. 40
2.Анализ задания на проектирование
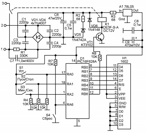
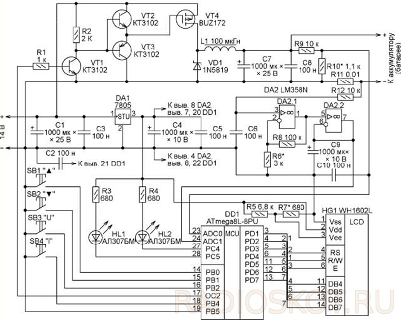
2.1 Электрическая принципиальная схема


ННГУ
all_at_700















