Для студентов МГТУ им. Н.Э.Баумана по предмету Интегралы и дифференциальные уравнения (ИиДУ)Определенный интегралОпределенный интеграл
5,00513
2023-03-232024-09-03СтудИзба
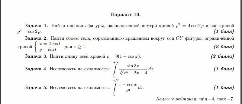
ДЗ 1: Определенный интеграл вариант 10
-66%
Описание
Вариант 10 - ДЗ №1 - Определённый интеграл - ИУ, РЛ, БМТ,ФН12
Интегралы и дифференциальные уравнения (2-й семестр)
Зачтено на максимальный балл ![]()
Пример решения


Характеристики домашнего задания
Учебное заведение
Семестр
Номер задания
Вариант
Просмотров
301
Размер
638,61 Kb
Список файлов
Вариант 10 - ДЗ №1 - Приложение определенного интеграла - ИУ.pdf

Друзья, спасибо за доверие! Если вам понравилась работа – поставьте 5⭐ и напишите отзыв. Это поможет другим студентам, а мне даст силы делать ещё больше качественных материалов для вас 🔥