Для студентов МГТУ им. Н.Э.Баумана по предмету ФизикаДинамика материальной точки + Динамика вращательного движенияДинамика материальной точки + Динамика вращательного движения
5,005341
2022-03-212024-09-03СтудИзба
ДЗ 1: Динамика материальной точки + Динамика вращательного движения вариант 10
-70%
Описание
Вариант 10 - ДЗ №1 + ДЗ №2 - Динамика материальной точки - Динамика вращательного движения
Зачтено на максимальный балл 💥💥💥
Спасибо за покупку 🥰🥰🥰
Условие:
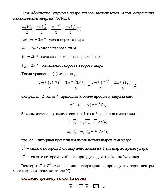
Пример решения
b - угол встречи, т.е. угол, образованный векторами и ;
a = (p - b) - дополнительный угол;
j - угол между линией удара O1O2 и вектором .
Другие обозначения:
и - скорости соответственно 1-ой и 2-ой частицы после удара.
- совместная скорость частиц после абсолютно неупругого удара.
q - угол отклонения частицы после удара, т.е. угол, образованный векторами и или и
g - угол разлета частиц после удара, т.е. угол, образованный векторами и .
и - импульсы соответственно 1-ой и 2-ой частицы после удара.
E1, E2 - кинетические энергии соответственно 1-ой и 2-ой частицы после удара.
DE - изменение кинетической энергии механической системы, состоящей из двух частиц за время удара.
Виды взаимодействия:
а) абсолютно упругий удар (АУУ);
б) неупругий удар (НУУ);
в) абсолютно неупругий удар (АНУУ).
Общие исходные данные: m* = 10-3 кг, V* = 10 м/с, a* = p/2.
Другие обозначения:
l1 – расстояние от верхнего конца стержня до точки контакта;
ω0 – угловая скорость стержня сразу после удара о ребро преграды;
V0m – минимальная горизонтальная скорость стержня, а ω0m – соответственно минимальная угловая скорость стержня, при которой он после удара способен коснуться горизонтальной поверхности преграды;
φm – максимальный угол поворота стержня после удара;
ωК – угловая скорость стержня в момент его удара о горизонтальную поверхность преграды.
Расчет следует начинать с определения характерной скорости V0m
Характеристики домашнего задания
Предмет
Учебное заведение
Семестр
Номер задания
Вариант
Программы
Просмотров
1028
Качество
Идеальное компьютерное
Размер
271,15 Kb
Список файлов
Вариант 10 - ДЗ №1+2
Условие Вариант 1-10- задача 1.docx
Физика1-ДЗ1-вариант10-задача1
Дз1-Вариант10-задача1.docx
Условие Вариант 1-10- задача 1.docx
Физика1-ДЗ1-задача2.2-вариант10.doc

Друзья, спасибо за доверие! Если вам понравилась работа – поставьте 5⭐ и напишите отзыв. Это поможет другим студентам, а мне даст силы делать ещё больше качественных материалов для вас 🔥
Комментарии

здравствуйте, по первой задаче есть вопрос, если шары двигаются не в одной плоскости, то есть надо рассматривать 3 оси движения, то как этот решать?