Для студентов МГТУ им. Н.Э.Баумана по предмету Интегралы и дифференциальные уравнения (ИиДУ)Приложение определенного интегралаПриложение определенного интеграла
5,005251
2021-09-232024-09-03СтудИзба
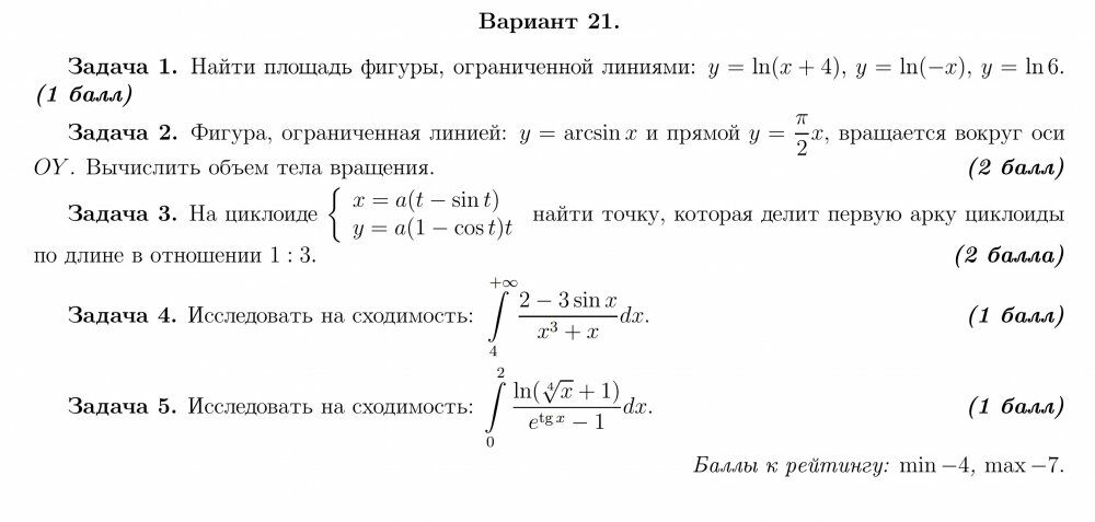
ДЗ 1: Приложение определенного интеграла вариант 21
-66%
Описание
Вариант 21 - ДЗ №1 - Определённый интеграл - ИУ, РЛ, БМТ, ФН12
Зачтено на максимальный балл
Интегралы и дифференциальные уравнения (2-й семестр)






Характеристики домашнего задания
Учебное заведение
Семестр
Номер задания
Вариант
Просмотров
383
Размер
4,89 Mb
Список файлов
Вариант 21 - ДЗ №1 - Определённый интеграл - ФН12.docx

Друзья, спасибо за доверие! Если вам понравилась работа – поставьте 5⭐ и напишите отзыв. Это поможет другим студентам, а мне даст силы делать ещё больше качественных материалов для вас 🔥
Комментарии

Хорошее учебное пособие