Для студентов МГТУ им. Н.Э.Баумана по предмету Интегралы и дифференциальные уравнения (ИиДУ)Дифференциальные уравнения высших порядковДифференциальные уравнения высших порядков
5,005191
2020-05-312020-05-31СтудИзба
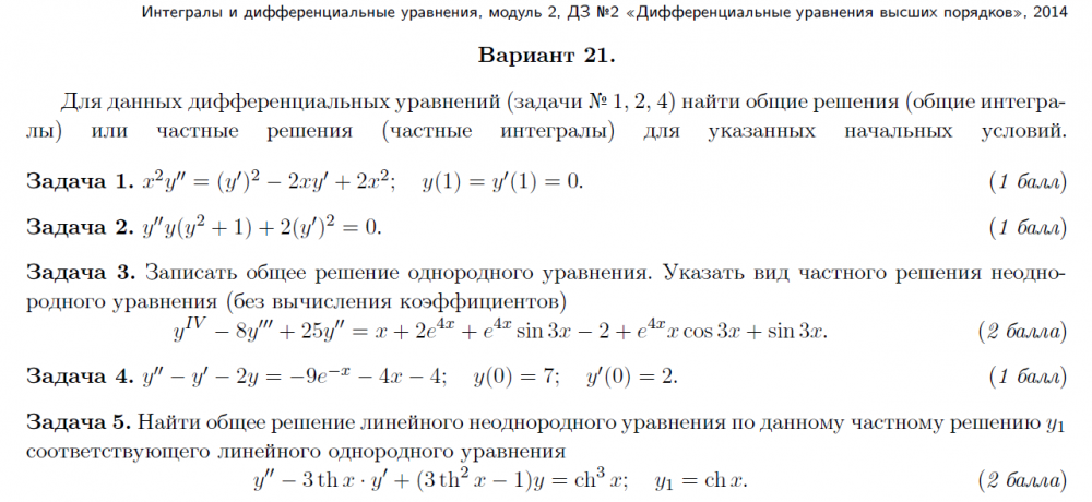
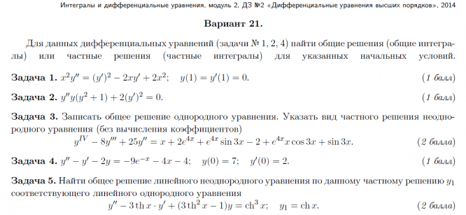
ДЗ 2: Дифференциальные уравнения высших порядков вариант 21
Описание
Характеристики домашнего задания
Учебное заведение
Семестр
Номер задания
Вариант
Просмотров
283
Качество
Идеальное компьютерное
Размер
118,5 Kb
Список файлов
Домашнее задание №2 Дифференциальные уравнения высших порядков (вариант №21).pdf
Обратная связь.txt

Всё на свете могло быть иным, но иметь тот же смысл. Но иначе и быть не могло.
Комментарии

Отзыв
Очень сильно помогло, работу оценили на максимум.