Для студентов МГТУ им. Н.Э.Баумана по предмету Интегралы и дифференциальные уравнения (ИиДУ)Дифференциальные уравнения высших порядковДифференциальные уравнения высших порядков
4,9451631
2021-05-312021-05-31СтудИзба
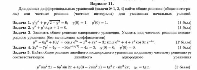
ДЗ 2: Дифференциальные уравнения высших порядков вариант 11
Описание
В файле зачтенное , подробно расписанное ДЗ-2 ДУ для ИУ РЛ БМТ. ТР выполнен аккуратно , фотографии хорошего качества , почерк легко читается. Условие ДЗ ниже
![]()
Характеристики домашнего задания
Учебное заведение
Семестр
Номер задания
Вариант
Просмотров
22
Качество
Фото рукописных листов
Размер
30,23 Mb
Список файлов
1.jpg
2.jpg
3.jpg
4.jpg
5.jpg
6.jpg
7.jpg
8.jpg
9.jpg
Комментарии
Нет комментариев
Стань первым, кто что-нибудь напишет!
МГТУ им. Н.Э.Баумана



















