Для студентов МГТУ им. Н.Э.Баумана по предмету Интегралы и дифференциальные уравнения (ИиДУ)Приложение определенного интегралаПриложение определенного интеграла
5,0058
2018-05-012024-09-10СтудИзба
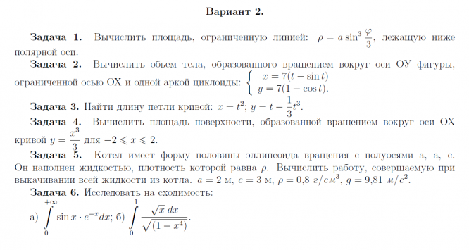
ДЗ 1: Приложение определенного интеграла вариант 2
-62%
Описание
Характеристики домашнего задания
Учебное заведение
Семестр
Номер задания
Вариант
Просмотров
1098
Качество
Фото рукописных листов
Размер
2,33 Mb
Список файлов
Приложение определенного интеграла.pdf

Вам все понравилось? Получите кэшбэк - 40 рублей на Ваш счёт при покупке. Поставьте оценку и напишите положительный комментарий к купленному файлу. После Вы получите деньги на ваш счет.