Для студентов МГТУ им. Н.Э.Баумана по предмету Интегралы и дифференциальные уравнения (ИиДУ)Дифференциальные уравненияДифференциальные уравнения
5,00510
2022-03-012024-09-06СтудИзба
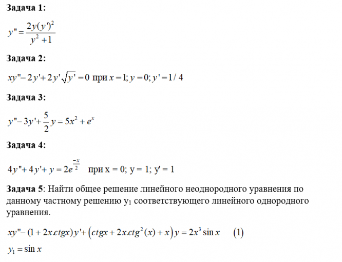
ДЗ 2: Дифференциальные уравнения вариант 2
-43%
Описание
Не только копировать, а нужно понимать!
Вариант 2-ДЗ №2 - Дифференциальные уравнения 2022г (ФН2)
Для данных дифференциальных уравнений (задачи 1-4) найти общее решение (общие интегралы) или частные решения (частные интегралы) для указанных начальных условий.

Файлы условия, демо
Характеристики домашнего задания
Учебное заведение
Семестр
Номер задания
Вариант
Программы
Просмотров
147
Качество
Идеальное компьютерное
Размер
200,21 Kb
Список файлов
variant_2.docx

Привет всем! Я автор на Студизбе. Я надеюсь что, не только дам Вам файлы с ответом но и знание. Не только копировать, а нужно понимать! Вставьте 5 звезд и позитивные комментарии сразу дам Вам подарок