Для студентов МГТУ им. Н.Э.Баумана по предмету Физико-химические основы нанотехнологий (ФХОНТ)ДЗ Физико-химические основы нанотехнологий Вариант 63 (8 задач)ДЗ Физико-химические основы нанотехнологий Вариант 63 (8 задач)
5,0051
2022-05-272024-09-06СтудИзба
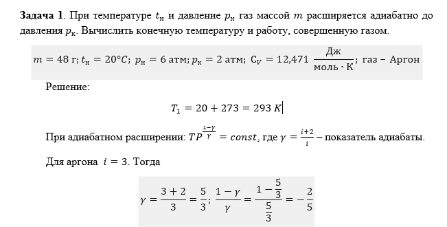
ДЗ: ДЗ Физико-химические основы нанотехнологий Вариант 63 (8 задач) вариант 63
-43%
Описание
Характеристики домашнего задания
Учебное заведение
Семестр
Вариант
Программы
Просмотров
67
Качество
Идеальное компьютерное
Размер
1,02 Mb
Список файлов
dz bychkov.docx

Привет всем! Я автор на Студизбе. Я надеюсь что, не только дам Вам файлы с ответом но и знание. Не только копировать, а нужно понимать! Вставьте 5 звезд и позитивные комментарии сразу дам Вам подарок