Задача 4: Волны вариант 5
Описание
Зачтено на максимальный балл
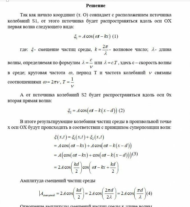
В среде на расстоянии d друг от друга находятся одинаковые излучатели плоских продольных, акустических, монохроматических волн (S1 и S2, рис.34). Оба излучателя колеблются по закону , где - смещение излучателя из положения равновесия при колебаниях, A - амплитуда, ω - круговая частота при колебаниях излучателя.
Исходные данные для каждого варианта задания представлены в таблице № 16
№ вар | Частота υ кГц | Амплитуда А, мм | d, м | l, м | Среда | Скорость волны в среде с, м/с |
5 | 20 | 0,2 | 0,6 | 20 | вода | 1500 |
Необходимо:
- Вывести уравнение колебаний частиц среды в точке М, находящейся на расстоянии l от второго излучателя. Считать, что направления колебаний частиц среды в точке М совпадают с осью x;
- Определить отношение амплитуды смещений частиц среды к длине волны l;
- Вывести уравнение колебаний скорости частиц среды в точке М. Найти амплитуду скорости частиц среды и её отношение к скорости распространения волны;
- Вывести уравнение колебаний деформаций частиц среды в точке М. Найти связь амплитуды деформаций с амплитудой скорости частиц среды.



Файлы условия, демо
Характеристики решённой задачи
Список файлов
