ДЗ 1: Электростатика + Магнитостатика вариант 5
Описание
Вариант 5 - ДЗ №1 + ДЗ №2 - Электростатика и Магнитостатика
Зачтено на максимальный балл 💥 💥 💥
Спасибо за покупку 🥰🥰 🥰
Условие:
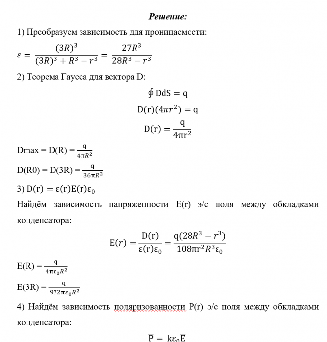
Вариант 5 - ДЗ №1 - Электростатика:
Сферический диэлектрический конденсатор имеет радиусы внешней и внутренней обкладок R0 и R соответственно. Заряд конденсатора равен q. Диэлектрическая проницаемость меняется между обкладками по закону ԑ=f(r).
Построить графически распределение модулей векторов электрического поля Е, поляризованности Р и электрического смещения D между обкладками конденсатора. Определить поверхностную плотность связанных зарядов на внутренней σ1’ и внешней σ2’ поверхностях диэлектрика, распределение объёмной плотности связанных зарядов ρ’(r), максимальную напряженность электрического поля Е и ёмкость конденсатора.
ԑ=f(r) имеет вид
R0 /R=3/1, n = 3

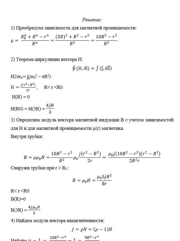
Вариант 5 - ДЗ №2 - Магнитостатика:
Проводник с током, равномерно распределённым по его поперечному сечению с плотность j, имеет форму трубки круглого поперечного сечения, внешний и внутренний радиусы которого равны R0 и R соответственно. Магнитная проницаемость магнетика задана зависимостью µ=f(r), где r – расстояние от оси трубки.
Найти зависимость индукции В и напряженности Н магнитного поля, а также намагниченности J среды в зависимости от радиальной координаты R<r< R0
Определить плотность поверхностных токов намагничивания i’пов на внутренней и внешней поверхностях трубки и распределение объемной плотности токов намагничивания j’об (r).
Функция μ = f(r) имеет вид: μ =
Значения параметров n = 3 и R0/R = 3/1.



Характеристики домашнего задания
Список файлов
