ДЗ 2: Колебания + Волны вариант 28
Описание
Вариант 28 - ДЗ №3 + ДЗ №4 - Колебания + Волны
Зачтено на максимальный балл
Вариант 28 - ДЗ №3 - Колебания
Задача 3-5 для вариантов с 25 по 28
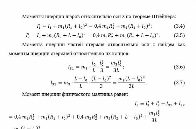
На рис. 11 представлен физический маятник (ФМ), состоящий из двух шаров радиусами R1 и R2, и массами соответственно m1 и m2. Шары жёстко скреплены с помощью стержня длиной L и массой m3. Через т. О стержня проходит горизонтальная ось вращения ФМ, расположенная на расстоянии l0 от верхнего конца стержня, так что ФМ может совершать вращательное движение в вертикальной плоскости. ФМ, находящийся в положении равновесия, отклоняют на угол α0 (см. таблицу № 15), а затем в начальный момент времени t=0 отпускают. В результате ФМ начинает совершать свободные незатухающие колебания, т.е. в этой задаче коэффициент сопротивления считается равным нулю (r=0).
Таблица №15
№ вар. | m1 | m2 | m3 | R1 | R2 | L | l0 | α0 |
28 | 21m*=21*0,1=2,1 кг | 41m*=41*0,1=4,1 кг | 30m*=30*0,1=3кг | 0,4l*=0,4*0,1=0,04 м | 0,5l*=0,5*0,1=0,05 м | 9l*=9*0,1=0,9 м | 3l* =3*0,1=0,3 м | 1/3φ*=1/3*π/6=π/18 |



Вариант 28 - ДЗ №4 - Волны
Задача 4-4 для вариантов с 23 по 28
| |
| |
Для струны длиной l, натянутой с силой и закреплённой, как указано на рис. 12, необходимо:
Рис. 12
– определить частоту колебаний и длину волны i -ой гармоники стоячей волны;
– для этой гармоники нарисовать вдоль струны качественную картину:
а) стоячей волны амплитуд смещений точек струны;
б) распределения скоростей точек струны для момента времени t=0,25T, где T - период колебания струны для i -ой гармоники.
Исходные данные для каждого варианта задачи представлены в таблице № 19.
Таблица 19
№ вар. |
| Характеристики струны | Сила натяжения F, H | Определить i-ю гармонику | ||
Длина l, м | диаметр d, мм | материал струны | Плотность ρ, 103 кг/м3 | |||
28 | 0,7 | 0,1 | сталь | 7,8 | 2 | 2 |
Характеристики домашнего задания
Список файлов
