Для студентов СПбГЛТУ в г. Сыктывкар по предмету ЭлектроснабжениеЭлектроснабжение сельскохозяйственного районаЭлектроснабжение сельскохозяйственного района
5,0051
2024-09-012024-09-01СтудИзба
Курсовая работа: Электроснабжение сельскохозяйственного района
Описание
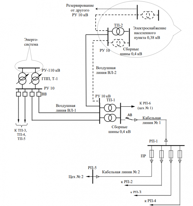
1. Для распределительного пункта РП-1, получающего питание по кабельной линии (КЛ) № 1 напряжением 0,38 кВ от ТП-1, произвести перечисленные ниже мероприятия и расчеты с выбором схем и электрооборудования. 1.1. Методом упорядоченных диаграмм определить расчетную нагрузку маломощного цеха № 2 предприятия (РП-5), питающегося по кабельной линии № 2 (рис. 1). 1.2. Определить суммарную нагрузку распределительного пункта РП-1. 1.3. Произвести выбор сечений распределительных кабельных линий КЛ-1 и КЛ-2. Выбор сечения жил кабелей произвести по длительно допустимому току. 2. Выбрать число и мощность трансформаторов ТП-1 (рис. 1), питающей РП-6 (цех № 1), РП1 (цех № 2). Нагрузку цеха № 1 принять равной 200 плюс две последние цифры зачетной книжки умноженные на 4 (кВА), cos φ =0,93.
3. Произвести разработку проекта электроснабжения местности сельского населенного пункта, получающего электроснабжение по двум независимым ВЛ-2 от ТП-1 и по ВЛ-1 от ГПП (рис. 1). Напряжение низкой стороны трансформаторов ГПП, а следовательно, и ВЛ-1, ВЛ-2 принимаются равными 10 кВ. 3.1. Выбрать число ТП и места их расположения в населенном пункте, план которого приведен на рис. П1.2 (4 плана по вариантам), наметить трассы и составить схемы ВЛ 0,38 кВ. 3.2. Выполнить расчет электрических нагрузок и определить расчетную максимальную мощность участков ВЛ 0,38 кВ и мощность на шинах 0,38 кВ потребительских подстанций. 3.3. Выбрать номинальные мощности трансформаторов проектируемых подстанций 10/0,4 кВ в населенном пункте.
4. Произвести выбор марки и сечения проводов ВЛ-1 и ВЛ-2 на напряжении 10 кВ. 5. Произвести проверку всех линий на величину допустимой потери напряжения наиболее приближенных и удаленных потребителей в режиме максимальных и минимальных нагрузок. Составить таблицу отклонений напряжений. 6. Проверить сети на величину провала напряжения при пуске асинхронных двигателей и, при необходимости, скорректировать места установки подстанций 10/0,4 кВ, мощность ТП, а также сечение проводов ВЛ и КЛ сети 0,38 кВ. 7. Выполнить расчет мощностей и токов электрической сети в нормальном режиме, в режимах пуска электродвигателей приемников и трехфазного, двухфазного и однофазного коротких замыканий. 8. Произвести выбор электрической аппаратуры для схемы (рис. 1) питающих ВЛ-1 (высоковольтных выключателей ВВ) и распределительной (автоматов – АВ и предохранителей ПР) сетей 0,38 кВ (КЛ-1, КЛ-2 и все отходящие от ТП линии низкого напряжения). Рассчитать токи плавких вставок предохранителей для защиты трансформаторов ТП и проверить их селективность.
Содержание
Введение.................................................................................................................................................................6
1. Определение числа и мест расположения трансформаторных подстанции промышленных
предприятий ..............................................................................................................................................................7
1.1. Расчет электрических нагрузок промышленных предприятий...........................................................7
1.2. Определение расчетной нагрузки, тока и сечения кабеля КЛ-1 потребителей РП-1.......................9
1.3. Расчет потери напряжения до ТП-1, выбор трансформаторов на ТП-1........................................10
2. Выбор числа и мощности трансформаторов ТП-1.......................................................................................11
3.Расчёт электрических нагрузок сельскохозяйственных предприятий.....................................................13
3.1. Выбор количества, мощности и мест расположения подстанций 10/0,4 кВ населённого пункта13
3.2. Определение расчетных нагрузок и расчётной максимальной мощности......................................18
4. Электрический расчет ВЛ 10 кВ .....................................................................................................................24
5. Выбор сечений проводов и расчёт потери напряжения в ВЛ 10 кВ.........................................................26
6. Выбор сечений проводов населенного пункта. Расчет потерь напряжения в ВЛ 0,38 к......................29
7. Определение глубины провала напряжения при пуске асинхронных двигателей...............................36
8. Расчет токов коротких замыканий.................................................................................................................38
9. Выбор высоковольтных выключателей, автоматов и предохранителей ...............................................47
Заключение к курсовому проекту.......................................................................................................................53
Используемая литература.....................................................................................................................................54
![]()
3. Произвести разработку проекта электроснабжения местности сельского населенного пункта, получающего электроснабжение по двум независимым ВЛ-2 от ТП-1 и по ВЛ-1 от ГПП (рис. 1). Напряжение низкой стороны трансформаторов ГПП, а следовательно, и ВЛ-1, ВЛ-2 принимаются равными 10 кВ. 3.1. Выбрать число ТП и места их расположения в населенном пункте, план которого приведен на рис. П1.2 (4 плана по вариантам), наметить трассы и составить схемы ВЛ 0,38 кВ. 3.2. Выполнить расчет электрических нагрузок и определить расчетную максимальную мощность участков ВЛ 0,38 кВ и мощность на шинах 0,38 кВ потребительских подстанций. 3.3. Выбрать номинальные мощности трансформаторов проектируемых подстанций 10/0,4 кВ в населенном пункте.
4. Произвести выбор марки и сечения проводов ВЛ-1 и ВЛ-2 на напряжении 10 кВ. 5. Произвести проверку всех линий на величину допустимой потери напряжения наиболее приближенных и удаленных потребителей в режиме максимальных и минимальных нагрузок. Составить таблицу отклонений напряжений. 6. Проверить сети на величину провала напряжения при пуске асинхронных двигателей и, при необходимости, скорректировать места установки подстанций 10/0,4 кВ, мощность ТП, а также сечение проводов ВЛ и КЛ сети 0,38 кВ. 7. Выполнить расчет мощностей и токов электрической сети в нормальном режиме, в режимах пуска электродвигателей приемников и трехфазного, двухфазного и однофазного коротких замыканий. 8. Произвести выбор электрической аппаратуры для схемы (рис. 1) питающих ВЛ-1 (высоковольтных выключателей ВВ) и распределительной (автоматов – АВ и предохранителей ПР) сетей 0,38 кВ (КЛ-1, КЛ-2 и все отходящие от ТП линии низкого напряжения). Рассчитать токи плавких вставок предохранителей для защиты трансформаторов ТП и проверить их селективность.

Содержание
Введение.................................................................................................................................................................6
1. Определение числа и мест расположения трансформаторных подстанции промышленных
предприятий ..............................................................................................................................................................7
1.1. Расчет электрических нагрузок промышленных предприятий...........................................................7
1.2. Определение расчетной нагрузки, тока и сечения кабеля КЛ-1 потребителей РП-1.......................9
1.3. Расчет потери напряжения до ТП-1, выбор трансформаторов на ТП-1........................................10
2. Выбор числа и мощности трансформаторов ТП-1.......................................................................................11
3.Расчёт электрических нагрузок сельскохозяйственных предприятий.....................................................13
3.1. Выбор количества, мощности и мест расположения подстанций 10/0,4 кВ населённого пункта13
3.2. Определение расчетных нагрузок и расчётной максимальной мощности......................................18
4. Электрический расчет ВЛ 10 кВ .....................................................................................................................24
5. Выбор сечений проводов и расчёт потери напряжения в ВЛ 10 кВ.........................................................26
6. Выбор сечений проводов населенного пункта. Расчет потерь напряжения в ВЛ 0,38 к......................29
7. Определение глубины провала напряжения при пуске асинхронных двигателей...............................36
8. Расчет токов коротких замыканий.................................................................................................................38
9. Выбор высоковольтных выключателей, автоматов и предохранителей ...............................................47
Заключение к курсовому проекту.......................................................................................................................53
Используемая литература.....................................................................................................................................54

Файлы условия, демо
Характеристики курсовой работы
Предмет
Учебное заведение
Просмотров
19
Качество
Идеальное компьютерное
Размер
2,43 Mb
Список файлов
Primer_KP-1_1_14548065.pdf

Если нужен другой вариант работы или отдельная задача из любой работы, пишите в комментарии