Для студентов МГТУ им. Н.Э.Баумана по предмету Дифференциально-геометрические методы теории управленияКурсовая работа (задание №5)Курсовая работа (задание №5)
4,8858684
2021-03-212021-03-21СтудИзба
Курсовая работа: Курсовая работа (задание №5)
Описание
РПЗ объемом 8 страниц.
Содержание:
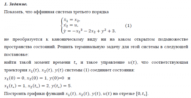
1. Задание
2. Решение
2.1. Аналитическое решение первой части
2.2. Аналитическое решение терминальной задачи
2.3. Численное решение в Matlab

Содержание:
1. Задание
2. Решение
2.1. Аналитическое решение первой части
2.2. Аналитическое решение терминальной задачи
2.3. Численное решение в Matlab
Характеристики курсовой работы
Учебное заведение
Семестр
Просмотров
7
Размер
247,2 Kb
Список файлов
Курсовая работа (задание №5).pdf

НОВИНКА: отчеты по практикам! Поиск - по названию предприятия в тэге. База учебных материалов МГТУ им. Н.Э. Баумана в формате pdf, оригиналы файлов отсутствуют (если иное не оговорено в описании). Вопросы задавайте ДО покупки в комментариях под файлами.