Для студентов МГТУ им. Н.Э.Баумана по предмету Дифференциально-геометрические методы теории управленияКурсовая работа (задание №4)Курсовая работа (задание №4)
4,8858684
2021-03-212021-03-21СтудИзба
Курсовая работа: Курсовая работа (задание №4)
Описание
РПЗ объемом 5 страниц.
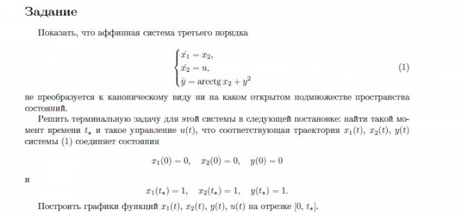
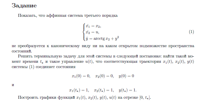
I. Канонический вид
II. Терминальная задача
III. Численное решение в Matlab

Содержание:
Решение I. Канонический вид
II. Терминальная задача
III. Численное решение в Matlab
Характеристики курсовой работы
Учебное заведение
Семестр
Просмотров
6
Размер
281,81 Kb
Список файлов
Курсовая работа (задание №4).pdf

НОВИНКА: отчеты по практикам! Поиск - по названию предприятия в тэге. База учебных материалов МГТУ им. Н.Э. Баумана в формате pdf, оригиналы файлов отсутствуют (если иное не оговорено в описании). Вопросы задавайте ДО покупки в комментариях под файлами.