Для студентов ТулГУ по предмету Автомобильные перевозкиАвтомобильные перевозкиАвтомобильные перевозки
5,0057998
2025-07-25СтудИзба

☀️Автомобильные перевозки | ТУлГУ сборник ответов на все тесты☀️

Ответы к заданиям Ответы на тесты: Автомобильные перевозки
-43%

Описание

▶️ Ответы на все тесты (жми на текст) 😎 ◀️

▶️ Готовые лабораторные работы, практические задания, услуги (жми на текст)🔥◀️

Ответы к дисциплине Автомобильные перевозки для ТулГУ, помогут при сдаче экзамена/итоговой аттестации или зачёта :)
Для поиска нужного вопроса, воспользуйтесь поиском ниже
‼️ Ответы могут подойти к другим похожим дисциплинам, проверяйте по вопросам‼️
Показать/скрыть дополнительное описание

Автомобильные перевозкиТулГУ ответы на тест зачёт экзамен итоговая аттестация.

Список вопросов

В каком методе организации движения применяется организация движения по системе тяговых плеч?
Время оборота контейнера определяется по формуле . Если li - расстояние перевозки контейнера на каждом из М видов транспорта за цикл, Vyi - эксплуатационная скорость перевозки на каждом виде транспорта, ti - время складского хранения контейнера в пунктах погрузки, разгрузки, перевалки, то τ - это
В технологическом процессе перевозки груза контроль на линии за работой подвижного состава перевозчика ведет
Какое допущение в "интегральном методе" позволяет заменить интеграл по траектории обыкновенным определённым интегралом?
При массовой перевозке леса он делится на коротье и длинномеры. Какова длина длинномера?
Метод Кларка-Райта применяется для оптимизации
Оборот автомобиля это
Если при постановке транспортной задачи спрос превышает предложение, то для возможности решения необходимо
В технологическом процессе перевозки груза составление графика выпуска-возврата выполняет
К длинномерным относятся грузы в пакетах, длина которых больше наибольшего размера стандартного плоского поддона с учетом свеса на сторону 40 мм.
В технологическом процессе перевозки груза формирование укрупненных грузовых мест выполняет
Что называется транспортным пакетом?
При перевозке грузов n потребителям (пункты 1, …, n) с центрального склада (пункт с номером 0), схема которых приведена на рис., маршруты движения автомобилей должны быть?
Какие задачи решаются с использованием экономико-математических методов?
Руководитель должен оптимизировать структуру парка грузовых автомобилей в зависимости от
При сравнении производительности одиночного автомобиля и автопоезда на его основе установлено, что использовать одиночный автомобиль выгоднее, если реальная длина ездки превышает равноценную (см. график). Для каких условий это справедливо?
При сравнении эффективности использования двух автомобилей установлено, что существует равноценная длина ездки, определяемая по этой формуле. Если реальная длина ездки больше равноценной и удельный простой под погрузкой-разгрузкой больше у первого автомобиля, то выгоднее использовать
При решении транспортной задачи метод «северо-западного угла» служит для
«Функция выгоды» в методе Кларка-Райта характеризует

Если в методе Кларка-Райта индикатор (индекс) равен двум, то соответствующий пункт с клиентом
Какой документ подтверждает законность нахождения груза в кузове автомобиля?
Какой критерий наиболее часто используется в задаче маршрутизации перевозок?
После выбора типа транспортного средства и установления величины кратности между вместимостью транспортного средства и погрузочного органа следует сравнить с допустимым значением величину
При сравнении производительности одиночного автомобиля и автопоезда на его основе установлено, что использовать автопоезд выгоднее для любой реальной длины ездки, но при очень большой длине ездки производительности этих транспортных средств сравниваются (см. график). Для каких условий это справедливо?
Какие требования к автомобилям предъявляются, в первую очередь, при перевозке торговых грузов?
Перевозка контейнеров между контейнерными пунктами отправления и назначения может быть
Применение контейнерных и пакетных перевозок позволяет:
Если удельный простой под погрузкой-разгрузкой у базового автомобиля меньше, чем у специализированного (фургона), а равноценная длина ездки меньше нуля (т.е. не существует), то выгоднее использовать
Как называется маршрут движения показанный на рис.?
Как называется маршрут движения показанный на рис.?
Для построения кольцевого маршрута путем решения «задачи коммивояжера» необходимо чтобы
При решении транспортной задачи методом потенциалов условие оптимальности для базисных клеток имеет вид
Какой документ подтверждает законность нахождения автомобиля вне пределов гаража?
Спредером называется автоматический или полуавтоматический захват для контейнеров
С кем перевозчик должен согласовать транспортно-технологические карты?
При суммированном учете рабочего времени продолжительность работы водителя на междугородных перевозках может быть увеличена до
С математической точки зрения особенность транспортной задачи линейного программирования заключается в том, что число линейных алгебраических уравнений (ограничений) …… неизвестных
Что называется транспортным пакетом?
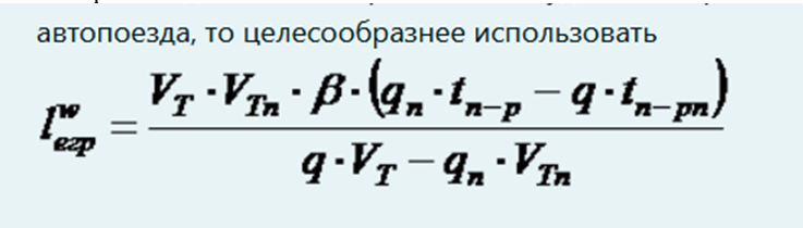
При сравнении производительности одиночного автомобиля и автопоезда на его основе по этой формуле вычислена величина (больше нуля) равноценной длины ездки. Если реальная длина ездки больше равноценной, то при неблагоприятных дорожных условиях, недостаточной мощности двигателя и при меньшем удельном простое у автопоезда, то целесообразнее использовать
Известно, что интегральный метод позволяет руководителю найти технико-эксплуатационные показатели, изменение которых оказало
При решении транспортной задачи линейного программирования неизвестные могут принимать
Организация движения по системе тяговых плеч предполагает, что
При перевозках тарно-штучных грузов используют
При планировании перевозок грузов маятниковыми маршрутами с центрального склада трем заказчикам решена транспортная задача. Исходные данные и результаты ее решения представлены в таблице. Определите минимальный общий пробег всех автомобилей, если расстояние от АТП до склада 15 км
Унифицированная единица транспортного оборудования многоразового применения, предназначенная для перевозки и временного хранения грузов и приспособленная для механизированной установки (снятия) на автомобильный подвижной состав:
При сравнении производительности одиночного автомобиля и автопоезда на его основе установлено, что использовать одиночный автомобиль выгоднее для любой реальной длины ездки (см. график). Для каких условий это справедливо?

Загрузка контейнера - это операция
Физико-механические особенности груза, его упаковка определяют
Перегрузка контейнера это
К группе малогабаритного металла относят:
Какая формула соответствует схеме перевозок, показанной на рисунке?
На каком рисунке изображена схема получелночного маятникового маршрута с N ездками?
Этот знак опасности (на голубом фоне) обозначает:
Почему опасна влажность на коже при обращении с едкой пылью?
Укажите номер линии на рисунке, которая относится к автомобилю с лучшим значением грузовместимости (ρ – плотность груза, qmax – максимально допустимое значение грузоподъемности)
Пользуясь формулой , определите автомобиле-дни простоя в ремонте парка из 8 автомобилей Камаз-5320, 10 автомобилей Краз-256Б и 6 автомобилей Камаз-5511 во второй декаде текущего месяца, если автомобили первой группы простояли в ремонте 10 автомобиле-дней, пять автомобилей второй группы простояли соответственно 10, 8, 10, 8 и 4 дня, а в третьей группе только 2 автомобиля были в ремонте по 3 дня каждыйВыберите один ответ:
Какое из этих выражений используется для определения среднего за Д календарных дней коэффициента выпуска парка?

Какие ОГ относятся к классу 2?
Рентабельность перевозок Р определяется выражением (Т – тариф на перевозку 1 т груза; С – себестоимость перевозок; П – прибыль):
Это выражение используется для определения
Пригородный автотранспорт перевозит грузы и пассажиров в зоне с радиусом от городской черты до
Если в формуле себестоимости перевозок для грузовых автомобилей номинальную грузоподъемность увеличить в два раза, то себестоимость
Надежность выполнения заказов автотранспортом общего пользования по сравнению с ведомственным составляет приблизительно
Груз был доставлен в деревню "Никольское" на расстояние 60 км от городской черты. Какой это вид перевозки?
Какой вид тарифа целесообразней всего устанавливать при перевозке груза из Новосибирска в Орел?
Ваш автомобиль остановился перед воротами предприятия, куда в порядке очереди въезжают автомобили для осуществления погрузки. С какого момента начнет отсчитываться время простоя под погрузкой?
По степени зависимости от изменения объема производства затраты подразделяются на условно-переменные и условно-постоянные. Какие затраты относятся к условно-постоянным?
Какое выражение определяет часовую производительность автомобиля?

На какие виды транспортного сообщения распространяются требования ADR (ДОПОГ)?
Формула определяет себестоимость
S=Sпер*Vэ+Sпост
Этот знак опасности обозначает:
Этот знак опасности обозначает:
Разница между ценой и себестоимостью продукции называется
Формула определяет себестоимость
Если задана норма рентабельности НР, то тариф на перевозку 1 т груза Т определится по формуле (С – себестоимость перевозок; П – прибыль):
Выберите ответ, в котором виды транспорта расположены в порядке убывания их пассажирооборота
Из эпюры грузопотоков по выражению определяют

Когда применяется сдельный тариф?
Какой груз уже считается крупногабаритным, если его ширина вместе с автомобилем превышает
Это выражение используется для определения

Если окажется, что величина коэффициента грузовместимости (см. формулу) больше 1, то
Если в формуле расчета производительности присутствует коэффициент выпуска, то эту формулу не следует применять для вычисления
Модуль размеров тары это
Какая формула определяет коэффициент использования массы (Fв , Fг – внутренняя площадь кузова, габаритная площадь автомобиля, q – грузоподъемность, Ga – масса автомобиля)?
Опасные грузы по ГОСТ 19433-88 делятся на
Что изображено на знаке опасности, соответствующему 1 классу?
Грузовместимость автомобиля при ρ < qуд (ρ – плотность груза, qуд – удельная объемная грузоподъемность) оценивается
По этой формуле определяют
Оборот - это
Продукцией производственного процесса на транспорте являются:
Лицензирование услуг по перевозке пассажиров на территории РФ согласно законодательству РФ обязаны выполнять
К какому классу относятся пригородные автобусы, номинальная вместимость которых равна 50-65 пассажиров?
К какому классу относятся городские автобусы, номинальная вместимость которых равна 50–60 пассажиров?
Для автобусов разных типов на маршруте норма времени рейса устанавливается
В каких пределах нормируется величина накопительной площадки в городском автобусе?
Основной обязанностью гаражного отдела ПАТП является
Какова среднесуточная величина коэффициента наполнения автобуса при междугородных перевозках?
Картограммой пассажиропотока по часам суток называется зависимость от времени
При каких условиях водителю разрешено управлять автобусом?
Нулевым пробегом называется пробег

Характеристики ответов (шпаргалок) к заданиям

Тип
Учебное заведение
Номер задания
Теги
Просмотров
3
Качество
Идеальное компьютерное
Количество вопросов
Картинка-подпись
📚Помощь в сдаче любых видов работ✒️Более 6000 готовых студенческих работ и тестов для НСПК, ОСЭК, НИИДПО, НАДПО и других ВУЗов👨‍🏫Гарантирую результат или полностью верну деньги!✅💰

Комментарии

Нет комментариев
Стань первым, кто что-нибудь напишет!
Поделитесь ссылкой:
Базовая цена: 690 390 руб.
Помогу решить любой тест для ТулГУ! Услуга за 290 руб.
Расширенная гарантия +3 недели гарантии, +10% цены
Рейтинг автора
5 из 5
Поделитесь ссылкой:
Сопутствующие материалы

Подобрали для Вас услуги

Вы можете использовать полученные ответы для подготовки к экзамену в учебном заведении и других целях, не нарушающих законодательство РФ и устав Вашего учебного заведения.
Свежие статьи
Популярно сейчас
Почему делать на заказ в разы дороже, чем купить готовую учебную работу на СтудИзбе? Наши учебные работы продаются каждый год, тогда как большинство заказов выполняются с нуля. Найдите подходящий учебный материал на СтудИзбе!
Ответы на популярные вопросы
Да! Наши авторы собирают и выкладывают те работы, которые сдаются в Вашем учебном заведении ежегодно и уже проверены преподавателями.
Да! У нас любой человек может выложить любую учебную работу и зарабатывать на её продажах! Но каждый учебный материал публикуется только после тщательной проверки администрацией.
Вернём деньги! А если быть более точными, то автору даётся немного времени на исправление, а если не исправит или выйдет время, то вернём деньги в полном объёме!
Да! На равне с готовыми студенческими работами у нас продаются услуги. Цены на услуги видны сразу, то есть Вам нужно только указать параметры и сразу можно оплачивать.
Отзывы студентов
Ставлю 10/10
Все нравится, очень удобный сайт, помогает в учебе. Кроме этого, можно заработать самому, выставляя готовые учебные материалы на продажу здесь. Рейтинги и отзывы на преподавателей очень помогают сориентироваться в начале нового семестра. Спасибо за такую функцию. Ставлю максимальную оценку.
Лучшая платформа для успешной сдачи сессии
Познакомился со СтудИзбой благодаря своему другу, очень нравится интерфейс, количество доступных файлов, цена, в общем, все прекрасно. Даже сам продаю какие-то свои работы.
Студизба ван лав ❤
Очень офигенный сайт для студентов. Много полезных учебных материалов. Пользуюсь студизбой с октября 2021 года. Серьёзных нареканий нет. Хотелось бы, что бы ввели подписочную модель и сделали материалы дешевле 300 рублей в рамках подписки бесплатными.
Отличный сайт
Лично меня всё устраивает - и покупка, и продажа; и цены, и возможность предпросмотра куска файла, и обилие бесплатных файлов (в подборках по авторам, читай, ВУЗам и факультетам). Есть определённые баги, но всё решаемо, да и администраторы реагируют в течение суток.
Маленький отзыв о большом помощнике!
Студизба спасает в те моменты, когда сроки горят, а работ накопилось достаточно. Довольно удобный сайт с простой навигацией и огромным количеством материалов.
Студ. Изба как крупнейший сборник работ для студентов
Тут дофига бывает всего полезного. Печально, что бывают предметы по которым даже одного бесплатного решения нет, но это скорее вопрос к студентам. В остальном всё здорово.
Спасательный островок
Если уже не успеваешь разобраться или застрял на каком-то задание поможет тебе быстро и недорого решить твою проблему.
Всё и так отлично
Всё очень удобно. Особенно круто, что есть система бонусов и можно выводить остатки денег. Очень много качественных бесплатных файлов.
Отзыв о системе "Студизба"
Отличная платформа для распространения работ, востребованных студентами. Хорошо налаженная и качественная работа сайта, огромная база заданий и аудитория.
Отличный помощник
Отличный сайт с кучей полезных файлов, позволяющий найти много методичек / учебников / отзывов о вузах и преподователях.
Отлично помогает студентам в любой момент для решения трудных и незамедлительных задач
Хотелось бы больше конкретной информации о преподавателях. А так в принципе хороший сайт, всегда им пользуюсь и ни разу не было желания прекратить. Хороший сайт для помощи студентам, удобный и приятный интерфейс. Из недостатков можно выделить только отсутствия небольшого количества файлов.
Спасибо за шикарный сайт
Великолепный сайт на котором студент за не большие деньги может найти помощь с дз, проектами курсовыми, лабораторными, а также узнать отзывы на преподавателей и бесплатно скачать пособия.
Популярные преподаватели
Добавляйте материалы
и зарабатывайте!
Продажи идут автоматически
6973
Авторов
на СтудИзбе
263
Средний доход
с одного платного файла
Обучение Подробнее
{user_main_secret_data}