Элементы теории технической диагностики2 (991988), страница 3
Текст из файла (страница 3)
- нормативный блок по температуре
- нормативный блок по нейтронному потоку
- нормативный блок записи информации штатной аппаратуры
- блок, позволяющий осуществить квазипараллельное считывание
- по вибрации до 5 каналов
- по температуре до 50 каналов.
Крейт КАДАР выполнен в стандарте МЭК (Международный ЭНЕРГЕТИЧЕСКАЯ КОМИССИЯ).
5.1.2. Алгоритм работы КАДАР с информационными каналами.
Если:
A – область в/а шумов,
В – область г/д шумов,
С – область температурных шумов,
D – область нейтронных шумов,
то, по частотному диапазону справедливо следующее соотношение:
Нет точки
всем множествам, т.е.:
Исходя из выражений 1) и 2) формируется алгоритм параллельного или последовательного считывания информации по типам каналов.
Блок схема алгоритмов считывания информации.
Лекция № 6
6.1. Модели, используемые в СТД.
1. Модели устройства контроля.
2. Модели технологического процесса.
3. Модели системы технической диагностики.
Блок-схема «Классификация моделей».
6. Существующие реакторные энергетические установки.
1. ВВЭР - !!!!!!!!!!!!!!
2. РБМК – бор-металлическая канального типа(Ленинградская, Чернобыльская).
ВВЭР – водо-водяной (сильно перегретый пар).
1-ый контур – вода.
2-ой контур – вода.
6.1. Блок схема 1-го контура АЭС (ВВЭР).
1. Р (ТВЭЛ) – слоеный графит !!!!!!!!!!!!!!!!
2. КО
3. ПГ
4. ГЦН
5. З (6 шт.)
6.2. Краткое описание некоторых типов моделей.
Нумерация Согласно блок-схеме
6.2.(5) Масштабные модели:
!!!!!!!!!!!!!!!!!!!!!!!!!!!!!!!!
а) ГЦН – его физическая модель, реально используемая в СТД (модель устройства).
М 1:100
Есть параметры:
Р
ежимные z zm - режимные
Конструктивные a am - конструктивные
Технологические r rm – технологические
Связь осуществляется через масштабные коэффициенты Mz ,Ma ,Mr (это не М 1:!!!!!!).
М.б. только для конструктивных параметров «а» М учитывается непосредственно.
В
целом, Mz ,Ma ,Mr – это или коэффициенты полученные имперически или формулы пересчета одних в другие.
z = zm0 + zm( Mz , t ,
)
- учет переходных процессов
a = M * am0( Ma , M )
r = rm0 + rm( Mr , t ) zm0, rm0 – стационарные величины
б) Физическая масштабная модель процесса.
Используется для моделирования режимных (z) и технологических (r) параметров. Примером м.б. колебательная масштабная модель 1-го контура по теплоносителю. Используются два масштабных коэффициента:
- по температуре Mz,t; Mr,t
- по давлению Mz,p; Mr,p
т.е.
z = zm0 + zm( Mz,t , Mz,p , t ,
)
r = rm0 + rm( Mr,t , Mr,p , t )
Цели создания моделей типа 5а и 5б.
1. Возможность наглядного представления устройства и процессов.
2. Возможность моделирования устройства и процессов в целях поиска оптимальных режимов.
3. Возможность моделирования критических и докритических режимов:
- изучение усталостных параметров
- практическое получение ресурсов устройства.
4. Введение сигналов от п.п. моделей через крейт в систему диагностики для выработки норм и установок на СДП.
6.2. Электрические модели процессов и устройства.
а) По технологическим параметрам (по теплоносителю) 1-го контура АЭС.
Рис. – такая модель получена из теоретических расчетов и дано хорошее совпадение.
1. Из схемы видно, что контур по теплоносителю представляет собой сложный колебательный контур с набором 1) собственных частот
2) резонансных частот.
2. Параметры контура Ri , Li , Ci соответственно могут быть представлены как функции:
- габаритных размеров устройства
- параметров давления
- температуры
- скорости течения теплоносителя.
Записав эквивалентное сопротивление или эквивалентную проводимость через R, j
L, j
C, получим выражение для эквивалентной передаточной функции последовательного контура. Определим через
f резонансные (собственные) частоты системы.
Цель:
В процессе конструирования учесть резонансные частоты, уйти от параметров системы, определяющих собственные частоты.
б) Электрические модели механических систем.
Через электрическую систему с сосредоточенными параметрами:
Последовательная цепь RLC.
Омы, Вольты, Фарады, Амперы, Генри.
Через разности потенциалов:
e(t) + eR(t) + eL(t) + eC(t) = 0
или в дифференциальной форме:
Lq’’(t) + Rq’(t) + 1/Cq(t) = e(t); – разность потенциалов, где
eC(t) = 1/Cq(t)
eR(t) = -Rq’(t)
eL(t) = -Lq’’(t) .
Это уравнение сходно с уравнением колебания механической системы под воздействием силы F:
my’’(t) + cy’(t) + ky(t) = F(t), где
m – масса системы (кг)
с – затухание (Нc/м)
k – коэффициент жесткости (Н/м)
y – перемещение (м)
В системе электрических параметров:
- собственная резонансная частота
Частотная характеристика механической системы:
- полное сопротивление электрической системы - импеданс
В системе механических параметров:
- собственная резонансная частота
- полное сопротивление механической системы.
Соотношения.
Между электрическими и механическими величинами нет равенства, но можно установить соответствие.
Ток
dq/dt = i(t)
Индуктивность
L
Аналогии для различных физических систем.
Система
Электрическая
Вход
Выход
Постоянные параметры
Напряжение
Ток
R L C
Механическая
(смещение)
Сила
Скорость
m c k
Механическая
(вращение)
Вращающий момент
Угловая скорость
Момент инерции
Угловое затухание
Угловая податливость
Акустическая
Давление
Скорость частиц
Акустическая масса
Акустическое затухание
Акустическая емкость
Тепловая
Температура
Тепловой поток
Тепловое сопротивление
Тепловая емкость
Магнитная
МДС (магнитодвижущая сила)
Магнитный поток
Магнитное сопротивление
Выводы:
- эти эквивалентные связи являются основой для составления алгоритма функционирования СТД
- через эти соответствия определяют условия совместимости обработки различных типов сигналов в СТД.
6.3.(3) Математические модели.
а) Аналоговые модели соответствуют аналитической записи процессов, протекающих в контролируемом объекте.
Пример:
Представление механической системы через уравнения колебаний.
1) Расчетные формулы механических систем представляем через энергетические параметры.
Моменты и перемещения связаны с усилием и потоком (через систему уравнений 1-4):
где:
e(t) – усилие
p(t) – момент
f(t) – поток
q(t) – перемещение
P(t) – мощность
E(t) – энергия.
2) Расчетные формулы механических систем через колебательные процессы:
Для механических систем:
всех сил, действующих на массу = 0.
Fk(t) = - ky(t) – упругая сила
Fc(t) = - cy’(t) – демпфирирующая сила !!!!!!!!!!!!
Fm(t) = - my’’(t) – сила инерции,
где:
y’ = dy(t)/dt
y’’ = d2y(t)/dt2,
тогда уравнение движения системы:
my’’(t) + cy’(t) + ky(t) = F(t)
Найдем частотную характеристику (это Фурье-преобразование (ФП) системы на импульсное воздействие). В данном случае реакция – это смещение:
то ФП 1.
Находим ФП от (1), т.е.:
или
!!!!!!!!!!! связывает силу на входе со смещением на выходе.
Как было показано ранее:
откуда находим представления АЧХ и ФЧХ:
амплитуда фаза
Через эту систему уравнений и находят ССП. Для анализа используют ПФ (БПФ, ДПФ).
6. Анализ колебаний.
Пример.
Дана простейшая механическая колебательная система:
Масса m = 1,79 кг.
Затухания с = 35,72 Нс/м2.
Упругость k = 17857,88 Н/м
Найти резонансную частоту.
Гц. – частота незатухающих колебаний
Гц. – реальная резонансная частота балансировочного колеса насоса.
Max. АЧХ (т.е. на резонансной частоте):
Умножим обе части этого уравнения на k (коэффициент жесткости)
и получим АЧХ в безразмерном виде:
Эта величина в механических системах называется добротностью и обозначают Q.
Q = 5,0
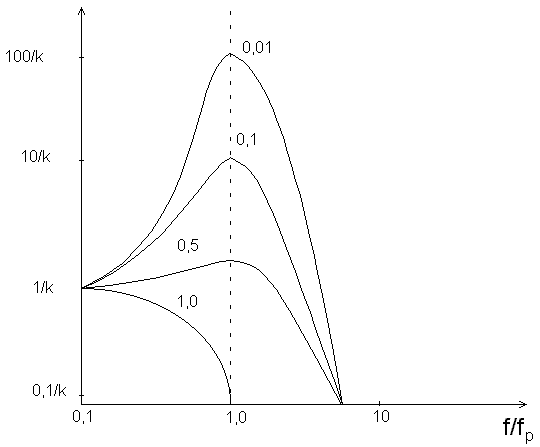
!!!!!!!!!!!!!!!!!!!!!!!!!!!!!!!!!!!!!!!!!!!!!!!!!!!!! рисунок!!!!!!!!!!!!!!!!!!!!!!!!!!!!!!!!!!!!!!!!!!!!!!!!
АЧХ механической системы, если на нее действует сила F(t) для различных коэффициентов затухания.
колебаний ( не резонансная).
Лекция № 7
7.1. Гармоническое воздействие на линейную физическую систему.
- частотная характеристика физической (механической) системы.
F меняется по гармоническому закону.
Результирующее смещение имеет вид:
Дифференциальное уравнение движения примет вид:
и для суммарного смещения !!!!!!!! функции f:















