L2 (729939), страница 7
Текст из файла (страница 7)
| После установки под корпусами подшипников или у вкладышей всех прокладок, необходимых для улучшения центровки роторов, обязательно проведение повторной контрольной центровки, результаты которой должны быть занесены в формуляр. При ремонтах турбин следует производить центровку по муфтам дважды: один раз после вскрытия турбины, а другой раз непосредственно при сборке и окончательном закрытии турбины. Проверка центровки по муфтам между роторами ЦНД и генератора, произведенная после закрытия и обтягивания болтов разъема ЦНД, позволяет учесть влияние на центровку веса крышки ЦНД и обтягивания ее болтов. По окончании центровки по муфтам необходимо произвести проверку положения роторов по уровню. Уровень при всех замерах должен быть так установлен посредине шейки ротора, чтобы поперечная ампула уровня показывала строго горизонтальное положение, т. е. нуль; только после этого следует производить отсчет наклона ротора в продольном направлении. Проверка положения ротора по уровню «Геологоразведка». Рис. 17.3 | |||||||
ДП 1005 495 ПЗ | Лист | ||||||
| изм | N документа | Подп | Дата | ||||
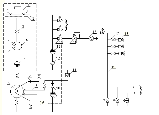
Схема газорегуляторного пункта
Рис. 6.3Газорегуляторный пункт (ГРП) – это одноэтажное здание, выполненное из огнеупорного материала, закрытое на ключ. Газ в ГРП поступает из магистрального газопровода. Давление в газопроводе 12-13 атм. (высокое давление) или 5-6 атм. (среднее давление). Для надежной работы котла на газе давление перед горелками должно быть 1,2-1,5 атм. Для дросселирования газа и сооружается ГРП. В помещении ГРП поток газа разделяется на нитки (4-5 ниток, из которых одна резервная). На каждой нитке, кроме регулятора, стоит фильтр, ПЗК и ПСК. Фильтр очищает газ от пыли. ПЗК срабатывает и выключает нитку, если давление газа за регулятором поднимается на 25% от рабочего. ПСК срабатывает и сбрасывает газ в атмосферу, если давление газа за регулятором кратковременно поднимается на 10% от рабочего Если в магистральном газопроводе давление падает до 3 атм., то регулятор дросселировать не может. Все нитки отключаются и переходят на ручное регулирование на байпасные нитки. | |||||||
| Схема газопровода к котлу.
5 и 5а. Регулирующий и растопочный клапан. 6. Две запорные задвижки с электроприводом на вводе в горелки.
Рис. 6.4На вводе в котел установлено 2 запорных задвижки с электроприводом, а между ними продувочная свеча. Далее фланцевое соединение для установки заглушки. Заглушка ставится перед ремонтом.Предусмотрена линия подачи сжатого воздуха от компрессорной, для продувки газопровода. Предусмотрен отвод к запальникам горелок. Растопочные горелки снабжаются запальниками с фотоэлементами (защитные устройства), если свеча запальника не загорелась, то на пульт подается звуковой и световой сигнал, запрещающий разжигать горелки. итп). | |||||||
| Далее установлен клапан-отсечка. Этот клапан мгновенно прекращает подачу газа в котел в случае аварии (разрывы экранных труб, пожар в РВП, воздух к горелкам не поступает, За ним установлен регулирующий клапан, который управляется электронным регулятором процесса горения. Параллельно с ним установлен растопочный клапан. На вводе в каждую горелку устанавливаются две запорные задвижки с электроприводом, а между ними свеча безопасности. После останова котла трубопроводы продувают сжатым воздухом для удаления газа, до тех пор, пока содержание метана не будет меньше или равно 0,1%. Перед пуском газоход тоже продувают, до тех пор, пока содержание кислорода не станет меньше 1%. «Свечи» безопасности при работе котла закрыты, а краны опломбированы. Во время ремонта «свечи» безопасности открыты. Газопровод прокладывается под уклоном, так как в нижней части скапливается конденсат, который периодически удаляется. | |||||||
| 6. ВЫБОР СХЕМЫ ТОПЛИВНОГО ХОЗЯЙСТВА НА ОСНОВНОМ ТОПЛИВЕ И ЕГО ОПИСАНИЕ. К другим котлам. От других котлов
7,8 и 19. Линии рециркуляции
Рис. 6.1Мазут поступает на ГРЭС в цистернах по железной дороге. Цистерны устанавливаются на разгрузочную эстакаду. Через верхние люки мазут прогревается паром из отборов до температуры 700-800С. Через нижние люки подогретый мазут сливается в желоба, расположенные в межрельсовом пространстве. По этим желобам мазут самотеком стекает в подземную промежуточную емкость. Из нее перекачивается в баки-хранилища. | |||||||
Баки-хранилища – это железобетонные емкости, облицованные внутри легированной сталью на 50 тыс. м3. На ГРЭС стоят 3 бака, в которых поместиться не менее чем двухнедельный запас мазута. Баки оборудованы датчиками температуры уровня. Из баков мазут откачивается в мазуто-насосную.Мазуто-насосная это одноэтажное здание из огнестойкого материала, состоящее из двух помещений: в одном насосы, фильтры и арматура, в другом пульт управления. Насосы первого подъема развивают напор 5,5 – 6 атм. Устанавливают не менее трех насосов, 2 – в работе, третий – в резерве. Напор насосов первого подъема расходуется на преодоление гидравлических сопротивлений в подогревателе, в фильтре тонкой очистки, в соединительных трубопроводах, а создание подпора насосам второго подъема. В подогревателях мазут подогревается от температуры 1200С до температуры 1600С паром из турбины. Подогреватели находятся на улице. Насосы второго подъема развивают напор 35 – 40 атм., который расходуется на создание давления перед форсунками и на преодоление гидравлических сопротивлений в трубопроводах. Установлено также не менее трех насосов. Для того чтобы мазут, перекачиваемый из насосной в котельную, не застывал, мазутопровод прокладывают с паровым спутником (см. рис.6.2). Пар Мазут Рис. 6.2Мазутопровод заземляют для снятия статического электричества. В мазутном хозяйстве предусмотрены три линии рециркуляции:
| |||||||
6.1 Схема мазутного хозяйства.
















