105277 (682998), страница 7
Текст из файла (страница 7)
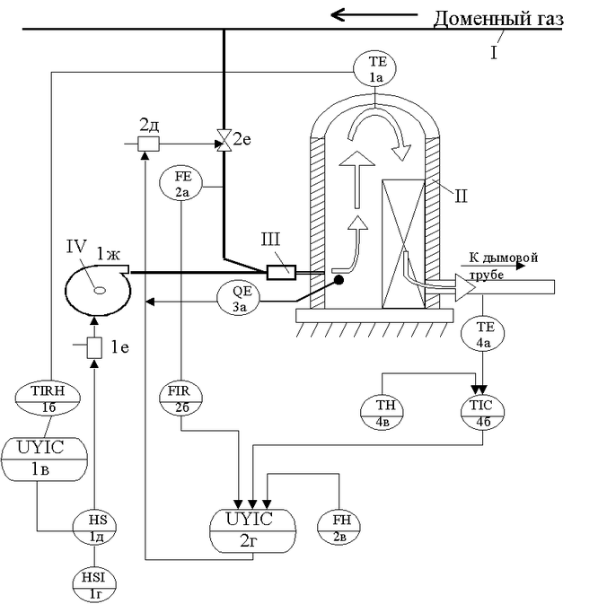
1ж). Регулирующий орган (центробежный вентилятор Ц4 – 70 №12).
2а) Датчик расхода газа Singer 12 GT
2б) Видеотерминальное устройство TD 200.
2в) Ручной задатчик - БРУ-32.
2г) Регулятор (программируемый контроллер SIEMENS S7-200, CPU 222).
2д) Исполнительный механизм (механизм запорный однооборотный МЗОВ-500).
2е) Регулирующий орган (заслонка).
3а) Датчик наличия факела ФСП 1.1.
4а) Датчик температуры (ТХК 1087).
4б) Блок ручного управления БРУ-32.
4в) Регулятор.
На практике элементы 1в, 2г и 4в можно реализовать на базе одного программируемого контроллера SIEMENS S7-200, но для надёжности работы системы можно поставить два контроллера, объединив их по сети. Таким образом один контроллер в случае отказа другого просто подменит его.
В результате наша САУ выглядит, как на представленном рисунке.
Список используемой литературы:
-
"Проектирование систем контроля и автоматического регулирования металлургических процессов" Г. М. Глинков, В. А. Маковский, С. Л. Лотман Москва, 1986 г.
-
Справочник "Датчики теплофизических и механических параметров", Ю. Н. Коптев, Е. Е. Багдатьев, Я. В. Малков, Москва, 1998 г.
-
"Измерение расхода и количества газа и его учёт", А. И. Гордюхин, Ю. А. Гордюхин, Москва, 1985 г.
-
Отраслевой каталог "Приборы и средства автоматизации", "Регулирующая и исполнительная техника", Москва, ИнформПрибор, 2001 г.
-
Отраслевой каталог "Приборы и средства автоматизации", "Приборы для измерения и регулирования расхода жидкостей и газов", Москва, ИнформПрибор, 2000 г.
-
Каталог "Типовые элементы систем автоматического управления" Ю. М. Келим, Москва, Форум-Инфра-М, 2002 г.
-
Номенклатурный справочник "Приборы для измерения расхода", 2-е издание, С.-Петербург, Информационно-технический центр "Приборостроение и автоматизация", 1999 г.
-
Каталог "Электродвигатели и электрооборудование", Жмылевская М. Л., Информационно-коммерческая фирма "Каталог", 2000 г.
-
Комплект лекций по дисциплине "Средства получения технологической информации", Булатов Ю. И.
-
Комплект лекций по дисциплине "Системы локального контроля и управления", Смыслова А. Л.
-
Лекции по дисциплине "Объекты автоматизации в металлургии", Булатов Ю. И.
-
Лекции по дисциплине "Проектирование систем автоматизации и управления", Булатов Ю. И.
-
"Общая металлургия", Воскобойников В. Г., Кудрин В. А., Якушев А. М., 4-е издание, Москва, "Металлургия", 1985.
-
"Металлургические печи", Кривандин В. А.,Молчанов Н. Г., Соломенцев С. Л., Москва, Метталургиздат, 1982.















